点击上方“德言企服集团”,关注我们吧!

2024年6月23日,深交所公告,因杭州宇谷科技股份有限公司(以下简称“宇谷科技”)撤回发行上市申请,根据相关规定,终止其首次公开发行股票并在创业板上市审核。
宇谷科技创业板IPO于2023年6月19日获受理,2023年7月12日进入问询阶段,2024年6月23日终止审核,共经历两轮审核问询。

招股书显示,宇谷科技是国内领先的电动两轮车充换电设备和服务提供商。公司以“成为世界一流的智慧能源高科技公司”为愿景,秉承“让骑手换电更安全、更便捷、更智能”的经营理念,以提升安全、效率和用户体验为宗旨,积极响应国家对电动两轮车安全充电的政策,创新智慧能源技术,重塑新能源消费模式,依托自主研发的智能硬件、端云协同、大数据、AI等核心技术,为客户提供安全、智能和便捷的充换电产品和服务。
本次宇谷科技IPO进程中审核问询问题中知识产权方面的主要问询点2为【研发费用】,上市委在首轮问询和二论问询中重点问询了:
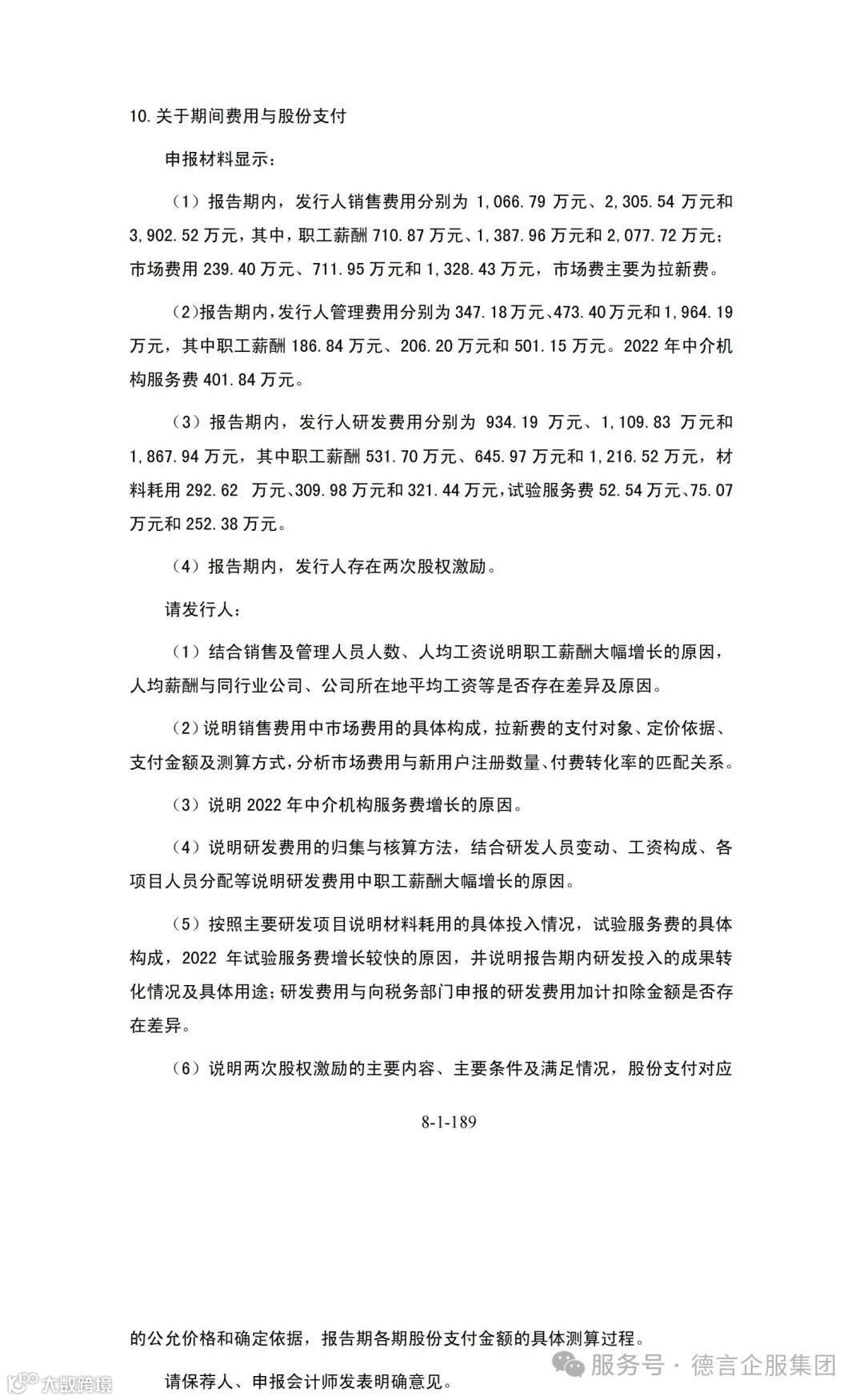
(1)说明研发费用的归集与核算方法,结合研发人员变动、工资构成、各项目人员分配等说明研发费用中职工薪酬大幅增长的原因。
(2)按照主要研发项目说明材料耗用的具体投入情况,试验服务费的具体构成,2022 年试验服务费增长较快的原因,并说明报告期内研发投入的成果转化情况及具体用途;研发费用与向税务部门申报的研发费用加计扣除金额是否存在差异。
(3)结合研发人员工资构成说明人均工资增长的原因,按照一定金额对研发人员工资进行分层,说明各层级人员数量、工资金额。
(4)按照研发项目、研发人员、研发工时、职工薪酬、材料投入等说明报告期内主要研发项目的成本构成情况,研发投入与具体研发项目、研发成果、核心技术间的对应关系,并用通俗、简洁的语言说明研发投入的成果转化情况,具体用途。
以下是深交所对发行人首轮审核问询中相关问题的问询原文:

以下是深交所对发行人二轮审核问询中相关问题的问询原文:

数据引用来源:https://listing.szse.cn/
放心/省心
有效/尊重

