点击上方“德言企服集团”,关注我们吧!

2024年7月12日,深交所公告,因上海山源电子科技股份有限公司(以下简称“山源科技”)撤回发行上市申请,根据相关规定,终止其首次公开发行股票并在创业板上市审核。
山源科技创业板IPO于2023年6月26日获受理,2023年7月18日进入问询阶段,2024年7月12日终止审核,共经历两轮审核问询。

招股书显示,山源科技成立于2001年,专业从事智能矿山信息通信、供电管控与保障、视觉监控等产品与系统的研发、生产、销售和服务,能够为矿山等领域客户提供规划设计、系统交付、运维优化等综合解决方案,赋能矿山行业数字化转型,实现矿山智能化。
本次山源科技IPO进程中审核问询问题中知识产权方面的主要问询点3为【研发费用真实性及准确性】,上市委在首轮问询中重点问询了:
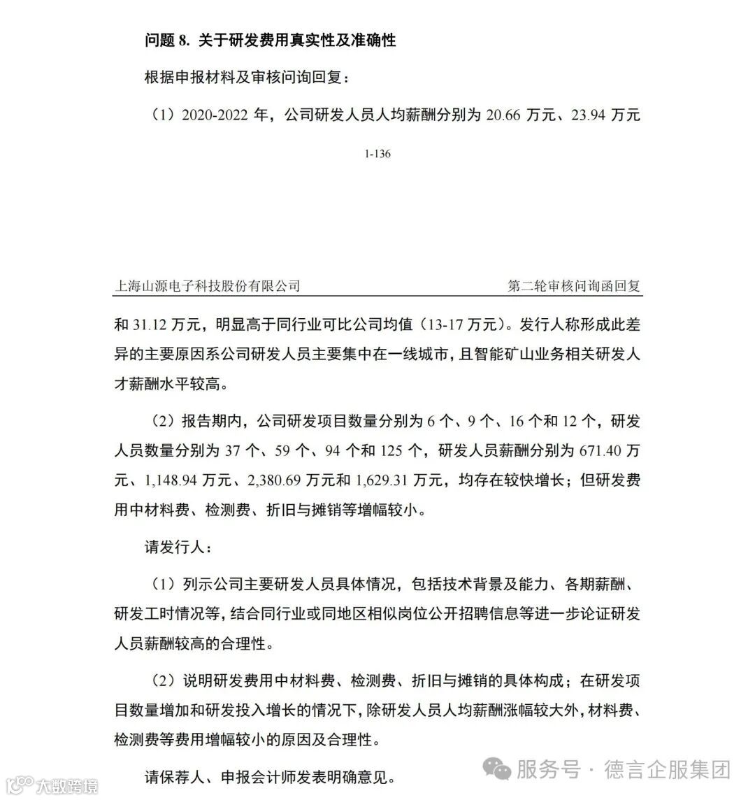
(1)列示公司主要研发人员具体情况,包括技术背景及能力、各期薪酬、研发工时情况等,结合同行业或同地区相似岗位公开招聘信息等进一步论证研发人员薪酬较高的合理性。
(2)说明研发费用中材料费、检测费、折旧与摊销的具体构成;在研发项目数量增加和研发投入增长的情况下,除研发人员人均薪酬涨幅较大外,材料费、检测费等费用增幅较小的原因及合理性。
以下是深交所对发行人二轮审核问询中相关问题的问询原文:

数据引用来源:https://listing.szse.cn/
放心/省心
有效/尊重

