点击上方“德言企服集团”,关注我们吧!

12月2日,上交所公告,因杭州飞仕得科技股份有限公司(以下简称“飞仕得科技”)撤回发行上市申请,根据相关规定,终止其首次公开发行股票并在科创板上市审核。
飞仕得科创板IPO于2023年6月5日获受理,2023年6月29日进入问询阶段,2024年12月2日终止审核,共经历一轮问询。

招股书显示,飞仕得主营业务为功率系统核心部件及功率半导体检测设备的研发、生产和销售,并提供相关技术服务。
本次IPO进程中审核问询问题中知识产权方面的主要问询点2为【合作/委外研发】,上市委重点问询了:
(1)合作研发产品的技术形成过程、知识产权归属;
(2)委外研发与公司产品及核心技术的关系;
(3)公司研发活动及技术形成是否依赖于第三方,公司是否具有独立研发能力。
以下是发行人对审核问询函相关问题的回复:
问题 2.2 关于技术发展
根据申报材料:(1)碳化硅(SiC)和氮化镓(GaN)基半导体为第三代半导体,因其宽禁带特性适用于高频、高功率密度的应用场景;(2)公司已推出基于自有 ASIC、SiP 的驱动器产品,其中 ASIC 芯片将由矽力杰向公司供货,公司与矽力杰合作研发项目“IGBT 驱动芯片项目”需结合矽力杰专业的 ASIC 芯片开发能力,将分立器件方案转换成高集成度的芯片方案,发行人委托浙江大学开展“功率半导体芯片参数测试与可靠性评测技术研究”项目。
请发行人说明:…(2)基于自有 ASIC、SiP 的驱动器产品的技术形成过程、知识产权归属,结合 ASIC 外采情况说明发行人在相关研发中的具体作用、核心技术的具体体现,是否存在主要依赖于矽力杰的情况;委外研发与公司产品及核心技术的关系、对公司生产经营的作用及重要性等,综合前述说明公司研发活动及技术形成是否依赖于第三方,公司是否具有独立研发能力。
请保荐机构对上述事项进行核查并发表明确意见。
回复说明
二、基于自有 ASIC、SiP 的驱动器产品的技术形成过程、知识产权归属,结合 ASIC外采情况说明发行人在相关研发中的具体作用、核心技术的具体体现,是否存在主要依赖于矽力杰的情况;委外研发与公司产品及核心技术的关系、对公司生产经营的作用及重要性等,综合前述说明公司研发活动及技术形成是否依赖于第三方,公司是否具有独立研发能力。
(一)基于自有 ASIC 、SiP 的驱动器产品的技术形成过程、知识产权归属,结合ASIC 外采情况说明发行人在相关研发中的具体作用、核心技术的具体体现,是否存在主要依赖于矽力杰的情况
1、基于自有 ASIC 的驱动器产品
(1)公司基于自有 ASIC 的驱动器产品核心在于产品定义、驱动方案的设计开发、验证等,上述事项均由公司主导且基于公司自有核心技术实现
基于自有 ASIC 的驱动器产品的相关研发阶段及飞仕得、矽力杰的作用、技术体现具体如下:

由上表可知,矽力杰在公司基于自有 ASIC 的驱动器产品开发过程中仅负责将基于公司驱动方案的功能电路图转换成芯片版图以及将芯片版图加工成 ASIC,产品核心的产品定义、驱动方案的设计开发、验证等均由公司主导且基于公司自有核心技术实现。
(2)芯片版图设计和芯片加工委托给专业的芯片厂商符合行业惯例
ASIC 功能电路图设计成芯片版图、制造成芯片级产品需要专业集成电路设计制造能力,公司通过专业化分工,将芯片版图设计和芯片加工委托给专业的芯片制造商矽力杰完成,公司向其采购加工完成后的 ASIC ,符合行业惯例。
一方面,随着近年来国内新能源、通信、人工智能等产业的发展, 产业链上相关企业对于芯片版图设计服务需求随之增长,但上述企业对芯片版图设计的需求一般具有阶段性,因此,基于人员长期工作饱和度和自身培养成本的考虑,会直接考虑向外部寻求合作。报告期内,公司主要产品为基于基础 IC 的中高压板级驱动器,上述 ASIC 为公司出于提升产品集成度、降低产品成本等考虑, 对现有产品序列的拓展,开发需求具有一定的阶段性,公司通过与外部机构矽力杰合作具有合理性;
另一方面,不同类型或应用领域的芯片,其设计规模及采用的工艺节点不同,对芯片版图设计人员能力和人数的要求也不同,主要可分为两类,一类是规模较小的实现单一或特定功能的芯片,芯片版图设计基本 1-2 人即可完成,这类芯片目前在朝着高性能和特种工艺发展,最小工艺尺寸要求不高,在 180nm 左右即可,版图设计的约束较少;另一类是规模较大的实现复杂功能的芯片(如 CPU、存储器等),这类芯片设计复杂度高,往往需要 10-30 人甚至更多的芯片版图设计人员参与才能完成。公司上述ASIC 为实现特定驱动功能的芯片,尺寸要求约为 350nm,就芯片本身而言,版图设计及工艺的整体复杂度不高,行业内可选择的合作厂商较多,如北京中星微电子有限公司、芯原股份(688521)、力合微(688589)、创意电子股份有限公司(3443.TW)、智原科技股份有限公司(3035.TW)、世芯电子股份有限公司(3661.TW)等。
紫光同创、海光信息等国内知名芯片设计公司亦存在委托外部机构提供芯片版图设计服务的情况,根据创耀科技(688259)招股说明书及年报披露,其芯片版图设计服务情况如下:

综上,公司将芯片版图设计和芯片加工委托给专业的芯片厂商系公司通过专业化分工提升开发效率的需要,就芯片本身而言版图设计及工艺的整体复杂度不高,行业内可选择的合作厂商较多,委托外部机构提供芯片版图设计服务等符合行业惯例,并未对外部机构形成重大依赖。
(3)芯片版图、芯片制造工艺等方面所产生的知识产权归属使得公司 ASIC 将主要由矽力杰生产并供货,公司基于 ASIC 产品尚未实现大规模销售,矽力杰供货能力可较好满足需求
公司与矽力杰合作研发的具体内容及知识产权归属情况如下:

由上表可知,矽力杰仅拥有产品整体开发过程中芯片生产阶段(版图设计、制造等)的相关知识产权,其中,芯片电路设计为矽力杰基于发行人向其开放的基于分立器件的数字方案的电路原理图、电路拓扑、EMC 设计电路等完成相关技术方案在芯片层面的电路设计,其在该设计过程中所产生的相关知识产权归其所有。上述基于分立器件的技术方案影响 ASIC 以及基于 ASIC 的驱动器产品核心的产品定义、设计开发等,其仍基于发行人的核心技术及相应专利、软件著作权。基于上述知识产权归属, 公司与矽力杰达成合作,在 ASIC 生产方面主要通过矽力杰供货。矽力杰为中国台湾上市公司矽力杰股份有限公司(6415.TW)子公司,其整体业务规模及资金实力较强,截至本问询函回复出具日,公司基于ASIC 的驱动器产品尚未实现规模销售,仍处于小批量订单阶段,矽力杰供货能力可较好满足公司需求。但未来若基于 ASIC 产品的需求出现短期大幅上升的情况,矽力杰供货能力未能匹配,公司相关产品销售可能受到一定影响。
综上所述,公司基于自有 ASIC 的驱动器产品开发过程中,矽力杰仅负责将基于公司驱动方案的功能电路图转换成芯片版图以及将芯片版图加工成 ASIC,产品核心的产品定义、驱动方案的设计开发、验证等均由公司主导且基于公司自有核心技术实现,公司将芯片版图设计和芯片加工委托给专业的芯片厂商系公司通过专业化分工提升开发效率的需要,就芯片本身而言版图设计及工艺的整体复杂度不高,行业内可选择的合作厂商较多,委托外部机构提供芯片版图设计服务等符合行业惯例,公司并未对外部机构矽力杰形成重大依赖。截至本问询函回复出具日, 公司基于自有 ASIC 产品尚未实现大规模销售,矽力杰供货能力可较好满足公司需求,但未来若基于自有 ASIC 产品的需求出现短期大幅上升的情况,矽力杰供货能力未能匹配,公司相关产品销售可能受到一定影响。
2、基于自有 SiP 的驱动器产品
基于下游市场对形态紧凑、功能集成度高的驱动器产品需求, 公司基于自有核心技术自主开发基于 SiP 的驱动器产品。
产品设计方面,公司自主完成对 SiP 的功能定义、布局设计及验证测试, 相关核心技术主要为结温估算、控制及散热技术; 产品生产方面,公司不具备器件级元件封装的生产线,因此 SiP 的生产委托专业生产商生产;公司基于自有 SiP 的驱动器产品系指使用 SiP 作为核心元器件,并通过搭配不同外围电路形成的板级驱动器,因此 SiP 为板级驱动器的组成部分,由公司自主设计、生产形成最终板级驱动器产品。
公司拥有基于自有 SiP 的驱动器产品的自主知识产权。
(二)委外研发与公司产品及核心技术的关系、对公司生产经营的作用及重要性等,综合前述说明公司研发活动及技术形成是否依赖于第三方,公司是否具有独立研发能力
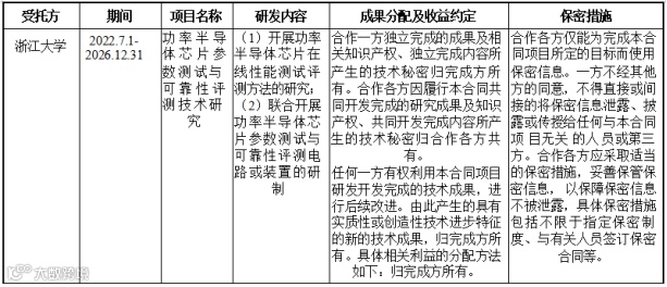
报告期内,公司委外研发项目为委托浙江大学进行“功率半导体芯片参数测试与可靠性评测技术研究 ”的研究,具体情况如下:

上述委外研发自 2022 年 7 月开始,系公司对于功率半导体测试研发方向中“功率半导体芯片测试”的前瞻性布局,不涉及公司报告期内主要产品及相关核心技术,截至目前亦尚未形成相关技术并实现应用,未对公司生产经营产生实质作用,不具有重要性。公司与高校之间的研发合作有助于公司借助高校前沿性、学术性研究的优势为公司技术创新提供一定支持。公司已建立了完善的研发体系,并拥有省级企业研究院、博士后工作站等科研创新平台,通过自主研发形成核心技术体系。公司研发活动及技术形成并不依赖于第三方,公司具有独立研发能力。
三、核查程序
保荐机构履行了以下核查程序:
1 、访谈发行人总经理,查阅行业公开资料,了解公司及行业技术迭代情况、历年新产品推出情况、未来发展趋势,分析发行人产品技术是否与行业发展趋势相符;
2、获取发行人研发项目清单、研发成果、研发人员清单、核心技术清单,了解第三代半导体相关技术研发开展情况,分析发行人核心技术是否适应未来技术迭代需求;
3、访谈发行人总经理、研发负责人, 了解发行人基于自有 ASIC 、SiP 驱动器产品的技术形成过程,核心技术与产品形成过程的关系;获取发行人与 ASIC 的技术合作协 议,了解合作研发背景、双方在产品研发过程发挥的作用,分析发行人独立研发能力。
四、核查意见
经核查,保荐机构认为:
1 、发行人功率器件驱动器、功率模组产品符合行业技术迭代、当前新兴技术/新产品及未来发展趋势,发行人具有针对第三代半导体等新兴技术的技术、人员储备, 发行人技术研发能适应未来技术迭代的需求。
2 、发行人基于自有 ASIC 的驱动器产品未对外部机构矽力杰形成重大依赖,截至本问询函回复出具日,发行人基于自有 ASIC 产品尚未实现大规模销售,矽力杰供货能力可较好满足发行人需求,但未来若基于自有 ASIC 产品的需求出现短期大幅上升的情况,矽力杰供货能力未能匹配,发行人相关产品销售可能受到一定影响;发行人基于自有核心技术自主开发基于 SiP 的驱动器产品并拥有自主知识产权;发行人委外研发不涉及发行人报告期内主要产品及相关核心技术,截至目前亦尚未形成相关技术并实现应用,未对发行人生产经营产生实质作用,不具有重要性;发行人研发活动及技术形成并不依 赖于第三方,发行人具有独立研发能力。
数据引用来源:http://listing.sse.com.cn/
放心/省心
有效/尊重

