点击上方“德言企服集团”,关注我们吧!

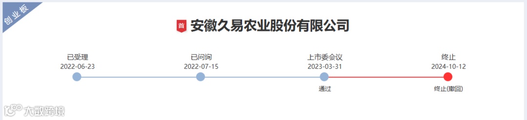
2024年10月12日,深交所公告,因安徽久易农业股份有限公司(以下简称“久易股份”)撤回发行上市申请,根据相关规定,终止其首次公开发行股票并在创业板上市审核。
久易股份创业板IPO于2022年6月23日获受理,2022年7月15日进入问询阶段,2024年10月12日终止审核,共经历两轮审核问询、一轮审核中心意见落实函和一轮上市委审议会议。

招股书显示,久易股份主营业务为农药原药及制剂的研发、生产和销售。公司紧紧围绕小麦、玉米等我国重要口粮和粮食作物的植保防护,主导产品为丙硫菌唑、环磺酮、烟嘧磺隆和苯磺隆的原药及制剂。其中丙硫菌唑为全球前十大杀菌剂品种之一,环磺酮为新一代HPPD抑制剂类玉米田苗后除草剂。
本次久易股份IPO进程中审核问询问题中知识产权方面的主要问询点1为【创业板定位】,上市委在首轮问询和二轮问询中重点问询了:
(1)列示专利的发明人、申请人、专利权人等,说明核心技术是否均取得专利,受让取得专利或变更专利权人的背景、交易双方、价格公允性等,是否存在纠纷或潜在纠纷,共有专利的权属划分情况,专利权使用是否存在障碍。
(2)说明发行人核心技术人员是否涉及竞业禁止、职务发明等情形,是否存在纠纷或潜在纠纷,研发人员数量及占比与同行业可比公司的对比情况。
(3)说明合作研发项目产权归属安排、是否存在使用期限,是否存在使用第三方核心设备、人员、资产、场所或高校科研费用、挂靠国家基金等情况。
(4)说明研发费用对应的研发项目、研发成果情况、明细内容、计算口径、核算方法、会计处理;结合研发项目的进展及各项目支出情况说明研发费用报告期内变动的原因及合理性。
(5)说明研发活动的主要过程、研发用材料的领用情况及与研发项目的对应关系、研发用材料的相关管理制度及执行情况、研发活动与生产活动如何区分、研发活动是否与生产活动共享设备,发行人研发费用的归集、分摊与结转方式,相关方式是否符合《企业会计准则》的规定及行业惯例。
(6)结合各项业务的核心竞争力、技术的先进性与可替代性水平、行业未来发展方向与市场潜力,详细分析说明发行人自身的创新、创造、创意特征或某一特征的具体表现,发行人是否符合创业板定位。
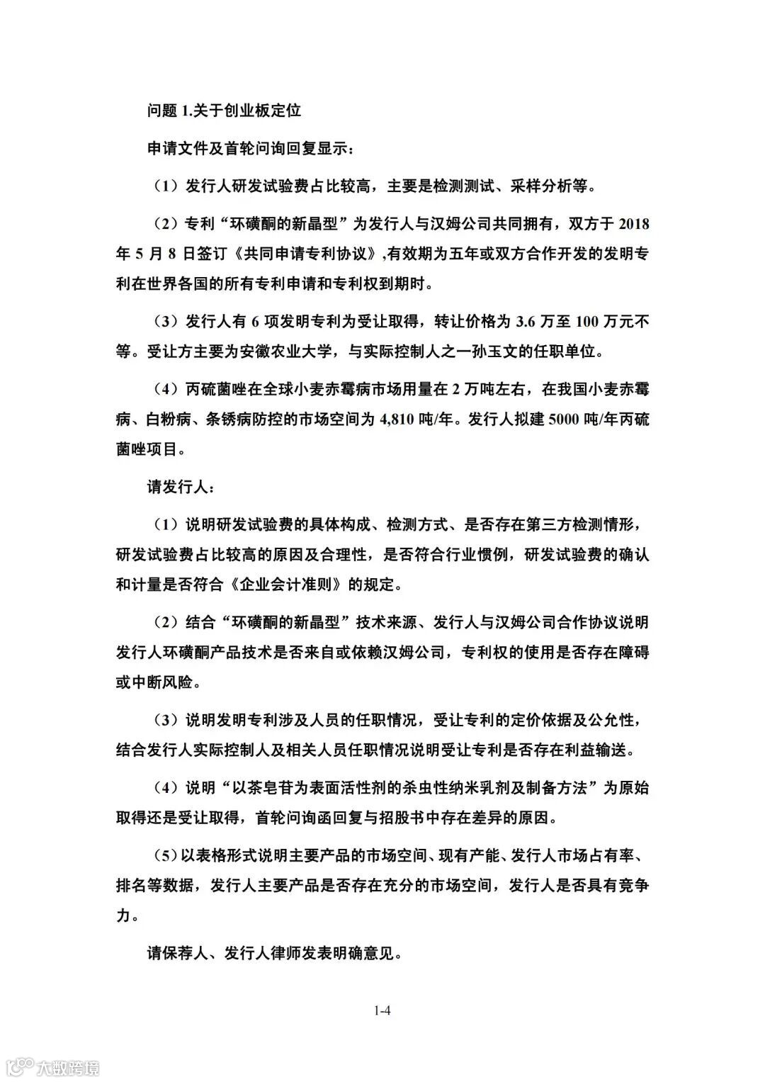
(7)说明研发试验费的具体构成、检测方式、是否存在第三方检测情形,研发试验费占比较高的原因及合理性,是否符合行业惯例,研发试验费的确认和计量是否符合《企业会计准则》的规定。
(8)结合“环磺酮的新晶型”技术来源、发行人与汉姆公司合作协议说明发行人环磺酮产品技术是否来自或依赖汉姆公司,专利权的使用是否存在障碍或中断风险。
(9)说明发明专利涉及人员的任职情况,受让专利的定价依据及公允性,结合发行人实际控制人及相关人员任职情况说明受让专利是否存在利益输送。
(10)说明“以茶皂苷为表面活性剂的杀虫性纳米乳剂及制备方法”为原始取得还是受让取得,首轮问询函回复与招股书中存在差异的原因。
以下是深交所对发行人首轮审核问询中相关问题的问询原文:

以下是深交所对发行人二轮审核问询中相关问题的问询原文:

数据引用来源:https://listing.szse.cn/

