点击上方“德言企服集团”,关注我们吧!

2024年9月28日,深交所公告,因上海盛普流体设备股份有限公司(以下简称“盛普股份”)撤回发行上市申请,根据相关规定,终止其首次公开发行股票并在创业板上市审核。
盛普股份创业板IPO于2022年6月29日获受理,2022年7月25日进入问询阶段,2024年9月28日终止审核,共经历两轮审核问询和一轮审核中心意见落实函。

招股书显示,盛普股份专注于精密流体控制设备及其核心零部件的研发、生产和销售,致力于为客户提供安全、智能、高效的流体控制解决方案。发行人产品主要应用于新能源(包括光伏、动力电池等)、汽车电子等产品的生产制造,实现流体的精密输送、精确计量和精准涂覆,具体包括光伏组件边框涂胶机、接线盒点胶机、灌胶机以及动力电池电芯、模组、电池包的涂胶设备等,是下游客户打造智能工厂的关键核心设备之一,能有效助力国家实现“碳达峰、碳中和”战略。
本次盛普股份IPO进程中审核问询问题中知识产权方面的主要问询点2为【研发费用】,上市委在首轮问询、二轮问询和审核中心意见落实函中重点问询了:
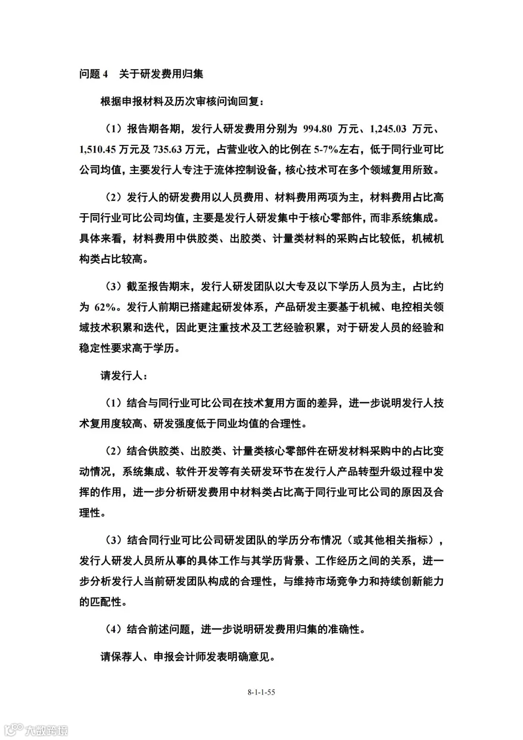
(1)说明研发费用的归集和分配方式,发行人研发、生产过程是否能够清晰准确区分,是否存在生产和研发过程中人员及设备共用的情形,研发费用与成本的划分是否准确;研发费用中材料投入的明细构成情况及波动原因;研发费用加计扣除依据及计算过程。
(2)说明研发人员数量、学历背景、研发能力、具体成果及转化为产品销售收入的情况。
(3)说明研发费用率逐年下降的原因,研发费用材料投入的具体构成,与同行业可比公司的对比情况。
(4)结合与同行业可比公司在技术复用方面的差异,进一步说明发行人技术复用度较高、研发强度低于同业均值的合理性。
(5)进一步分析研发费用中材料类占比高于同行业可比公司的原因及合理性。
(6)结合同行业可比公司研发团队的学历分布情况(或其他相关指标),发行人研发人员所从事的具体工作与其学历背景、工作经历之间的关系,进一步分析发行人当前研发团队构成的合理性,与维持市场竞争力和持续创新能力的匹配性。
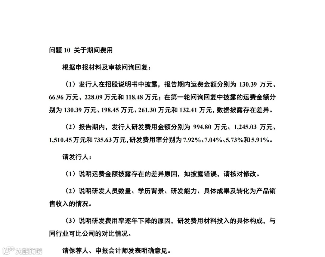
以下是深交所对发行人首轮审核问询中相关问题的问询原文:

以下是深交所对发行人二轮审核问询中相关问题的问询原文:

以下是深交所对发行人审核中心意见落实函中相关问题的问询原文:

数据引用来源:https://listing.szse.cn/
放心/省心
有效/尊重

