点击上方“德言企服集团”,关注我们吧!

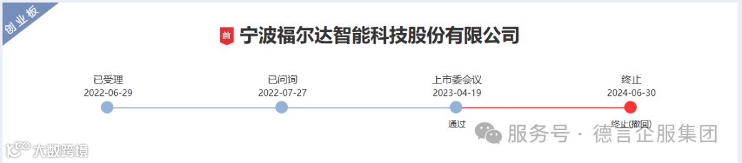
2024年6月30日,深交所公告,因宁波福尔达智能科技股份有限公司(以下简称“福尔达”)撤回发行上市申请,根据相关规定,终止其首次公开发行股票并在创业板上市审核。
福尔达创业板IPO于2022年6月29日获受理,2022年7月27日进入问询阶段,2024年6月30日终止审核,共经历两轮审核问询和一轮审核中心意见落实函。

招股书显示,福尔达秉承“以人为本、以诚取信”的经营宗旨和“以技术引领市场、以创新追求发展”的经营方针。经过多年发展,公司已成为一家集光机电等功能的设计、研发、制造于一体的汽车零部件综合制造服务供应商,主要为国内外知名整车制造企业提供汽车智能光电系统以及汽车座舱功能件等产品。
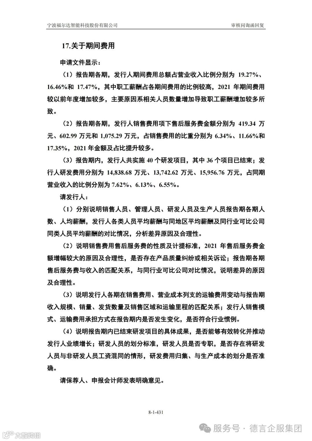
本次福尔达IPO进程中审核问询问题中知识产权方面的主要问询点2为【研发费用】,上市委在首轮问询中重点问询了:
(1)说明研发人员及生产人员报告期各期人数、人均薪酬,发行人各类人员平均薪酬与同地区平均薪酬及同行业可比公司同类人员平均薪酬的对比情况,分析差异原因及合理性。
(2)说明报告期内已结束研发项目的具体成果,是否能够有效转化并推动发行人业绩增长;研发人员的划分标准,研发人员是否专职,是否存在将研发人员与非研发人员工资混同的情形,研发费用归集、与生产成本的划分是否准确。
以下是深交所对发行人首轮审核问询中相关问题的问询原文:

数据引用来源:https://listing.szse.cn/
放心/省心
有效/尊重

