点击上方“德言企服集团”,关注我们吧!

2024年5月29日,上交所公告,因佰聆数据股份有限公司(以下简称“佰聆数据”)撤回发行上市申请,根据相关规定,终止其首次公开发行股票并在科创板上市审核。
佰聆数据科创板IPO于2022年12月29日获受理,2023年1月20日进入问询阶段,2024年5月29日终止审核,共经历一轮问询。

招股书显示,佰聆数据是专注于电力行业的专业化大数据分析企业,主要面向电网建设运行、设备诊断决策、新能源规划与监测、绿色智能用电等电力核心业务领域提供大数据处理、大数据分析挖掘、大数据应用开发等大数据分析服务。公司基于设备资产精益分析和智能运行决策、业务特征精准识别与态势预测、企业文本语义理解与意图识别、面向分析思维图式的数据探索、多主体海量数据标签计算与运行等核心技术,通过多年研发累积形成电力大数据算法模型库,结合专业化的大数据分析工具及服务体系,实现大数据前沿技术与电力业务的深度融合,促进电力数据生产要素的价值挖掘和释放,以大数据技术助力电网企业贯彻落实国家“双碳”和能源安全新战略、推进构建以新能源为主体的新型电力系统、开展电网基础设施智能化改造和智能微电网建设,支撑电网企业在输变电、配电、用电各环节的安全、可靠、高效运行。
佰聆数据IPO进程中审核问询问题中知识产权方面的主要问询点3为【研发费用】,上市委在首轮问询中重点问询了:
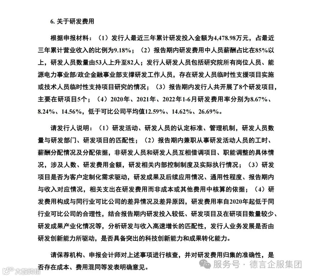
(1)研发活动、研发人员的认定标准、管理机制,研发人员数量与研发部门、研发项目的匹配性;
(2)报告期内兼职从事研发活动人员的工时、薪酬分配情况及分配依据,非研发人员和研发人员互相借调项目、职能调整的具体情况,涉及人数、研发费用金额,研发相关内部控制制度及实际执行情况;
(3)研发项目是否为客户定制化需求驱动,研发成果及后续应用情况、通用性程度、报告期内与收入对应情况,相关支出在研发费用而非成本或其他费用中核算的依据;
(4)研发费用构成与同行业可比公司的差异情况及差异原因,研发费用率自2020年起低于同行业可比公司的合理性,结合报告期内研发投入较低、研发项目及在研项目数量较少、研发成果产业化情况等,分析研发与收入高速增长的匹配性,发行人业务发展是否由研发创新能力所驱动,是否具备突出的科技创新能力和成果转化能力。
以下是上交所对发行人首轮审核问询中相关问题的问询原文:

数据引用来源:http://www.sse.com.cn/
--------END--------

放心/省心
有效/尊重

