淀粉样蛋白(amyloid β, Aβ)是阿尔兹海默氏症(Alzhemier’s disease, AD)重要的生物标识物之一。患有阿尔兹海默氏症的大脑中存在可溶性Aβ(soluble Aβ, sAβ)与不可溶性Aβ(insoluble Aβ, insAβ)两大类蛋白。早期的理论认为insAβ斑块和沉积物是导致AD的重要原因,对于insAβ,分子探针的研究与开发已经比较成熟。三种可用于检测insAβ的PET分子探针已获得FDA批准,用于检测insAβ的荧光探针也得到广泛的报道。但最新的研究表明,sAβ在AD早期(症状前期)出现,且神经毒性显著高于insAβ。但是,能够选择性地识别sAβ的小分子探针鲜有报道。近年来,麻省总院/哈佛大学医学院Martinos Center分子影像中心的冉崇昭课题组进行了大量Aβ探针的相关研究(J. Am. Chem. Soc., 2009, 131, 15257; J. Am. Chem. Soc., 2013, 135, 16397; Chem. Commun., 2014, 50, 11550; Proc. Natl. Acad. Sci. USA., 2015, 112, 9734),他们发现一些姜黄素衍生物可以同时识别insAβ和sAβ,但缺乏选择性。设计开发sAβ选择性的探针具有非常大的挑战性,因为至少有三个方面的困难需要面对。目前鲜有Aβ晶体结构可以用于合理的分子设计(CAD),可提供经验的文献很少,而最大的困难是组成sAβ/ insAβ蛋白的β片层单体结构完全相同。可以想象,常规的药物设计策略较难解决问题。然而,抗体可用于选择性识别insAβ和sAβ,这是因为insAβ和sAβ空间结构的差异为抗体提供了选择性识别的基础。受到这一事实的启发,冉崇昭课题组与中国药科大学药学院的李玉艳课题组合作,采用调节近红外小分子荧光探针立体位阻的策略,实现了选择性检测sAβ蛋白,这一策略也有望用于其他种类淀粉样蛋白的研究。

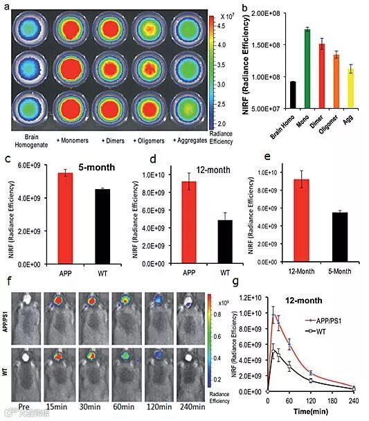
该课题组前期报道了能够同时结合sAβ和insAβ的近红外小分子荧光探针CRANAD-3,该分子呈“一”字型的平面结构,能够与两种蛋白的β片层有效结合。他们通过在CRANAD-3骨架上引入苯氧烷基链,调节取代基大小来改变空间位阻,设计合成了sAβ选择性的小分子探针CRANAD-102。实验结果表明,CRANAD-102具有较好的sAβ选择性。该分子是一种“聪明”探针,与sAβ蛋白结合后,其荧光特性(如荧光强度、发射波长)发生显著的改变,无需连接报告基团即可直接检测sAβ蛋白。体外实验表明,CRANAD-102的发射波长为700 nm,无显著毒性,适用于近红外成像;该探针对sAβ蛋白具有高选择性,亲和力是insAβ蛋白的68倍(7.5±10 nM vs. 505.9±275.9 nM)。CRANAD-102具有良好的血脑屏障通透性,小鼠体内成像实验中,该探针可检测四个月AD转基因小鼠脑中的sAβ蛋白,也可以监测脑中sAβ蛋白的浓度随年龄的变化情况。该研究为探索sAβ蛋白在AD病理进程中的作用提供了理论依据,也可以为研究人员开发AD治疗药物提供支持。

(a) Phantom imaging of brain homogenates with CRANAD-102 in the presence of different Abs (triplicates); (b) Quantitative analysis of theimages in (a); In vivo NIRF imaging with CRANAD-102 to detect the differences between AD mice and WT mice, and AD mice at different ages; (c) TheNIRF signal of CRANAD-102 from 5 month old APP/PS1 mice and WT mice at 30 minutes after IV injection; (d) NIRF signal of CRANAD-102 from12 month old APP/PS1 mice and WT mice at 30 minutes after IV injection; (e) NIRF signal of CRANAD-102 from 5 month and 14 month old APP/PS1 mice at 30 minutes after IV injection; (f) representative images of the in vivo imaging of 14 month old APP/PS1 and WT mice at 0, 15, 30, 60,120, and 240 minutes after IV injection of CRANAD-102; (g) Time-course curves of NIRF from CRANAD-102 in APP/PS1 and WT mice.
这一成果近期发表在Chemical Science 上,中国药科大学联合培养的博士生杨剑为共同第一作者。
该论文作者为:Yuyan Li, Jian Yang, Hongwu Liu, Jing Yang, Lei Du, Haiwei Feng,Yanli Tian, Jianqin Cao, Chongzhao Ran
原文(扫描或长按二维码,识别后直达原文页面):

Tuning the stereo-hindrance of a curcumin scaffold for the selective imaging of the soluble forms of amyloid beta species
Chem. Sci., 2017, 8, 7710, DOI: 10.1039/c7sc02050c
李玉艳博士简介
李玉艳,中国药科大学药学院药物化学系副教授。李玉艳博士于中国药科大学取得硕士和博士学位,先后在中国药科大学药学院药物化学系担任讲师和副教授。
李玉艳课题组的主要研究方向为新药分子的设计与合成,药物合成工艺革新和产业化:包括阿尔茨海默氏病早期小分子诊断探针的研究、肝癌检测新型造影剂的研究、干扰肿瘤蛋白-蛋白相互作用的小分子研究、药物的生产工艺研究;主持国家自然科学基金1项、江苏省自然科学基金2项、江苏省产学研前瞻性项目1项、企业合作项目多项;发表论文20多篇,包括Chem. Sci.、Green Chem.、Chem. Commun.、Eur. J. Med. Chem.,授权专利5项;获得江苏省高校微课教学比赛一等奖和国家优秀奖(2015)、国家科学技术进步二等奖(第7,2016)。
http://yjsy.cpu.edu.cn/12/41/c6507a70209/page.htm
冉崇昭博士简介
冉崇昭,麻省总院/哈佛医学院助理教授。冉崇昭博士先后于中国药科大学和上海医药工业研究所取得硕士和博士学位,随后在芝加哥大学和哈佛医学院从事博士后研究工作,2010年起先后担任麻省总院/哈佛大学医学院讲师和助理教授。
冉崇昭的主要研究方向为:针对阿尔茨海默氏症(AD)新型近红外小分子荧光探针的研究、AD中氧化应激作用机制的研究、针对AD诊断新型PET显影剂的研究、新型双光子分子探针的研究、用于AD药物治疗新方法的研究、用于糖尿病及肥胖症新型分子探针和新方法的研究以及新型光学成像技术的研究。冉崇昭发表论文50多篇,包括J. Am. Chem. Soc.、Proc. Natl. Acad. Sci. USA、Angew. Chem. Int. Ed.、Chem. Sci.、Chem. Commun.、Sci. Rep.、PLOS One.、J. Vis. Exp.、Mol. Imaging Biol. 等,2012年起担任Amer. J. Nucl. Med. & Mol. Imaging、Sci. Rep. 编委,Contrast Media & Molecular Imaging 特邀编委,2010年起多次获得美国国立卫生院研究基金。
http://www.x-mol.com/university/faculty/46679
近期新增期刊


本文版权属于X-MOL(x-mol.com),未经许可谢绝转载!欢迎读者朋友们分享到朋友圈or微博!
长按下图识别图中二维码,轻松关注我们!

点击“阅读原文”,查看 化学 • 材料 领域所有收录期刊



