版权所有,无授权严禁转载
现代物流与可持续发展紧密相关,因此企业需要将关注点聚焦于具体的活动以实现“环境保护”、“经济可持续”和“社会福利”三个目标。

DHL是全球著名的邮递和物流集团Deutsche Post DHL旗下的公司,业务范围跨越全球220多个国家。DHL认为可持续和环境友好的服务可以促进长期竞争力的改善,可持续性也将有利于获取新客户与维护现有客户。公司认为环境保护和商业成功不仅是相容的,而且是紧密相关的。DHL的可持续行动涵盖从原材料进厂到产品运送到客户手里的所有过程,对提升其竞争力和经济效益都有正面意义。自2009年以来,DHL一直专注于企业社会责任和可持续发展。具体来说DHL主要从以下三个方面打造绿色供应链。
给供应商一套行为准则
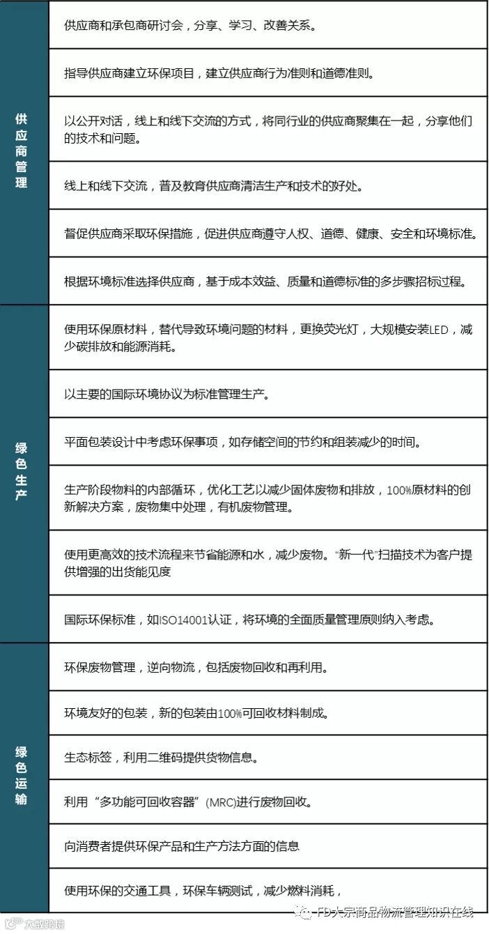
一个项目要想成功,必须与运输承包商、分包商、零售商、供应商和终端用户建立良好的伙伴关系。因此,DHL向供应商共享其供应链管理的最佳实践和体验,让供应商也参与到供应链流程中来,获得最大改进。DHL通过“供应商行为准则”来管理与供应商的关系。行为准则要求供应商遵守其伦理、健康、安全和环境标准,通过广泛的沟通渠道(如电子邮件、内部网、外联网、员工杂志等),建立以诚实、尊重和相互信任为基础的公开对话。最后,DHL根据成本效益和质量评价的多步骤招标过程,选择合适的供应商。
给生产管理一颗绿色心脏
“绿色生产”主要与环境问题相关,特别是DHL的绿色采购政策,包含:纸张和印刷品,包装(特别是托盘包装),现场消耗品,能源节约等方面。例如,该公司已经用LED照明代替了所有的荧光灯,以减少碳排放和能源消耗。DHL以主要的国际环境协议为标准管理生产,如《温室气体议定书》、《企业会计与报告标准》、《企业价值链会计与报告标准》。特别地,根据欧洲排放交易系统(EU-ETS)的要求,以及EN16258和ISO14064的标准对数据进行分析。
DHL环境设计主要与包装设计相关,以满足客户需求、运输要求、存储空间限制和减少组装时间。该公司还利用其回收和供应链专业知识来设计和实施一种创新的解决方案,达到原材料的100%回收。在废物管理方面,DHL将废料进行集中,利用技术解决方案进行有机废物的监测和管理。公司主要通过ISO14001标准进行核心活动的管理。
编织一张绿色运输的网络
作为一家物流公司,DHL认为最重要的可持续性行动离不开运输路线的优化,使用可替代性燃料的车辆和节能仓库,建立了一个全国性的运输对外运输的网络。2006年6月,DHL公司发起了一项旨在减少车队燃料消耗的宣传活动,估计每月节省燃料超过100万升。该公司还与Renault Trucks和Grand Lyon合作,测试了一款高度环保的车型。
DHL提供了大量的绿色产品以及减少二氧化碳和温室气体排放的服务。基于环保材料、新的包装规格、减少占用空间等要求,DHL开发了一种100%可回收的包装,能够满足各类需求。DHL还使用二维码来标注包装,以便给运营商和消费者提供货物运输过程中的信息(例如追踪、成本、国家、当地DHL办公室信息等)。
在产品回收方面,公司大力发展逆向物流的科技专业知识,改进了纸张的回收和再利用,开发了“多用途可回收容器”(MRC)。通过重复使用集装箱,可以在运输精密设备的过程中减少对环境的影响。DHL还推出了一种散装非危险液体的新产品,根据ISO规定,为化学品和饮料行业设计容器。
形成一套绿色转型的机制
在DHL公司,已经形成了一套“不同地区一致行动、采用最佳实践方案、以文化推动向绿色供应链转型的机制。
针对上述几个方面的绿色供应链战略,在不同地点、国家和地区进行一致行动的复制,基于支持复制和本地/全局部署的技术和清晰的操作方法。采用最佳的实践做法,进行ISO9001:2008认证,减少碳排放,改进质量和交货的速度。由持续改进的文化推动自下而上的决议流程,进行精益的转型。
表1: 绿色供应链战略的三个方向和具体措施
▼

环保活动与竞争力的提升
DHL的环保活动与其竞争力的提升紧密相关,对效率、产品质量、生产能力的提升以及成本降低都有显著影响,也取得了良好的经济效益。
● 获得新的市场机会:到2016,亚洲市场成为最大的合同物流市场,而欧洲市场则开始萎缩。
● 产品价格上升:为保持竞争力和可持续性,DHL每年实行提价,稳步对价格进行调整。
● 利润率提升:DHL预计全球经济将出现温和增长,公司年均收入增长13%-15%。
● 市场份额:DHL已占合同物流市场份额的8%,其中德国市场成交量总额约82亿欧元。
环境保护和可持续发展已成为供应链管理创新的重要来源,它们不仅有助于提高能源效率,减少污染物的排放,还能促使废物的回收和再利用,增加可再生能源的重复使用。
DHL的案例表明,该公司通过一系列“绿色”实践实现环境保护和可持续发展的目标,并且在竞争力和经济效益方面取得了良好效果。
我们可以从“采购、包装、运输”三个方面来设计绿色供应链,但它们也都面临这不同的挑战,针对着三项绿色活动的调整如何克服的问题,我们将在后续的文章中一一破解。

[1]. Silvia Cosimato,Orlando Troisi, (2015) "Green supply chain management: Practices and toolsfor logisticscompetitiveness and sustainability. The DHL case study", The TQM Journal,Vol. 27 Issue: 2, pp.256-276.
[2]. Wu, H.J. andDunn, S.C. (1995), “Environmentally responsible logistics systems”, International Journal of Physical Distribution & LogisticsManagement, Vol. 25 No. 2, pp. 20-38.
往 期 回 顾
▼


