
新学期新形象,今日,中远海运集运发布了其最新的九项服务标准,该九项标准以客户为中心,以“可量化”、“可跟踪”、“持续提升”为原则,为客户提供最优服务,让我们来看看都有哪些服务标准吧:

尊敬的客户:
“以客户为中心”是中远海运集运矢志不渝的追求。依托覆盖全球的200多条国际班轮运输航线和遍布世界的服务网点及延伸服务体系,我们将始终坚持为您提供最优化的全程运输解决方案。新公司成立以来,通过对客户投诉、抱怨和咨询的收集整理,以及对服务过程中客户“痛点”和“难点”查找分析,我们逐步确定了服务全流程中影响客户体验的关键环节,并在此基础上,以“可量化”、“可跟踪”、“持续提升”为原则,在全球范围内推出覆盖外贸运输服务全过程的九项服务标准,具体为:
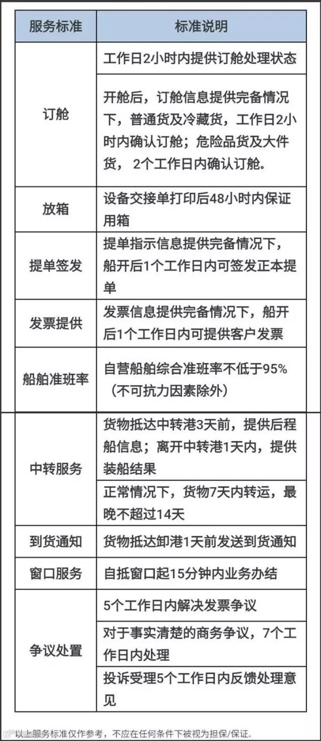
订舱
Booking
工作日2小时内提供订舱处理状态
Q&A
什么是订舱响应?
对于您提交的所有订舱申请(包括冷藏货、危险品货、大件货),我们都会及时进行处理。您的订舱申请可能由于信息不完备等原因,无法立刻给予确认;但我们会在两个工作小时内向您反馈处理进展。
开舱后,订舱信息提供完备情况下,普通货及冷藏货,工作日2小时内确认订舱;危险品货及大件货, 2个工作日内确认订舱。
Q&A
订舱确认包括哪些内容?
对于您提交的所有订舱申请(包括冷藏货、危险品货、大件货),我们都会及时进行处理。您的订舱申请可能由于信息不完备等原因,无法立刻给予确认;但我们会在两个工作小时内向您反馈处理进展。
放箱
Equipment Release
设备交接单打印后48小时内保证用箱
Q&A
如何理解“48小时”保证用箱?
保证用箱您可亲自前往我们的柜台打印设备交接单或在网上自助打印设备交接单,自打印有效的设备交接单后,针对所有箱型,在48小时内,我们将保证您的用箱;若超过48小时,我们将根据实际情况尽可能满足您的用箱要求。
提单签发
B/L Releasing
提单指示信息提供完备情况下,船开后1个工作日内可签发正本提单
Q&A
船开后何时签发正本提单?
若您已提供完备的提单指示信息,在船舶实际开航后1个工作日内(不包括开航当日),我们将可以为您提供签发正本提单服务,满足您快捷、便利的服务需求。您可根据自己的安排适时获取您的正本提单。
发票提供
Invoicing
发票信息提供完备情况下,船开后1个工作日内可提供客户发票
Q&A
货物装船后何时开具客户发票?
若您已提供完备的发票信息,在船舶实际开航后1个工作日内(不包括开航当日),我们将可以根据您的需要提供发票或对账清单服务。
船舶准班率
Schedule Reliability
自营船舶综合准班率不低于95%(不可抗力因素除外)
Q&A
如何了解我们的船舶准班率情况?
我们会竭尽全力确保我司自有船舶按计划班期完成航次运营;除不可抗力因素外,自有船舶(不包含合作方船舶)的准班率达到95% 以上。您可以通过我司电子商务网站或微信公众号了解综合准班率情况。
中转服务
Trans-shipment
货物抵达中转港3天前,提供后程船信息;离开中转港1天内,提供装船结果
正常情况下,货物7天内转运,最晚不超过14天
Q&A
如何获取货物的中转安排信息?
我们会在您的货物抵达中转港前3天完成中转安排;若航行时间不超过3天,我们将视实际操作情况在货物抵中转港前完成中转安排,您可通过我司电子商务网站或微信公众号查询相关中转安排信息;在计划转运航次离开中转港后1天,您可通过我司电子商务网站或微信公众号查询确认实际装船出运情况。正常情况下,您的货物将在7天内转运,最晚不超过14天。
到货通知
Arrival Notice
货物抵达卸港1天前发送到货通知
Q&A
何时能发送到货通知?
我们会在货物抵达卸港一天前向您发送到货通知;若到港航次航行时间不超过3天,我们将视实际操作情况在船舶到港前尽早向您发送到货通知。
窗口服务
Counter Service
自抵窗口起15分钟内业务办结
Q&A
窗口办理时间是否包含等待时间?
窗口办理时间包含窗口等候及业务办理时间,即自您抵达我司服务窗口至您业务办理完毕。我们将不断优化窗口设置与服务流程,提高窗口服务效率,减少您的等待及办理时间,为您带来更好的服务体验。
争议处置
Issues Resolution
5个工作日内解决发票争议
对于事实清楚的商务争议,7个工作日内处理
投诉受理5个工作日内反馈处理意见
Q&A
争议处置包括哪些内容?
如果您对于发票内容有争议,建议您提供书面材料。自我们确认收到您的材料起,5个工作日内反馈结果。对于事实清楚、材料完整的商务争议,我们将在7个工作日内处理。 对于您描述确切的投诉事件,我们将在5个工作日内反馈处理意见。
腾腾网是一个提供微电商运营、
供应链服务、互联网创新
和货代物流解决方案的
一体化综合信息服务平台

长按上方二维码关注我们 ↑

