我们先了解下
之间的关系、保护的区别
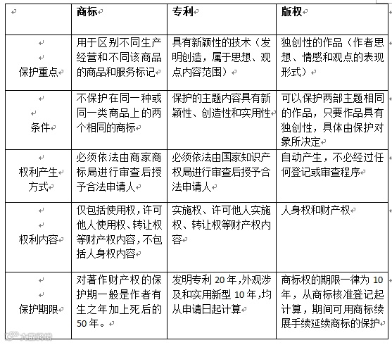
一、商标(TradMark)
指生产者、经营者为使自已的商品或服务与他人的商品或服务相区别,而使用在商品及其包装上或服务标记上的由文字、图形、字母、数字、三维标志和颜色组合,以及上述要素的组合所构成的一种可视性标志。
简而言之,是用来区分商品或服务并具有显著特征的标志,它是最常见的知识产权类型。
二、专利(Patent)
专利是知识产权的一个种类,是科技创新的载体,是记载了发明创造内容的文件,并且在一定时期可以受法律保护的权利,获得专利的发明创造只有经专利权人许可才能予以使用。
简单来说,专利是指受法律保护的发明创造,包括发明专利、实用新型专利和外观设计专利三种类型。
三、版权(Copyright)
即著作权,是指文学、艺术、科学作品的作者对其作品享有的权利(包括财产权、人身权)。版权是知识产权的一种类型,它是由自然科学、社会科学以及文学、音乐、戏剧、绘画、雕塑、摄影和电影摄影等方面的作品组成。
版权又称为著作权,是指文学、艺术、科学作品的作者对其作品享有的权利。
商标、专利、版权这三种知识产权保护的领域、内容各不相同,下面就让我们用一张简单的图表概况一下它们的保护情况吧。

商标
商标审查的是显著性,说的简单点就是能区分出来、跟别人不一样。
除了显著性以外,商标还要审查相似性,即在相同类别下,不能存在相同或近似的商标在先申请。
如果既有显著性又不存在相似商标,那么商标就差不多可以通过审查了。
专利
专利审查的重点是新颖性,说的简单点,就是这个技术是前无古人的。
审查方法也很简单,一般通过查阅现有文献的方法来判断。如果现有文献查不到,那么说明这个专利就具有新颖性。
版权
版权相对特别,因为版权是自作者完成之日起就获得了,不需要一个证书来证明自己的权利。
审查也相对容易,只做形式审查,不做实质审查,因此申请时间也非常快,一般一个月左右就能申请完成。
版权审查的主要是独创性,说的简单点,就是你没有抄袭,其实这事是很难认定的,实务中,也有不少抄袭之作成功地申请了版权登记。

看到这里,您可都明白商标、专利、版权的关系了?
其实,对企业的产品而言,最好的保护就是搭建起全套的知识产权保护体系,制定相关战略,用专利保护想法、软著保护代码、商标保护名字、版权保护。
十 个 问 题 来 支 招
版权是我们在日常生活中就会经常涉及到的主题,比如拍摄照片、撰写文字作品、设计图稿等,这些作品的著作权属于谁呢?个人还是公司?如果发生侵权的情况,应该如何维权?或是作品创作完成后,是否需要去做版权登记?


2、侵犯我们著作权的被告在北京市朝阳区,可以去哪个法院起诉?
可向北京市朝阳区人民法院、北京知识产权法院或北京市高级人民法院提起诉讼。
具体根据《北京市高级人民法院关于调整本市法院知识产权民事案件管辖的规定》:
1、北京市高级人民法院管辖的知识产权民事案件包括:
(1)诉讼标的额在2亿元以上且当事人住所地均在本市的第一审知识产权民事案件。
(2)诉讼标的额在1亿元以上且当事人一方住所地不在本市或者涉外、涉港澳台的第一审知识产权民事案件。
(3)在本市有重大影响的其他第一审知识产权民事案件。
2、北京知识产权法院管辖的知识产权民事案件包括:
(1)诉讼标的额在1亿元以上、2亿元以下且当事人住所地均在本市的第一审知识产权民事案件。
(2)诉讼标的额在5000万元以上、1亿元以下且当事人一方住所地不在本市或者涉外、涉港澳台的著作权、商标、技术合同、不正当竞争、特许经营合同等第一审知识产权民事案件。
3、基层人民法院管辖的知识产权民事案件包括:
(1)诉讼标的额在1亿元以下且当事人住所地均在本市的第一审知识产权民事案件。
(2)诉讼标的额在5000万元以下且当事人一方住所地不在本市或者涉外、涉港澳台的著作权、商标、技术合同、不正当竞争、特许经营合同等第一审知识产权民事案件。
3、创作完成的作品,怎么做版权登记?
公司在完成作品创作后,应该及时申请版权登记,以方便发生侵权事件时,可以更好的举证自己是权利人。版权人可以去中国版权保护中心进行版权登记,也可以到各省的版权局进行版权登记。
4、没有约定的情况下,企业员工发表的与工作相关的文章著作权应当归企业还是个人?
文章的著作权归员工本人所有。法律规定,员工为完成公司工作任务所创作的作品是职务作品,著作权由作者享有,除非该作品主要是利用公司物质技术条件创作,并由公司承担责任的工程设计图、产品设计图、地图、计算机软件等职务作品。

5、侵权的公司不提供软件代码,怎么判定是否侵犯软件著作权?
如果侵权软件的芯片有加密系统,无法读取其中的软件代码,根据现有技术条件也无法解决芯片解密程序问题,侵权人还拒绝提供代码,这种情况下可以通过技术鉴定看两者是否具有相同的软件缺陷及运行特征,或是两者的使用说明书、控制器的功能描述及技术指标、操作说明等是否基本相同,从而判定对方是否侵犯公司的软件著作权。
6、花钱设计商标logo未约定版权归属,有什么风险?
企业花钱设计商标等logo时若未在合同中约定版权归属,按照法律规定版权将属于原作者。这意味着企业注册此商标是违法的,设计师可以主张商标侵权,从而撤销商标。

7、买了影视作品的版权,没有保留授权方的权属证明和原版光盘,有什么风险?
影视传媒类企业在购买电视剧时,往往都会与电视剧制作方签订版权购买协议,以此来保护自己进行维权。然而,当其他公司盗播你的公司享有版权的电视剧时,仅依靠版权购买协议来主张权利是远远不够的。曾有判例显示,仅有协议并不能证明你合法享有版权,因此无法要求盗播的公司赔偿。企业很有可能花了巨资买版权,却对别的盗播网站束手无策。
8、什么样的作品可以申请版权保护,怎么申请?
可以申请版权保护的对象包括:文字作品、口述作品、音乐、戏剧、曲艺、舞蹈、杂技艺术作品、美术、建筑作品、摄影作品、电影作品和以类似摄制电影的方法创作的作品、工程设计图、产品设计图、地图、示意图等图形作品和模型作品、计算机软件等。

9、有人说我们的文章侵犯了别人的著作权,怎么才算侵权?
著作权法所保护的是作品中具有独创性的表达,即思想或情感的表现形式,不包括思想或情感本身。通常法院在审查是否构成著作权侵权行为时,只有证明涉嫌侵权作品与受著作权保护的作品构成实质相似,同时作品权利人又有证据表明侵权人在此前具备了接触原作品的机会或者已实际接触了原作品,才能判定为著作权侵权。
10、作品创作完成,怎么证明自己是原创作者?
在发生侵权诉讼时,一般需要权利人证明该作品的权属。如果公司没有进行版权的备案登记,还可以通过以下方法来证明该作品的权属:
(1)书画作品在创作时可以用摄像机全程记录自己的创作过程。
(2)保留可以证明该作品为自己原创的证据,比如创作过程中的原稿图、手稿、草稿、第一次于各种媒体上发表的原件等。
(3)将文稿通过邮局寄给自己,收到后不拆封,信封上的邮戳时间和里面的文稿可以证明是自己的原创作品。或是通过电子邮件将作品发送给某个邮箱,以留存证据。


还在纠结商标名称?LOGO设计?
还在纠结找不到靠谱机构?
还在纠结通过率?
标视界LOGO商标注册/查询
让您的商标注册一步到位

马上扫码咨询
(优惠多多哦)


