
3月10日,公牛集团发布关于诉讼进展的公告。公告指出,3月6日,公司收到最高人民法院《上诉案件应诉通知书》(﹝2020﹞最高法知民终226~230号)、《举证通知书》(﹝2020﹞最高法知民终226~230号), 最高人民法院决定受理江苏通领科技有限公司关于实用新型专利“电源插座安全保护装置”涉及5个案件的上诉请求。其中,通领科技请求撤销江苏省南京市中级人民法院作出的一审《民事裁定书》,将案件发回南京市中院重审,5个上诉案件涉及金额4.99亿元。
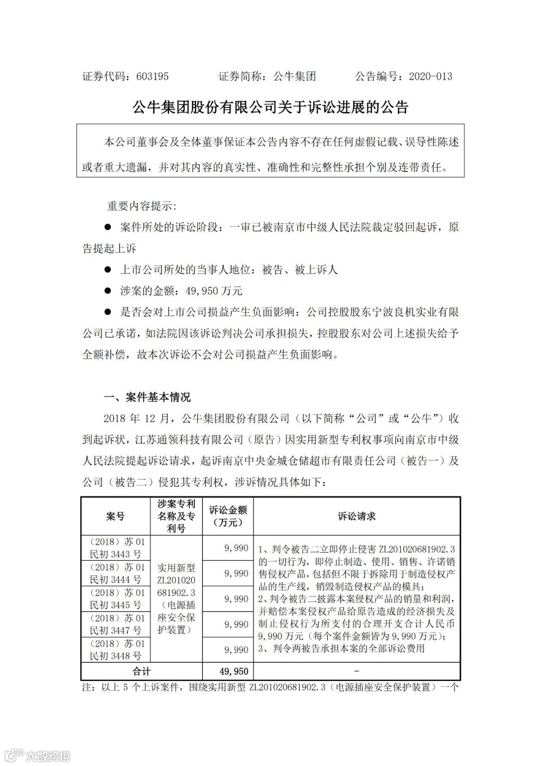
2018年12月,公牛集团股份有限公司(以下简称“公司”或“公牛”)收到起诉状,江苏通领科技有限公司(原告)因实用新型专利权事项向南京市中级人民法院提起诉讼请求,起诉南京中央金城仓储超市有限责任公司(被告一)及公司(被告二)侵犯其专利权,涉诉情况具体如下:

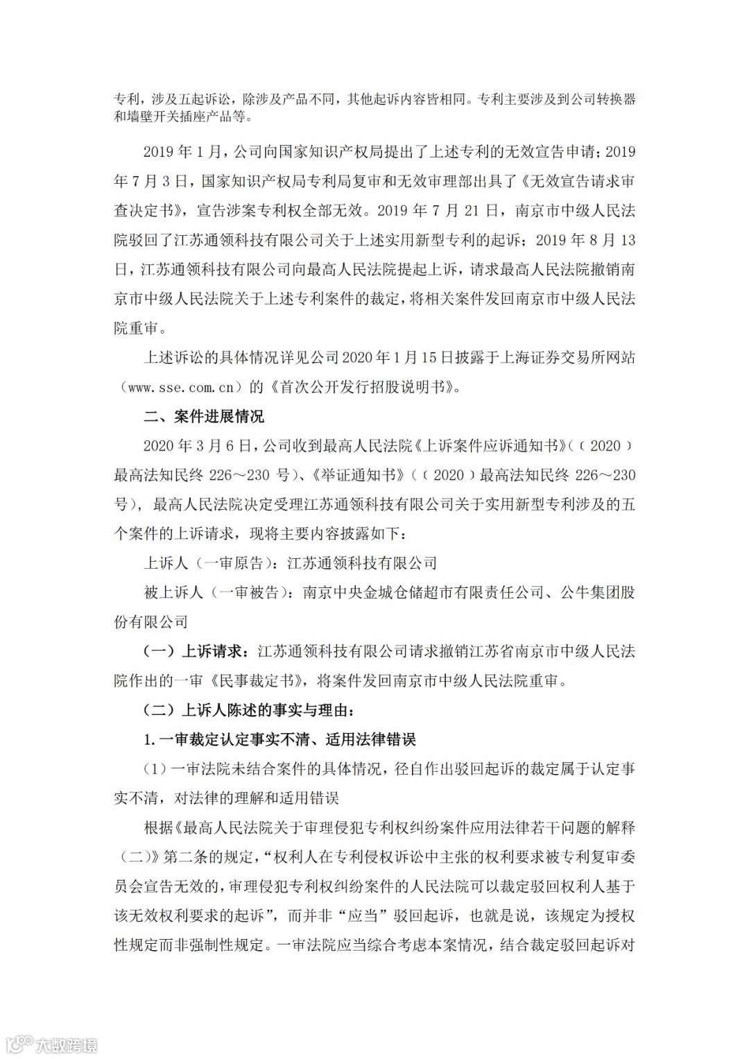
注:以上5个上诉案件,围绕实用新型ZL201020681902.3(电源插座安全保护装置)一个专利,涉及五起诉讼,除涉及产品不同,其他起诉内容皆相同。专利主要涉及到公司转换器和墙壁开关插座产品等。
2019年1月,公司向国家知识产权局提出了上述专利的无效宣告申请;
2019年7月3日,国家知识产权局专利局复审和无效审理部出具了《无效宣告请求审查决定书》,宣告涉案专利权全部无效。
2019年7月21日,南京市中级人民法院驳回了江苏通领科技有限公司关于上述实用新型专利的起诉;

2019年8月13日,江苏通领科技有限公司向最高人民法院提起上诉,请求最高人民法院撤销南京市中级人民法院关于上述专利案件的裁定,将相关案件发回南京市中级人民法院重审。
2020年3月6日,公司收到最高人民法院《上诉案件应诉通知书》(﹝2020﹞最高法知民终226~230号)、《举证通知书》(﹝2020﹞最高法知民终226~230号), 最高人民法院决定受理江苏通领科技有限公司关于实用新型专利涉及的五个案件的上诉请求。
在公告中,通领科技认为,南京市中院“在本案一审裁定作出时,国家知识产权局对涉案专利所作出的第40759号无效决定尚未生效,且上诉人有权对其提起行政诉讼的三个月的法定期限内”,在这个关键时刻,南京市中院直接作出上诉人“在本案涉案专利侵权诉讼中主张的权利要求已丧失法律基础”的认定,一审裁定“认定事实和适用法律错误。”
同时,通领科技强调,“公司在本案一审过程中已经投入了大量的人力、物力、财力资源,在涉案专利的审查决定效力未定,且上诉人有权对涉案专利的第40759号无效决定向法院提出行政诉讼的情况下,一审法院径自对本案侵权诉讼作出驳回起诉的裁定,势必会给上诉人造成难以弥补的巨大损失,对上诉人极不公平,同时,也必将造成司法资源的极大浪费”。

对于上述纠纷,3月10日的公告中,公牛集团控股股东宁波良机实业有限公司承诺,如法院因该诉讼判决公牛集团承担损失,控股股东将对上述损失给予全额补偿。
附公告原文:





还在纠结找不到靠谱机构?
还在纠结通过率?
标视界LOGO商标注册/查询
让您的商标注册一步到位

马上扫码咨询
(优惠多多哦)



还在纠结