如何将目标化合物的收率提到最高?这是合成化学家每天都在解决的问题。理论上,筛选的反应越多,那么得到最高产率的可能性也就越大。然而现实中很少会有人这么干,因为这意味着要耗费大量时间、精力、试剂当然还有金钱。在药物发现领域尤其如此,化学家们都梦想着能快速合成有成药潜力的目标化合物,最好同时所花时间要尽量短、产量满足后续生物活性测试要求、成本尽量低。但在梦醒时分,漫长的反应优化过程中化学家们往往还是得一次又一次品尝实验失败的滋味。怎么破?像其他行业那样,把这种重复性高的累活细活交给机器?
2015年,美国默克的化学家们研发了一种高通量化学反应筛选平台(Science, 2014, 347, 49-53,点击阅读相关),该平台将微阵列(microarray)技术和低分辨质谱(LRMS)技术结合,可对纳摩尔量级别的Buchwald-Hartwig偶联反应的底物和反应条件进行筛选,其效率可达到惊人的每天1536个反应。美中不足的是这种基于微孔板的系统反应中只能使用高沸点极性溶剂DMSO,反应温度也仅限于室温,这也限制了该平台的适用范围。近日,辉瑞(Pfizer)的研发人员做出重要突破,他们开发了一种可在不同溶剂、温度、压力等条件下进行自动化高通量化学反应筛选的平台。该平台所有组成部分都可在市场上买到,以流动化学(flow chemistry)技术与超高效液相色谱-质谱联用(UPLC-MS)技术为基础,可在1天内筛选超过1500多个纳摩尔量规模的Suzuki-Miyaura偶联反应。此外,该平台还同时支持数百微摩尔量级的合成,满足后续生物活性测试的需求。相关成果发表在近期的Science 上。

辉瑞的自动化高通量化学反应筛选平台照片。图片来源:Science
这个“女化学家看了会流泪,男化学家看了会沉默”的超级机器,真容如上图所示。该自动化平台主要由几台计算机控制单元、一套置于手套箱内的连续流动化学反应装置和两套可以切换使用的UPLC-MS装置构成。研究人员首先将反应物1、反应物2、催化剂、配体和碱分别配成溶液并置于两个96孔板的试剂瓶中(共192个试剂瓶),自动进样器根据计算机指令从5个试剂瓶中各取溶液1 μL,然后泵入一个混合装置,混合后的物料(5 μL)经反应溶剂(500 μL)稀释后流至温度受控的微型反应器中进行反应,最后从微型反应器流出的混合物经由UPLC进行分离,并通过紫外-可见光谱和质谱进行在线分析。与此同时,计算机程序反馈指令给自动进样器,准备下一组反应样品,并由另一台UPLC-MS进行检测,通过两台UPLC-MS装置的交替检测,该平台可每隔45秒进行一组反应筛选。反应中的物料流速、停留时间、取样、进样、反应溶剂切换等由计算机全程控制。该方法最大的特点在于使用非反应溶剂预先将反应物和反应试剂溶解,并且可以保证各组分能充分混合并均匀分散在反应溶剂中,也就是可以确保反应在均相进行。而以往利用流动化学技术优化反应条件时,反应物和试剂一般需要预先溶解在反应溶剂中,一旦反应溶剂更换,则不得不重新配置反应物和试剂溶液,显然稀缺昂贵的原料禁不起这般折腾。

自动化高通量化学反应筛选平台设计和流程示意图。图片来源:Science
Suzuki-Miyaura偶联反应是药物合成中应用最为广泛的反应之一(点击阅读相关)。以钯催化的Suzuki-Miyaura偶联反应合成化合物3为例(下图A),研究人员对1a-1d/2a-2c和1e-1g/2d共15种偶联底物组合在0.4 μmol反应规模下进行条件优化,包括12种膦配体、7种碱和4种溶剂,物料流速为1 mL/min,反应时间为1 min,反应温度为100 ℃,其中1/2/Pd(OAc)2/膦配体/碱的摩尔比为1 : 1 : 0.0625 : 0.125 : 2.5。当然在进行反应条件优化之前,他们又进一步通过实验证明该反应在均相中进行。例如,他们将PPh3-甲苯溶液、1a-1,3-二乙基苯溶液、Pd(OAc)2-1,3,5-三乙基苯溶液、含内标4,4-二叔丁基联苯的2a-DMF溶液以及NaOH水溶液等体积混合,经反应溶剂甲醇稀释后进入微型反应器反应,随后对流出液中的甲苯、1,3-二乙基苯、1,3,5-三乙基苯和4,4-二叔丁基联苯四种物质的含量进行检测(下图B),结果显示以上4种内标物质都充分混合并均匀分散在甲醇中,这在一定程度上也反映出各反应物和试剂间混合情况及在溶剂中的分散水平。由于没有合适的可溶于水的内标,他们并未检测NaOH与其他物质的混合及在溶剂中的分布情况。为了保险起见,他们在随后的实验中使用含水的混合溶剂为反应溶剂,一方面可以促进无机碱的溶解,另一方面也可以促进有机硼试剂生成硼酸类化合物,有利于该反应中的转金属过程。

Suzuki-Miyaura偶联反应模型。图片来源:Science
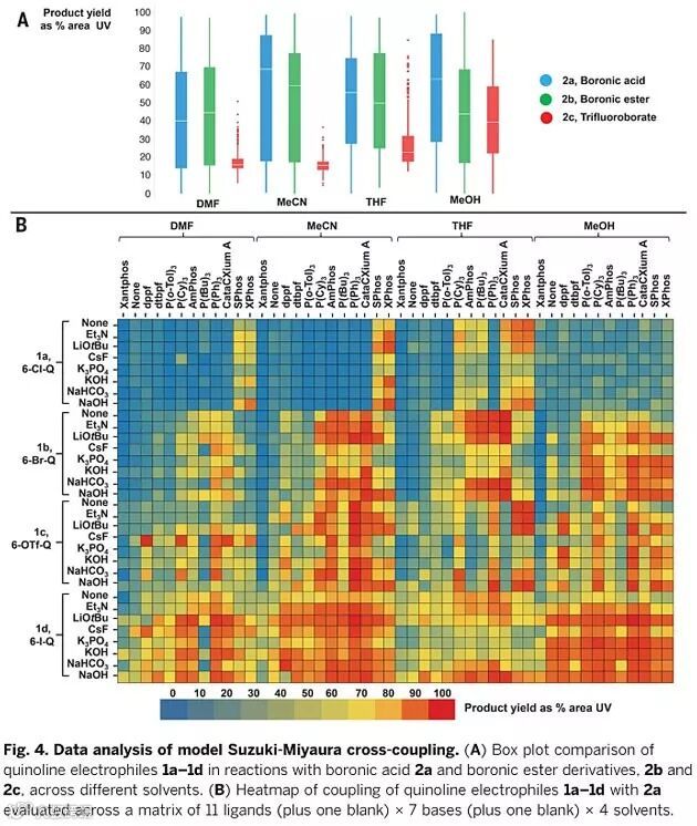
研究人员对15种偶联底物组合在384组反应条件下的5760个反应进行了考察,并对反应的趋势进行了分析。结果显示吲唑衍生物作为亲核试剂(2a-2c)参与反应比其作为亲电试剂(2d)效果更好;相比于硼酸底物2a和硼酸酯底物2b,三氟硼酸钾底物2c参与偶联反应的产率普遍较低,这可能与2c在短时间内(1 min)没有完全水解为偶联中间体2a有关,当然在使用MeOH或THF为反应溶剂时,这种情况会有所好转(下图A)。在硼酸底物2a与喹啉底物1a-1d的组合中,6-氯喹啉(1a)是表现最差的亲电试剂;对于6-溴喹啉(1b)参与的反应,最适合的溶剂是MeOH;PPh3是所有膦配体中表现最出色的,和其最匹配的溶剂是CH3CN和MeOH;而表现最差的膦配体则是Xantphos(下图B)。

1a-1d/2a-2c反应优化结果。图片来源:Science
在硼酸底物2a与喹啉底物1a-1d偶联反应的384组反应条件中,有181组条件可以促进一个反应达到85%以上产率,有103组条件能同时促进两个反应达到大于85%产率,有33组条件能同时满足三个反应达到85%以上产率,而可以使以上4个反应都达到85%以上产率的条件仅有3组(下图)。

1a-1d/2a反应最优条件。图片来源:Science
除了可以在纳摩尔量级的昂贵试剂下进行工艺优化,该反应平台还可以进行数百微摩尔量级的产品合成。例如,在优化的最佳反应条件下,他们连续进行了100组1a/2b的Suzuki-Miyaura偶联反应,每组反应控制在3.2 μmol规模(即总反应规模为0.32 mmol),能以59%的总分离收率得到65 mg化合物3。令人惊喜的是,当利用间歇反应烧瓶进行反应放大时,只需将反应浓度提升至0.1 M竟能以高达79%的产率获得目标产物。相比之下,使用传统的流动化学反应器对以上反应进行放大时3的收率仅为43%(下图A)。研究人员随后将目光转向更具挑战性的硼酸酯4和溴代吲哚酮5的Suzuki-Miyaura偶联反应。在8小时内他们完成了576组反应条件的筛选,仅仅消耗了50 mg的原料5,最优条件是CataCXium A为催化剂,Et3N为碱,THF/H2O(9/1)为反应溶剂(下图C)。在此基础上,只需对物料比例、反应浓度和反应时间稍作调整,就可以顺利通过间歇反应烧瓶将反应放大到0.41 mmol规模,产率可达81%(下图B)。

1a/2b反应放大和4/5反应优化。图片来源:Science
辉瑞的这项研究为在不同溶剂和加热条件下进行高通量化学反应开辟了新途径。将流动化学和UPLC-MS结合在一起,他们可以在4天内评估5760个纳摩尔级反应,每天可筛选的反应数量超过1500个,而且还可以通过分批多次进样直接进行数百微摩尔量级的目标产物合成,快速满足后续可能的生物活性测试需求。更重要的是,优化后的最佳反应条件无需大的改动就可以在传统的间歇或流动反应模式下放大,以优秀的产率进行毫克量级的化合物制备。毫无疑问,这项新技术可大大加快复杂化合物的合成效率,并将在包括药物研发在内各个领域中展现出广阔的应用前景。
新加坡国立大学的连续流动合成化学专家吴杰认为,虽然该平台目前还无法对气-液或液-固两相的反应体系进行评估,但对液-液相体系来说已经是一个重大的进步,“这能为药物研发节省大量时间和金钱”。下一步,辉瑞的研究人员希望为这套自动化平台配备筛选光化学反应、非均相反应和手性检测等功能。[1]
原文(扫描或长按二维码,识别后直达原文页面):

A platform for automated nanomole-scale reaction screening and micromole-scale synthesis in flow
Science, 2018, 359, 429-434, DOI: 10.1126/science.aap9112
参考资料:
1.http://cen.acs.org/articles/96/i5/Pfizer-automated-flow-system-screens.html


本文版权属于X-MOL(x-mol.com),未经许可谢绝转载!欢迎读者朋友们分享到朋友圈or微博!
长按下图识别图中二维码,轻松关注我们!

点击“阅读原文”,查看 化学 • 材料 领域所有收录期刊



