虽然地球大部分表面都被水覆盖,但适合人类饮用的淡水资源并不丰富,分布也不均匀,当今世界上有成千上万人的日常用水需求还要依靠海水淡化来满足。海水淡化中最常见的技术是反渗透,而反渗透技术的核心是反渗透膜,这种可以选择性除去盐和其他分子的复合膜在海水淡化的实际应用已经超过三十年。反渗透膜一般包括聚酯支撑层、基于相转化铸膜技术构筑的多孔聚砜中间层、高度交联的超薄聚酰胺膜表层。表层的聚酰胺膜足够致密以分离盐离子,同时也足够薄以保持水的高透过率,从而实现高效的海水淡化。表层聚酰胺膜的制备多基于界面聚合法在多孔聚砜膜表面原位构筑,但是该方法无法控制聚酰胺膜产品的厚度和表面粗糙度。厚度不可控,膜性能的变化也比较大;表面粗糙度高,抗污能力就弱。科学家们一直在寻找更好的方法制备更薄更光滑的聚酰胺膜,从而提高反渗透海水淡化的效率并降低成本和能耗。
近日,美国康涅狄格大学的Jeffrey R. McCutcheon教授等研究者抛弃了传统的界面聚合法,提出了一种全新的3D打印技术,制备出更薄更光滑的聚酰胺膜。他们采用电喷雾技术将反应单体直接沉积到基底上进行反应,制备聚酰胺超薄膜。电喷雾形成的液滴较小且单体浓度较低,这使得3D打印的聚酰胺膜厚度最低可达15 nm,并能以4 nm的增量控制膜厚度,表面粗糙度更可低至2 nm。而相比之下,传统膜的厚度范围通常在100-200 nm,而表面粗糙度一般超过80 nm。与此同时,3D打印聚酰胺膜的渗透选择性与商业标准膜相当,海水脱盐的综合性能明显提升。相关论文发表于Science 杂志。

Jeffrey R. McCutcheon教授。图片来源:University of Connecticut
研究人员分别配制了一系列不同浓度的单体间二苯胺(MPD)水溶液、均苯三甲酰氯(TMC)己烷溶液,同时在己烷溶液中添加少量亲脂性离子液体以提高有机溶液相的导电性。在电喷雾过程中,库伦斥力作用使得在强电场作用下分别喷出的单体液滴直径小于1 μm,保证了实验中不同基底表面均匀超薄聚酰胺膜的制备。通过以铝箔为基底能够简便制备自支撑聚酰胺超薄膜,进而转移至不同的支撑基底。测试表明该膜交联密度约为83%。同时,基于单体溶液浓度和反复沉积次数的调控,能够实现不同厚度超薄聚酰胺膜的构筑,单次沉积厚度最低可达4 nm,而且膜厚度与沉积次数呈线性相关。单体浓度越高,单次沉积的厚度也就越大。

聚酰胺膜的3D打印制备过程及膜厚度调控。图片来源:Science
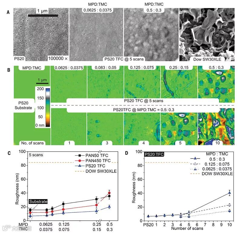
与工业化海水淡化聚酰胺反渗透薄膜(Dow SW30XLE)比较,SEM测试表明该研究中不同单体浓度、沉积次数等实验参数条件下3D打印制备的聚酰胺超薄膜都具有更为光滑的表面,低单体浓度条件下其膜表面粗糙度低至2 nm。同时,这种超薄膜表面粗糙度随单体浓度和沉积次数的增加呈现升高趋势。

超薄聚酰胺膜表面形貌和粗糙度表征。图片来源:Science
在海水淡化应用测试中,与商业化反渗透膜(Dow SW30XLE)相比,这种3D打印制备的聚酰胺超薄膜体系具有更高的NaCl截留率和纯水渗透速率。同时研究表明该超薄聚酰胺膜体系的脱盐综合性能与膜厚度(反应单体浓度)具有强相关性,当MPD:TMC浓度为0.125 : 0.075使,NaCl截留率达95%,水渗透速率达3.68 LMH bar-1。

超薄聚酰胺膜脱盐性能测试。图片来源:Science
总结
Jeffrey R. McCutcheon教授等研究者基于反应单体电喷雾的3D打印技术替代传统的界面聚合,制备可用于海水淡化的高性能超薄聚酰胺膜。他们成功实现了聚酰胺膜厚度及表面粗糙度的纳米级别精细调控,显著提升了复合膜组件的综合海水淡化效率。同时,该超薄膜的构筑策略也为新能源、环境治理、生物医药等其他领域功能膜材料的制备提供了借鉴和启发。
原文(扫描或长按二维码,识别后直达原文页面):

3D printed polyamide membranes for desalination
Science, 2018, 361, 682-686, DOI: 10.1126/science.aar2122


本文版权属于X-MOL(x-mol.com),未经许可谢绝转载!欢迎读者朋友们分享到朋友圈or微博!
长按下图识别图中二维码,轻松关注我们!

点击“阅读原文”,查看 化学 • 材料 领域所有收录期刊



