
在我们的生活里面,有时候会遇到专利转让的情况,但是很多人对于专利转让的相关的法律法规 并不是很了解。专利转让需要哪些流程、程序?
一、要说专利转让,首先要了解技术贸易的模式。可分为如下:
1、普通许可:许可方(即专利权人)允许被许可方在规定的区域内使用其专利,许可方仍保留使用该项专利或再与第三方签订许可合同的权利。
2、独占许可:被许可方取得在规定区域内使用其专利,不仅如此,还有权拒绝任何人(包括许可方)在该区域内实施。
3、独家许可:被许可方有权在规定区域内使用,但许可方仍有权在该区域内实施。
4、分售许可:被许可方可以在许可方的同意下,以自己的名义许可第三方实施许可方的专利。
5、交叉许可:两个专利权人以技术互惠交换的形式相互使用对方的专利,这是因为双方的技术交叉,一方为了实施其专利必须运用到另一方的专利,如:改进发明方与原发明方,改进方要实施,需要利用原发明;原发明方要发展,也要使用改进的发明。
6、专利申请权与专利权转让:原专利申请人将其申请权或原专利权人将其专利权转让出去。
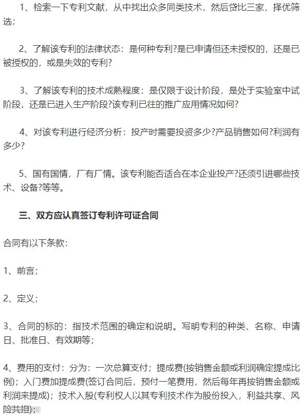
二、企业在引进专利前应做好调研工作:



坐落于北京行政副中心和环球影城周边企业


