今日凌晨(7月30日),广州白云区鸦岗大围物流园里的孟元物流仓库突然起火。视频中整个仓库全部着火,燃烧的仓库冒出大量黑烟,火势非常大。很多车辆和货物来不及转移,可能都会化为灰烬。附近居民称凌晨4点多仓库起火,大火伴随着爆炸声,整栋楼全部烧毁。

▼现场视频
物流是个高风险的行业!干物流,小心驶得万年船!此次事件后,很多物流人又将一夜回到解放前!一时间又不知道有多少人要跑路了,货物那么多被烧掉,如果没有买保险赔的起吗?


触目惊心,心有余悸,无可奈何……我们只能再次提醒大家防患于未然,安全无小事,坚守物流安全底线!
目前,各大船公司也出台了相关规定,严打危险品瞒报、错报!普遍都是1万、1.5万美金起步!在这里,也提醒大家,对于违禁品及一切易燃易爆的物品,一定要做到如实申报!否则轻则赔的倾家荡产,重则牢底坐穿!
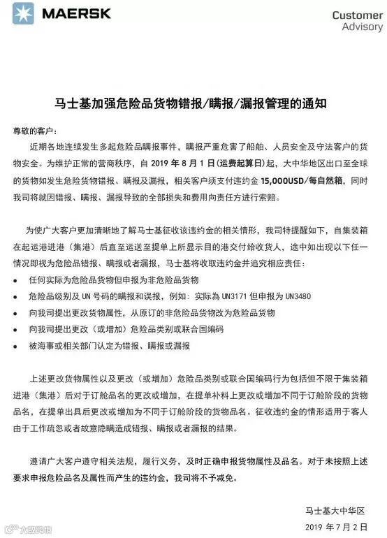
自2019年8月1日(运费起算日)起,大中华地区出口至全球的货物如发生危险品货物错报、瞒报及漏报、相关客户必须支付违约金15000USD/每自然箱(约合人民币10.32万)。
与此同时,自2019年8月1日(运费起算日起)VGM重量绝对误差超5%或1吨(0以小者为触发条件)罚款USD300/自然箱。
▼马士基通知文件

©腾腾网
长按下方二维码关注我们
腾腾网
分享航运的最新资讯
点击阅读原文,运价查询
据说,点这里的人,都会很“好看” ↓

