概要
时间、地点、报名方式
2019/03/22-24(21日报到) 北京 总第78期
2019/4/19-21(18日报到) 上海 总第79期
2019/4/26-28(25日报到) 广州 总第80期
SCI插图规范化操作会议已持续开班6年常年不衰,加微信群课后持续讨论学习;原创作者万老师主讲,课后发详细视频课程供复习(凭序列号绑定电脑播放,不零售)
从零基础学精photoshop+illustrator在论文投稿中的插图排版美化及模式图绘制。注重实用所以持久。
报名方法见末页
文末有大量优秀学员练习










讲师简介
万方军,专职课程策划者,对各种插图精通,且善于用通俗的语言讲解难以理解的知识点。出品《医学人学photoshop》、《SCI插图规范化操作》、《机 制模式图绘制》、《科研图表的魅力》、《科研三维建模及渲染》等多部与插图有关的课程。作为首位国内发起及推动科研插图重要性意识的专家,由于课程讲解通俗易懂、课后有超级详细的视频课程复习,从2009年起至今为国内培养了大量插图制作人员,直接或间接促成了如今“大多知道插图重要”、“凡论文编辑公司 必有插图编辑”的现状。



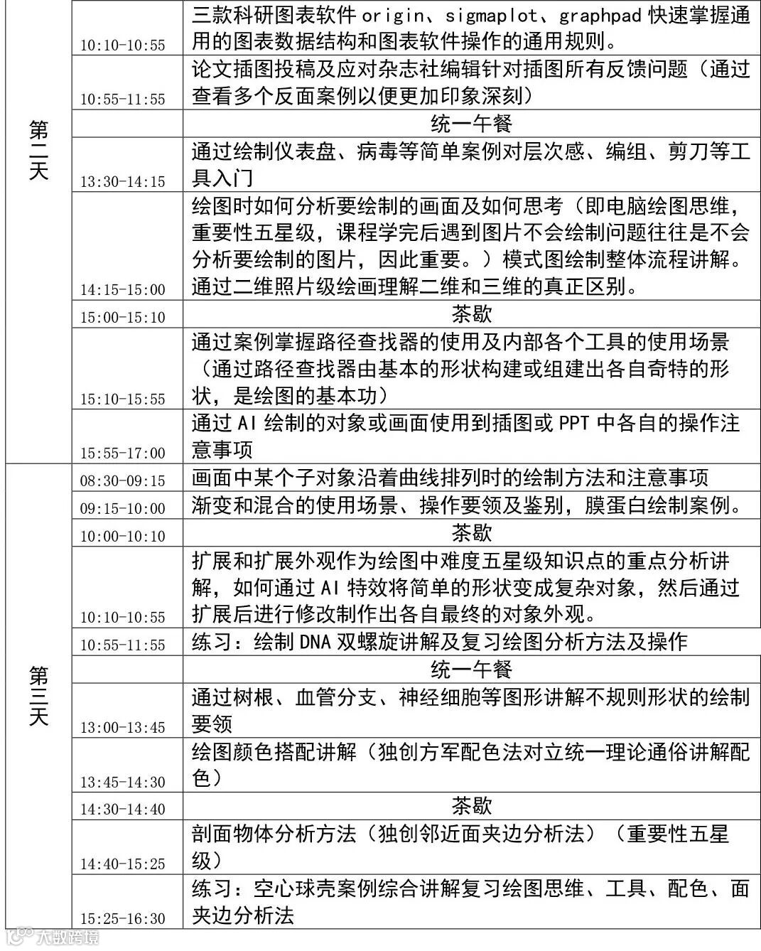
内容安排


时间地点
2019/03/22-24(21日报到,会议3天) 北京第78期插图班 北京冠京饭店
地址:北京市丰台区丰台北路79号
2019/4/19-21(18日报到,会议3天) 上海第79期插图班 上海维也纳国际酒店
地址:上海闵行区天山西路4086号,上海维也纳国际酒店(虹桥国展中心店)
2019/4/26-28(25日报到,会议3天) 广州 第80期插图班 广州春天里精品酒店
地址:广州市天河区燕岭路95号(燕塘地铁站旁)

注册费用
3600元/人 按交费先后顺序安排座次,注册费包含会场、教材、午餐及视频课程等费用,不含住宿费。

报名咨询
181-1725-1971 何老师(手机/微信),4000-709-739 莫速乎客服热线



住宿安排
住宿:(不强行规定,可自己预订附近其他酒店,费用自理)
上海维也纳国际酒店(虹桥国展中心店)
标准间/单间: 350元/晚/间 (含早餐、含宽带)
地址:上海闵行区天山西路4086号
北京冠京饭店
标准间/单间: 350元/晚/间 (含早餐、含宽带)
地址:北京市丰台区丰台北路79号,地铁9号线七里庄站A口出即到
广州春天里精品酒店
标准间:420元/晚/间 ,大床房:360元/晚/间 都含早餐、含宽带
地址:广州市天河区燕岭路95号(广州燕塘地铁站旁)
备注:住宿统一安排,费用自理,办理住宿时告诉前台是参加此学习班的即可,住宿费办理住宿时交给酒店前台。住宿费发票将在退房时由酒店开具给您。
缴费账号
方法一:企业银行转账
开户行:中国建设银行上海泗泾支行
收款单位:上海荆麦信息科技中心
银行账号:3100 1983 0100 5002 2781(转账去空格)
备注:写明姓名+插图班 以便于核实
少数单位转账需银行行号:1022 9007 0955
方法二:支付宝转账
支付宝收款账户:mosuhu@163.com
请核对户名:上海莫速乎教育投资有限公司
方法三:现场刷卡、现金、微信支付
备注:某些单位需提前借款的可先报名并索取pdf版邀请函,打印后用于向单位借款。缴费后请将汇款凭据截图或拍照,并发送邮件到mosuhu@163.com或发给何老师微信,告知详情以备核实。某些单位需要现场刷公务卡的请报名时备注以便合理安排座次。
参会要求
1、请自带笔记本电脑。会场我们会布置足够电源插座。请确保电脑安装的是WINDOWS的操作系统(xp/vista/win7/win8/win10),而非苹果操作系统(但也可自行寻找安装适合苹果系统的相关软件)。
2、请不要携带上网本作为练习电脑,因为上网本屏幕分辨率太低,会导致photoshop软件无法正常保存。
3、 我们使用的主要软件为:Illustrator CC2018,Photoshop CC2018及origin 9.1、sigmaplot12.5、graphpad 6.0。报到时每人赠送一个16G U盘,其中包含视频课程、软件、练习素材。如果您依然使用xp系统,只能使用CS5版练习。
4、课程所用教材,我们会在报到当天发放给大家,不必提前预习,会议报道时会发放相应高清视频课程供课后复习,以保证长期效果。
5、会议期间发放经盖章的纸质邀请函、发票供报销使用。根据近几年经验,所有学员都能顺利报销,敬请放心。
报名方法一:邮件报名
为保证最快速的给您回复,请按下列格式撰写邮件发送到指定报名邮箱 :mosuhu@163.com
报名邮件内容模板:(同期有其他会议举办,请不要省略所参加的是哪个会议)
我想报名参加SCI论文插图规范化操作高级研讨会,以下是我的信息:
1、姓名:
2、性别:
3、邮箱:
4、手机:
5、参加场次:请写明参加期数 以及几月几日 北京/上海/广州的场次,以免弄错
6、发票抬头:如不确定,先留空。
7、纳税人识别号或统一社会信用代码:如不确定,先留空。
8、是否预订住宿:如需预订住宿请注明,一般默认住宿时间是从会议前一晚到会议最后一天中午退房,如果有特殊需要请注明。
9、备注:备注说明写在此,如有多人参加,请将姓名、性别、邮箱、手机在上面分别单独列出,备注中写明一位主要联系人。
关于报名的说明:
1、请务必留意会议主办单位及主讲人,是否为“莫速乎教育”的万方军老师;
2、务请发到指定报名邮箱,而不要直接回复收到的通知邮件;
3、如发送2天后依然未收到报名回复邮件,请电话联系我们或核对邮箱再发送一次;
4、如有任何疑问,也可直接拨打会务组电话4000-709-739或181-1725-1971(何老师)。
报名方法二:微信报名
将以上邮件报名内容发至微信18117251971(何老师,微信/手机同号)

优秀学员练习:





























报名方法一:邮件报名
为保证最快速的给您回复,请按下列格式撰写邮件发送到指定报名邮箱 :mosuhu@163.com
报名邮件内容模板:(同期有其他会议举办,请不要省略所参加的是哪个会议)
我想报名参加SCI论文插图规范化操作高级研讨会,以下是我的信息:
1、姓名:
2、性别:
3、邮箱:
4、手机:
5、参加场次:请写明参加期数 以及几月几日 北京/上海/广州的场次,以免弄错
6、发票抬头:如不确定,先留空。
7、纳税人识别号或统一社会信用代码:如不确定,先留空。
8、是否预订住宿:如需预订住宿请注明,一般默认住宿时间是从会议前一晚到会议最后一天中午退房,如果有特殊需要请注明。
9、备注:备注说明写在此,如有多人参加,请将姓名、性别、邮箱、手机在上面分别单独列出,备注中写明一位主要联系人。
关于报名的说明:
1、请务必留意会议主办单位及主讲人,是否为“莫速乎教育”的万方军老师;
2、务请发到指定报名邮箱,而不要直接回复收到的通知邮件;
3、如发送2天后依然未收到报名回复邮件,请电话联系我们或核对邮箱再发送一次;
4、如有任何疑问,也可直接拨打会务组电话4000-709-739或181-1725-1971(何老师)。
报名方法二:微信报名
将以上邮件报名内容发至微信18117251971(何老师,微信/手机同号)


