
6月1日舱单预申报新规定正式实施。此新规是为确保全国通关一体化改革的顺利推进,切实加强海关对水运和空运进出境运输工具及其所载货物、物品的管理,规范数据申报传输,保证数据完整准确,有效实施安全准入和风险防控机制,与外贸和货代、报关行业息息相关,稍不留意将面临货物被扣的风险!无论是通过空运还是海运出口。希望引起企业重视!关于海运舱单相关公告三点注意问题请查看文章:热点解读|关于6月1日实施的海运舱单相关公告三点注意问题

新规正式实施后,如果舱单没有按新规进行申报,货物将会面临被扣风险!产生大量额外费用!
届时,水运、空运舱单数据项传输要求变更,调整的预报舱单数据项如下:

此次调整主要包括:
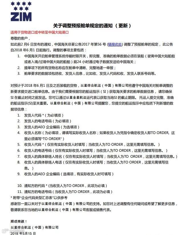
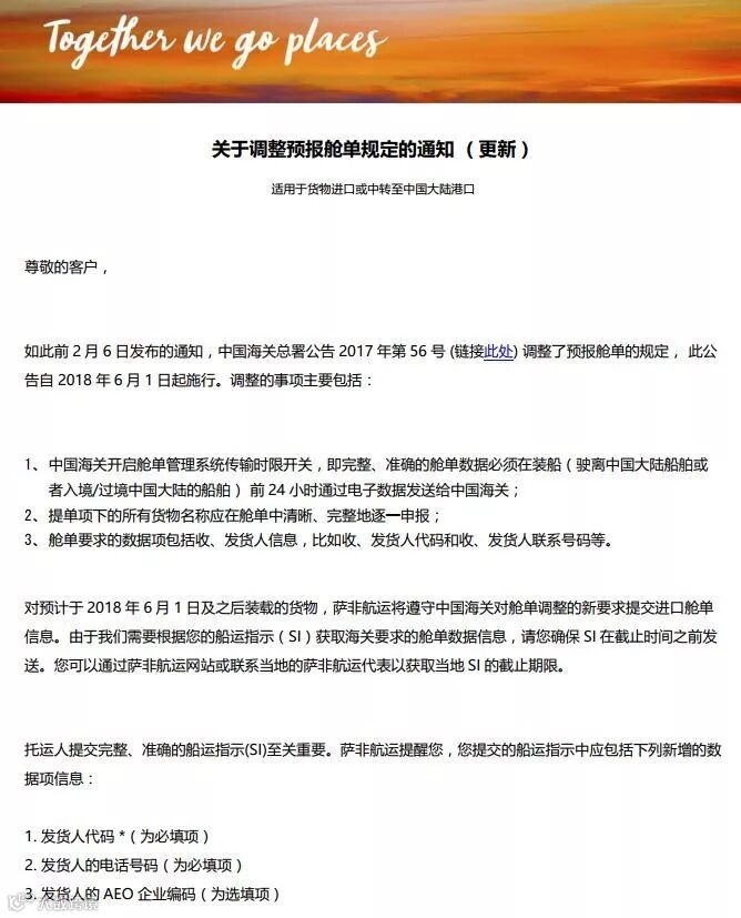
1、 中国海关开启舱单管理系统传输时限开关,即完整、准确的舱单数据必须在装船(驶离中国大陆船舶或者入境/过境中国大陆的船舶) 前24小时通过电子数据发送给中国海关;
2、 提单项下的所有货物名称应在舱单中清晰、完整地逐一申报;
3、 舱单要求的数据项包括收、发货人信息,比如收、发货人代码和收、发货人联系号码等详细信息。例如中国境内企业提供统一社会信用代码 (Unified Social Credit Identifier) 或组织机构代码(OrganizationCode)及其联系方式。境外企业提供企业代码及其联系方式,例如:英国注册企业提供Company Number或VAT Number;美国注册企业提供CIK (Central Index Key), EIN (Employer Identification Number)等。
对预计于2018年6月1日及之后从中国大陆装载出口的货物,船公司将遵守中国海关对舱单的新要求提交货物的预配舱单。托运人在向出口地海关申报货物之前,应按照船公司指定船舶代理的要求进行预配舱单的录人。具体海关通知详见文末。
近期,多家船公司也陆续发布了“关于调整预报舱单规定的通知”。
马士基


地中海航运

以星航运

穆勒航运

萨非航运


MCC

此次调整意味着什么?将带来哪些变化?让我们来看看船公司Safmarine的官方解答。大家请提前了解并适应新的规则,避免届时措手不及:
问题一: 2018 年 6 月 1 日起施行意味着什么?
解答一:对进口至中国大陆或经中国大陆港口中转的货物而言,如装载船舶的预计离港日期为2018年6月1日及之后,货物的完整、准确的舱单数据必须在装船前24 小时前通过电子数据发送给中国海关。
问题二: 完整、准确的舱单数据意味着什么?
解答二: 提单项下的所有货物名称应在舱单中清晰、完整地逐一申报,新舱单调整的数据项包括:
1. 发货人代码 (为必填项)
2. 发货人的电话号码(为必填项)
3. 发货人的AEO 企业编码(为选填项)
4. 收货人名称(为必填项,请填写实际收货人名称;如果收货人为凭指令确定收货人即TO ORDER,这里必须填写“TO ORDER”)
5. 收货人代码(仅在有实际收货人时填写;当收货人为TO ORDER,这里无需填写信息。)
6. 收货人的电话号码(仅在有实际收货人时填写;当收货人为TO ORDER,这里无需填写信息。)
7. 收货人的具体联络人姓名(仅在有实际收货人时填写;当收货人为TO ORDER,这里无需填写信息。)
8. 收货人的具体联络人电话(仅在有实际收货人时填写;当收货人为TO ORDER,这里无需填写信息。)
9. 收货人的 AEO 企业编码(选填项,有实际收货人时可填写)
10. 通知方的代码 ( 当收货人为 TO ORDER,此项为必填)
11. 通知方的电话号码 ( 当收货人为 TO ORDER,此项为必填)
问题三: 请问对于舱单申报中违规的行为有处罚吗?
解答三: 对于舱单申报中违规的行为,海关已经制定了处罚条例。条例名称:《中华人民共和国海关行政处罚实施条例》,此条例于 2004 年发布并生效。
问题四: 请问调整后舱单申报的流程是否会导致客户的商业敏感信息被公开?
解答四: 新舱单调整的流程不会导致客户的商业敏感信息被公开。承运人签发的提单并不会显示这些新增至舱单的敏感数据项 (收货人名称除外);舱单发送至海关后,海关工作人员依法须保护商业秘密和海关工作秘密。
问题五:请问舱单过了截止时间后可以修改吗?
解答五: 对于截止日期之后发送的舱单修改申请,目前流程待定。我们会在接下来的客户通知中告知客户。
问题六: 请问对进口到中国大陆/经中国大陆港口中转的货物, 客户必须遵守“船运指示”的截止日期吗?
解答六:是的。
问题七: 请问对进口到中国大陆/经中国大陆港口中转的货物,客户会被提醒应按时提交“船运指示”吗?
解答七:是的。对进口到中国大陆/经中国大陆港口中转的货物,如客户没有按时发送“船运指示“,我们会在船到前 5 天,4 天、3 天通过电子邮件的方式分别提醒客户提交“船运指示”。
问题八: 请问如客户提交的“船运指示”中缺失一个或数个必填信息怎么办?
解答八:假如缺失必填信息,“船运指示”将不予接收,同时客户会收到邮件通知要求提交完整的“船运指示” 。
问题九:请问针对舱单规定调整后增加的数据项,客户如何将数据信息提交给萨非航运?
解答九:您可以通过自己熟悉的电子渠道在提交“船运指示”时提交这些新增信息息。“My.Safmarine.com”网站正在做相应的调整以符合新舱单规定的要求,调整后客户可以直接在网站上提交信息;使用 INTTRA 和EDI 的客户请将增加的数据项填写在 COMMENT 框内发送。
问题十:请问船公司是否校对客户“船运指示”中提交的收、发货人代码?
解答十: 船公司不对收、发货人代码进行校对。发货人或订舱代理有责任在“船运指示”中提交准确的收、发货人代码。中国海关发布了《企业代码类型汇总表》供企业参考,可根据表中国家或地区的索引完成企业代码申报。
问题十一:请问如果收、发货人是自然人而不是公司,是否可以接受无企业代码?
解答十一:一般情况下,我们提单不接受收、发货方为自然人。在提单允许的前提下,如收、发货人是自然人, 客户在企业代码处应填写客户的中国身份证号或者护照号。
问题十二: 请问如收、发货人国家或地区不在《企业代码类型汇总表》中,客户如何提供企业代码?
解答十二:如收、发货人所属国家或地区未列在《企业代码类型汇总表》或者无法提供表中所列企业代码类型时,应当填写所在国家或地区的法定企业注册代码。
国际航贸最新资讯,请关注聚倍国际物流,您的物流管家。


