

很多外贸企业或者物流小伙伴经常会问到海运提单如何填写?
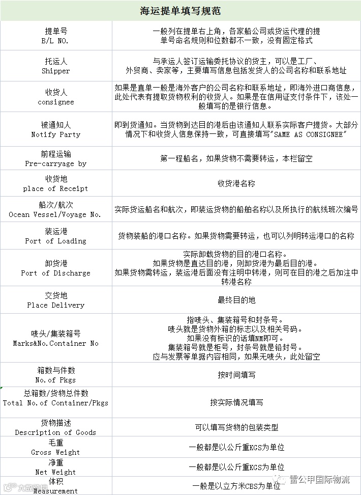
上图为海运提单填写模板,我也整理了一些海运提单相关知识点、作用和填写注意事项,建议点赞收藏哦~
get货代职场新知识~
海运提单作用/重要性
1.货物收据
是承运人签发给托运人的收据,确认承运人已收到提单所列货物并已装船,或者承运人已接管了货物,已带装船
2.运输契约证明
是托运人与承运人的运输契约证明。承运人之所以为托运人承运有关货物,是因为承运人和托运人之间存在一定的权利义务关系,双方权利义务以提单作为运输契约的凭证
3.货权凭证
提单是货物所有权的凭证。谁持有提单,谁就有权要求承运人交付货物,并且享有占有和处理货物的权利,提单代表了其载明的货物。
填写海运提单信息,注意以下事项
1.信息核对
核对发货人、收货人、通知人、港口、唛头、品名、箱数、重量、体积、运费(预付还是到付)等
2.信用证条款
了解信用证上对提单的特殊要求,以免造成不符
3.标点符号
提单以英文来标识信息,如公司名称中:CO.,LTD.中的标点经常会被漏掉,还有冒号和分号的区别,电话国家号前+号的省略等
4.条款慎用
发货人或者收货人使用On behalf条款时,只能代一个公司,不可代多个,且不能前后颠倒
5.内陆港口转运条款
目的地为内陆港口的,注意转运条款相关描述
6.毛重和体积
要核对客户给的数据是否一致
欢迎联系我们
咨询热线:19225648435
公司官网:www.lgj-global.com
公司地址:广州市白云区鹤泰路93号FD青创大院C栋209室
仓库地址:广州市白云区园夏牌坊大街东九横路1号(新悦园)
扫码关注我们吧!

