
环保税开征已经进入倒计时!
环保税开征已经进入倒计时!
环保税开征已经进入倒计时!
2018年1月1日开征!
说三遍!
经过持续近一年的环保严查、关停、倒闭之后,环保督查已经到了一个临界点,该关停的工厂已经关停了,而剩下没有关停的企业……对不起,以后要上缴税赋了。每年500亿元的环保税里,你要贡献多少?

《环境保护税法》将于2018年1月1日起施行,将从税收杠杆入手,令企业多排污就多交税,少排污则能享受税收减免。有分析认为,环保税开征后税收收入将大幅提高,预计每年环保税征收规模可达500亿元,环境监测、水务及固废板块将率先受益。

同时,《环保税法》还明确指出:直接向环境排放气、水、固体和噪声这四种应税污染物的企业事业单位和其他生产经营者,需要缴纳环保税,而这个范畴包括了大部分制造业和部分污染较严重的加工业,涉及500多万户各类企业。

据悉,此次开征环境保护税,征税对象和范围与现行排污费基本相同,明确征税范围为直接向环境排放的大气、水、固体和噪声等污染物。
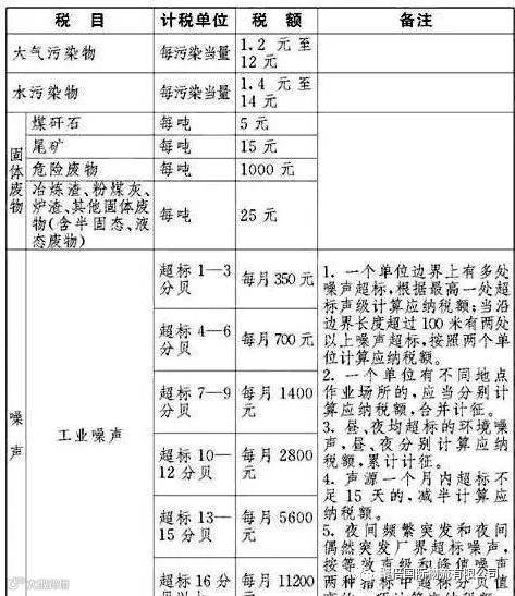
以现行排污费收费标准为基础,设置环境保护税的税额标准。如:
大气污染物税额为每污染当量1.2-12元;
水污染物税额为每污染当量1.4-14元;
固体废物按不同种类,税额为每吨5-1000元;
噪声按超标分贝数,税额为每月350-11200元。
▼环保税税目税额表

每年度需缴纳大气污染物税额,累计约6-12万元;
需缴纳水污染物税额,累计约8-15万元;
需缴纳锯末,粉尘,化工垃圾,等固体废物税额,累计约15-30万元;
而需缴纳噪声税额,累计约为每月5000-2万元。
综上所述,一家中型生产企业的年度环保税额,应该在30-70万元。
生产成本大大增加,
这要卖多少货才能赚回来啊!

由于各省原排污费适用不同的标准、有高有低,不少省份将原排污费标准“平移”为环保税税额,部分省份则提高了标准。
同时,本次环保税法列出了环保税征税目的及税额,强调了大气和水污染物的税额由省级政府确定,报经省级人大常委会决定。具体参考如下:
福建:大气污染物每污染当量1.2元;水污染物中,五项重金属、化学需氧量和氨氮每污染当量1.5元,其他水污染物每污染当量1.4元。基本遵循“税费平移”。(已通过省人大表决)
贵州:大气污染物每污染当量2.4元;水污染物每污染当量2.8元。为贵州现行排污费征收标准的两倍。(已通过省人大表决)
浙江:大气污染物每污染当量1.4元,四类重金属污染物为每污染当量18元;水污染物每污染当量1.4元,五类重金属污染物每污染当量1.8元。基本遵循“税费平移”。(尚未通过省人大表决)
江苏:大气污染物和水污染物中的主要污染物征收标准分别是每污染当量4.8元和5.6元。基本遵循“税费平移”。(尚未通过省人大表决)
江西:大气污染物每污染当量1.2元;应税水污染物每污染当量1.4元。遵循“税费平移”,且为最低税收标准。(尚未通过省人大表决)
广东:大气污染物每污染当量1.8元;水污染物每污染当量2.8元。相比现行排污费征收标准有所上浮。(尚未通过省人大表决)
生产成本增加,货物涨价还会远吗
不说了
赶紧想想怎么和客户解释吧

了解更多可关注我司网址:www.hk-jubei.com
国际航贸最新资讯,请关注聚倍国际物流,您的物流管家。


