
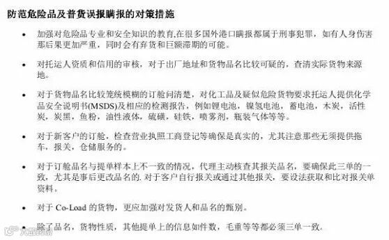
近几年来,因为危险品瞒报、误报等原因,直接造成集装箱船舶、堆场等遭受了严重的损坏。各大船公司也一直都在反复重申发布“关于瞒报、漏报、误报危险品的公告”。
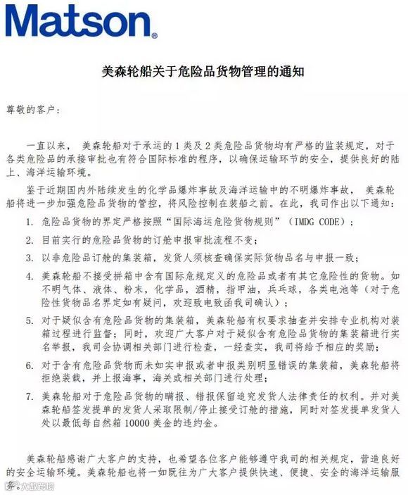
近期EMC长荣海运,SKR长锦商船,Matson美森轮船,MSC地中海航运,KMTC高丽海运等船公司再次重申“关于瞒报、漏报、误报危险品的公告”。







2019年5月25日上午6点左右,KMTC旗下一艘名为“KMTC HONGKONG”的集装箱船在泰国林查班港(Laem Chabang)附近突发严重爆炸事故。
事故造成当地居民在内的多达100人受伤,船上共有500余个集装箱,造成45个集装箱被毁或损坏。
伪报、瞒报,次氯酸钙泄露被认为是爆炸的原因。



再次提醒广大货主货代
瞒报害人害己,不要心存侥幸

国际航贸最新资讯,请关注聚倍国际物流,您的物流管家。


