需求痛点分析:
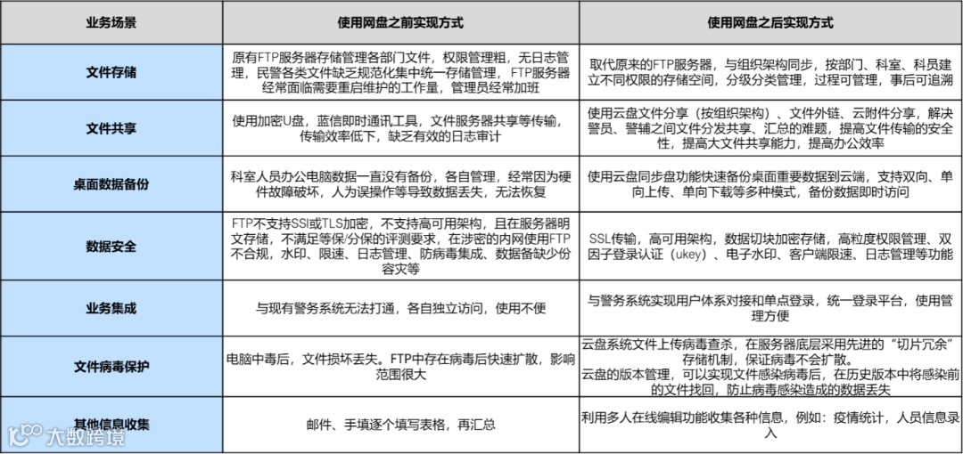
文件存储:原有FTP服务器存储管理各部门文件,权限管理粗,无日志管理,缺乏规范化集中统一存储管理;FTP不支持SSl或TLS加密,不支持高可用架构,且在服务器明文存储,不满足等保/分保的评测要求,在涉密的内网使用FTP是不合规;
文件共享传输:使用加密U盘,蓝信即时通讯工具,文件服务器共享等传输,传输效率低下,缺乏有效的日志审计;
桌面数据备份:科室人员办公电脑桌面数据各自管理,经常因为硬件故障破坏,人为误操作等导致数据丢失,无法恢复;
数据安全:公安内部系统数据安全性要求非常高,缺乏高效的分发共享机制,急需一套安全高效的平台管理所有的非结构化文档,如水印、限速、日志管理、防病毒集成、数据备份容灾等;
业务常见问题:1、公安内办公文档数据处理量非常大,办公类数据非常多,需要实现在线编辑处理能力;2、民警、警辅之间大量的资料文件交互、流程繁琐分发汇总需求;3、现有文件管理无法实现与现有警务身份认证平台,警务云对接;4、案例证据的固化存储,警务数据细颗粒权限的管控需求。
Filez解决方案:
1
基于Filez云盘提供数据统一存储平台,取代原来的FTP和文件共享服务器,与组织架构同步,按部门、科室、科员建立不同权限的存储空间,分级分类管理,过程可管理,事后可追溯;
2
使用Filez云盘文件分享(按组织架构)、文件外链、云附件分享,解决警员、警辅之间文件分发共享、汇总的难题,提高文件传输的安全性,提高大文件共享能力,提高办公效率;
3
通过Filez云盘提供的安全功能:高粒度权限管理、双因子登录认证(ukey、短信认证)、电子水印、客户端限速、日志管理等功能;
4
Filez云盘和警务云实现集成,满足警员用户快速登录访问,警务云数据快速存储云盘功能;
5
Filez云盘与警务虚拟桌面集成,实现虚拟桌面的用户数据存储到云盘中,实现桌面系统与数据分离,对于虚拟桌面中用户数据实现快速访问;
6
通过多人在线协同编辑,实现在线编辑、自动汇总,减少人工汇总的错误率,并提高了汇总的工作效率;
7
与警务云平台移动端统一对接,实现警务内网移动端文件文件快速访问、收集,便于用户随时随地查看、上传文件。
核心价值:
建设统一的非结构化数据的存储管理平台,取代原来的FTP服务器,解决数据共享,数据安全存储等问题,提高日常工作效率;
通过各方面安全管控及功能,实现对公安非结构化文件实现从产生到归档整个生命周期的全安全管控;
文件共享手段安全高效,替代原有效率低加密U盘、即时通讯等方式,细粒度权限共享、外链分发等大大提高数据共享的效率;
员工桌面数据统一备份管理,避免人为或者故障灾害等造成的数据损坏丢失,减轻IT人员的工作压力;
外链分发汇总,在线协同编辑将分发、编辑和收集环节合三为一;对接警务云平台、警务云桌系统,实现云桌数据的集中存储到网盘;与警务短信平台,警务用户身份认证系统对接,用户登录双因子认证;案件证据的固化存储,证据镜像超大文件的快速存储。


