大数跨境
0
0

船公司发布:超期用箱费费率调整和提箱流程更改通知

船公司发布:超期用箱费费率调整和提箱流程更改通知 腾腾网订阅号
2020-12-18
1
导读:点击上方“蓝色文字” 一起涨姿势!▍KMTC上海港进出口超期用箱费费率调整通知高丽海运日前发布通知,为适应业

点击上方“蓝色文字” 一起涨姿势!

▍KMTC上海港进出口超期用箱费费率调整通知
高丽海运日前发布通知,为适应业务发展需要,加快集装箱周转率,现将上海港进出口超期用箱费率进行调整。
适用对象:
--进口:自2021年1月1日凌晨0点后靠泊在上海港的船舶上的集装箱。
--出口:自2021年1月1日凌晨0点后从上海港离港的船舶上的集装箱。
超期用箱费率通知如下:
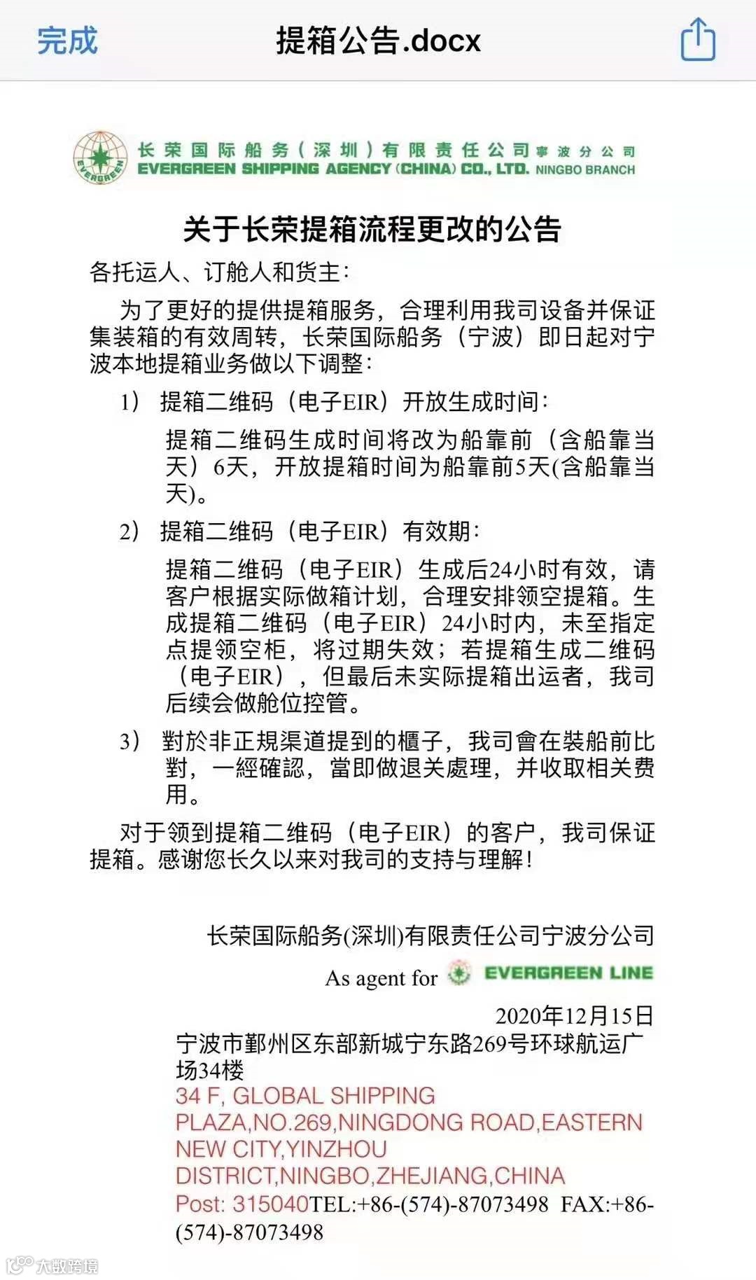
▍长荣关于提箱流程更改的公告

公告

各托运人、订舱人和货主:
为了更好的提供提箱服务,合理利用我司设备并保证集装箱的有效周转,长荣国际船务(宁波)即日起对宁波本地提箱业务做以下调整:
1)提箱二维码(电子EIR)开放生成时间
提箱二维码生成时间将改为船靠前(含船靠当天)6天,开放提箱时间为船靠前5天(含船靠当天)。
2)提箱二维码(电子EIR)有效期:
提箱二维码(电子EIR)生成后24小时有效,请客户根据实际做箱计划,合理安排领空提箱。生成提箱二维码(电子EIR)24小时内,未至指定点提领空柜,将过期失效;若提箱生成二维码(电子EIR),但最后未实际提箱出运者,我司后续会做舱位控管。
3)对于非正规渠道提到的柜子,我司会在装船前比对,一经确认,当即做退关处理,并收取相关费用。
对于领到提箱二维码(电子EIR)的客户,我司保证提箱。






©腾腾网

长按下方二维码关注我们

腾腾网

分享航运的最新资讯

点击阅读原文,运价查询

据说,点这里的人,都会很“好看” ↓



【声明】内容源于网络
0
0
腾腾网订阅号
这里是物流与供应链的【头条】发布地——链接全球贸易,赋能货代精英,为您提供最新、最关键的行业大事件解读。政策变动、市场趋势、港航动态、风险警示、实战案例...尽在【货代大事件】。新闻线索|业务合作请联系:news@tengteng.net.
内容 6358
粉丝 0
腾腾网订阅号 这里是物流与供应链的【头条】发布地——链接全球贸易,赋能货代精英,为您提供最新、最关键的行业大事件解读。政策变动、市场趋势、港航动态、风险警示、实战案例...尽在【货代大事件】。新闻线索|业务合作请联系:news@tengteng.net.
总阅读575
粉丝0
内容6.4k