搜索
首页
大数快讯
大数活动
服务超市
文章专题
出海平台
流量密码
出海蓝图
产业赛道
物流仓储
跨境支付
选品策略
实操手册
报告
跨企查
百科
导航
知识体系
工具箱
更多
找货源
跨境招聘
DeepSeek
首页
>
暂停收货、装柜、出货!港口业务暂停!全市静默三天,按下暂停键
>
0
0
暂停收货、装柜、出货!港口业务暂停!全市静默三天,按下暂停键
腾腾网订阅号
2022-08-12
2
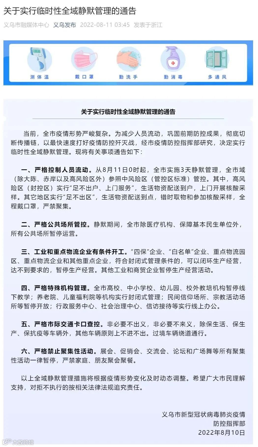
导读:点击蓝字,关注我们8月11日凌晨03:45,“义乌发布”公众号发布《关于实行临时性全域静默管理的通告》称,当
点击蓝字,关注我们
8月11日凌晨03:45,“
义乌
发布”公众号发布《关于实行临时性全域静默管理的通告》称,当前,义乌全市疫情形势严峻复杂,为减少人员流动,巩固前期防控成果,彻底切断传播链,以最快
速度
打好疫情防控歼灭战,
自8月11日0时起,义乌市实施临时性全域静默管理3天。
静默期间,全市
除医疗机构、保障基本民生单位外,
所有公共场所暂停运营
。
“四保”企业、“白名单”企业、重点
物流
园
区、重点物流企业和其他重点企业,
符合封闭式管理条件的,可以闭环生产经营,
达不到要求的,暂停生产经营。其他工业和商贸企业暂停生产经营
活动
。
目前,义乌当地货代物流的业务已基本暂停。包括义乌市的国际物流和市内的仓库装柜业务已暂停。
多家物流仓储及供应链公司已发布暂停收货通知。
正被打造为
宁波
舟山
港的“第六港区”的
义乌港
目前业务暂停,除运送生活保障物资和抗疫物资外,其他货运车辆停运。
受疫情影响,早在一周前,就已经有不少电商客人停止了销售和发货。作为工贸一体的义乌国际商贸城的一家中小企业负责人表示,其生产也遭受了阻碍,对公司来说基本上处于停顿状态。
作为“世界小商品之都”,义乌是全国乃至全球最大小商品交易中心,是我国国际贸易综合改革试点城市,也是全国200多万家中小微企业开展国际贸易的重要共享平台。义乌的商品出口到世界210多个国家和地区,市场外向度达到65%以上。长期以来,义乌小商品市场都是外国客商最集中的采购基地之一。疫情前,每年到义乌采购的外商超过56万人次。
按照以往,8月正值海外订单采购旺季,据业内人士透露,现在已到
圣诞节
产品的外贸采购
时间
,疫情防控或将打乱外贸出货节奏,据悉数百名外商去义乌市场采购的行程可能会被推迟。“不过只要物流能及时恢复,义乌人问题不大。”
当地外贸企业称,收货量减少直接影响货物在
港口
装柜的数量,这会给公司“履约”带来一定的风险。如果疫情形势总体向好,两周之内控制住,多数企业的运转不会受到太大影响。
但考虑到一旦“战线拉长”,有部分企业表示可能会采取一定调整手段,例如把货物从工厂直接发到宁波港或
上海
港出货。
腾腾网
分享航运的最新资讯
点击
阅读原文
,运价查询
据说,点这里的人,都会很“好看”
↓
【声明】内容源于网络
0
0
腾腾网订阅号
这里是物流与供应链的【头条】发布地——链接全球贸易,赋能货代精英,为您提供最新、最关键的行业大事件解读。政策变动、市场趋势、港航动态、风险警示、实战案例...尽在【货代大事件】。新闻线索|业务合作请联系:news@tengteng.net.
内容
6358
粉丝
0
关注
在线咨询
腾腾网订阅号
这里是物流与供应链的【头条】发布地——链接全球贸易,赋能货代精英,为您提供最新、最关键的行业大事件解读。政策变动、市场趋势、港航动态、风险警示、实战案例...尽在【货代大事件】。新闻线索|业务合作请联系:news@tengteng.net.
总阅读
9.2k
粉丝
0
内容
6.4k
在线咨询
关注