出品
融易IPO
上市那点事
周一说热点
内控不规范,年收入20亿被否
前言
“
2021年9月23日,淄博鲁华泓锦新材料股份有限公司(以下简称“鲁华泓锦”或“公司”)第二次IPO申报被否,创业板发审会认为:发行人未能建立相关的内部控制制度且有效执行,以合理保证发行人合法合规和财务报告的可靠性。
鲁华泓锦是创业板执行注册制以来被否的第七家公司,也是创业板注册制下第二家因为内部控制被否的公司。
IPO注册制强调信息披露的大背景下,公司如何规范内部控制?
接下来,我们就通过鲁华泓锦的案例,看看监管对于“内部控制制度健全且被有效执行”的审核关注。
鲁华泓锦的概况

公司致力于石化乙烯的副产物——裂解碳五、碳九的综合加工利用,主要产品为碳五树脂、加氢树脂、异戊橡胶、锂系弹性体等高分子新材料,产品广泛应用于胶粘剂、橡胶助剂、橡胶轮胎制品、路标漆、油墨、涂料等,以及卫生用品、医用材料、包装材料、汽车饰材等众多民用和工业终端应用领域。
公司主要经营数据:
公司被关注的内部控制:
2019年7月5日中国证监会出具的《关于对淄博鲁华泓锦新材料股份有限公司采取出具警示函监管措施的决定》显示,公司存在未对有关固定资产进行减值测试、部分固定资产入账价值不准确、部分修理费确认不及时、部分政府补助的会计处理不恰当、收入确认会计政策及应收票据的信息披露与事实不符等问题。
公司本次申报称,上述缺陷均已整改并健全了相关内部控制,但本次申报问询显示公司内部控制尚存在缺陷,主要审核关注事项及公司的反馈如下:
01
安全生产及生态安全行政处罚
2018年以来,发行人重要子公司天津鲁华先后受到4项涉及生产安全、1项涉及生态安全的行政处罚,且还有2项涉及生态安全的违法违规行为可能受到有关部门的行政处罚。其中2019年10月,天津鲁华发生一起物料泄漏着火事故导致直接经济损失约91万;事故发生后,天津鲁华于2019年10月27日-2019年11月24日期间停产停业。根据天津鲁华的经营业绩测算,本次停产停业造成天津鲁华经营损失约400万元。2020年3月天津鲁华整改中擅自恢复生产被处罚,2020年9月,天津鲁华因安全生产受到天津市应急管理局行政处罚。
审核关注:上述行为是否构成重大违法行为,是否对持续经营能力产生不利影响,相关内部控制制度是否健全且被有效执行。
公司结合违法行为的影响金额论述了不属于重大违法行为,而且对持续经营能力不会产生不利影响,对于内部控制的论述,公司称天津鲁华已根据相关法律法规制定了健全的内部控制制度,并通过加强内控管理、制定应急预案、进行员工培训等多种手段提升内部控制有效性。而且公司对天津鲁华的管理运营模式与其他子公司相同,天津鲁华建立了完整的内部控制制度并严格有效执行。
02
实控人资金流水核查存疑
公司实际控制人郭强与其亲属、发行人员工存在大额资金往来,且发行人未能充分说明相关资金往来的合理性。
审核关注:公司资金管理相关内部控制制度是否存在较大缺陷,是否存在应披露未披露的重要信息。
公司披露的文件显示,核查范围内的自然人主体大额资金往来主要系日常资金往来,不存在异常大额资金往来的情形。未提及实际控制人郭强与其亲属、发行人员工存在大额资金往来。
03
固定资产减值准备重大调整
公司因调整期初固定资产减值准备等事项,调增报告期2018至2020年度净利润分别为2,895.77万元、3,100.23万元、2,420.25万元。
审核关注:是否说明公司存在会计基础工作薄弱和内控缺失的情形,内控制度是否健全并有效执行。
公司反馈回复称,报告期内,公司各资产计提减值准备的时点准确、计提减值的原则统一、相关依据充分,相关资产不存在报告期内应继续计提减值的情况。固定资产账实相符,资产真实完整。报告期内,不存在会计基础工作薄弱的情形,固定资产相关内部控制不存在重大实质性缺陷的情形,内控制度健全并得到有效执行。
04
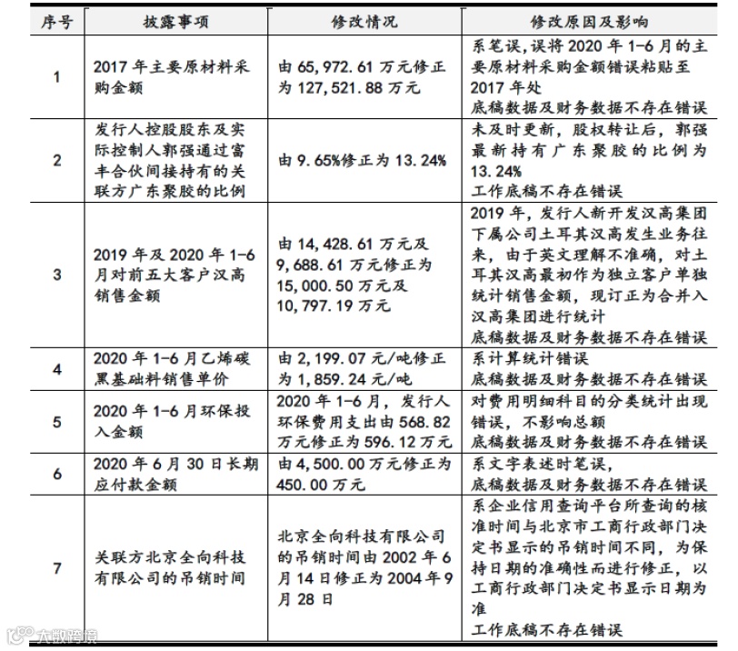
首轮回复中存在多处事实错误和重要数据修正
审核关注:公司的会计基础是否规范,内部控制制度是否健全且被有效执行。
中介机构回复称,公司历次申报材料均不涉及对重要数据的修改,不涉及资产负债表和利润表的修改,对经营业绩不存在影响;会计基础工作规范,相关内部控制健全并被有效执行,能够保证财务报表的可靠性。
监管规则
《创业板首次公开发行股票注册管理办法(试行)》第十一条:
发行人内部控制制度健全且被有效执行,能够合理保证公司运行效率、合法合规和财务报告的可靠性,并由注册会计师出具无保留结论的内部控制鉴证报告。
案例总结
公司2015年12月15日完成新三板挂牌,但2019年7月5日仍因诸多基础会计核算不规范事项,被证监会出具警示函。2020年创业板执行注册制之后,公司取消申报中小板,重新申报创业板。
IPO注册制下不仅审核速度快,通过率也非常高,但审核逻辑依旧是筛选优秀的公司上市,同时信息披露更全面。所以,内部控制不是基于监管而设定的制度安排,建立健全有效的内部控制,合理保证财务报告的可靠性、生产经营的合法性、营运的效率与效果,是信息披露合规的基础,是监管对于内部控制的基本要求。
9月24日,证监会发布《关于加强注册制下中介机构投资银行业务廉洁从业监管的意见(征求意见稿)》,对中介机构的从业监管提出了更高的要求,对于IPO企业的申报质量同样是更高的要求。
IPO筹划是一项复杂的工程,规范内部控制是系统工程,公司在上市规范之初就应采取积极的应对措施。现在加入IPO成长营,一起拆解IPO逻辑、细化上市路径,一起从起点开始赢!
融易IPO,共生共赢。
从上市规划整合
上市财务规范落地
到经营管理和投融资加持
认真做好资本服务的每一步!
助力IPO更稳一步 更快一步!
融易IPO
长按识别二维码关注我们
微信号:IPO178
联系电话:13061697663

