
同期活动~
展馆分布图~
电子入场券~
“第三十二届中国国际眼镜业展览会”马上要来了,这么多重要信息快来跟我一一解锁吧~
展会简介
展会名称:第三十二届中国国际眼镜业展览会
展会日期:2019年9月9~11日
展会地点:北京市北三环东路6号北京·中国国际展览中心(静安庄馆)
展出面积:5万平方米
展品范围:
眼镜架,眼镜片及眼镜片毛坯,角膜接触镜、角膜接触镜用药水,太阳镜、老视镜、3D眼镜等各类成镜,眼镜盒、眼镜布、眼镜链,眼镜零配件,虚拟眼镜试戴软件、眼镜销售网上平台软件,眼镜制造设备、验光配镜的仪器及设备,眼镜专用工具,生产眼镜所需要的原辅材料及相关的产(商)品,眼镜展示道具及眼镜店装饰设计等。
展会时间安排
观众观展时间表
日期 |
时间 |
9月9日 |
09:00-18:30 |
9月10日 |
09:00-18:30 |
9月11日 |
09:00-15:00 |
展商时间表
日期 |
特装展位展商 |
标准展位展商 |
9月7日 |
08:30-17:30 |
12:00-17:30 |
9月8日 |
08:30-21:00 |
12:00-21:00 |
9月9日 |
08:30-18:30 |
|
9月10日 |
08:30-18:30 |
|
9月11日 |
展出 |
08:30-15:00 |
撤馆 |
15:00-21:00 |
|
展馆分布图
展馆分布地图如下图:

包含展商位置的展馆地图您可以在本微信公众号的“19北京展”-“展馆地图”中找到哦~
另外,在同一菜单下您还可以查看到“展商目录”,快速搜索到您想要找的展商位置。

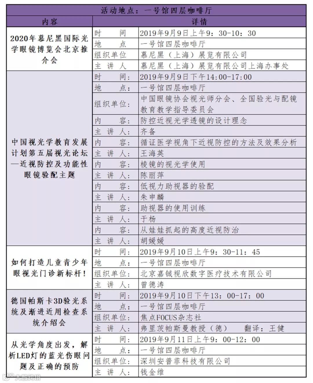
同期活动
先来张大合影~一图在手,同期活动全部get,马上保存图片吧~

一号馆四层咖啡厅的活动安排表:

办公楼二层会议室活动安排表:

皇家大饭店的活动见下图:

皇家大饭店在哪里?往上翻,前面那张地图上有哦~
电子入场券领取
电子入场券的领取方式上次已经教过大家了,还有不会的马上再来学一遍:
请在本微信公号中点击左下角位置“19北京展”,进入九宫格菜单后,点击“申领证件”按钮。

进入表单页后,填写您的真实信息,点击绿色按钮“生成入场码”。完成啦!
好啦!我知道的都介绍完啦~一切就绪,坐等你来!
来源:中国眼镜协会
秘书处联系方式:
会员服务发展部郑小姐:13825208715(微信同号,请备注“入会”)
品牌宣传部黄小姐:15019215251(微信同号,请备注“入会”)
邮箱:szva2019@sina.com
地址:深圳市龙岗区红棉四路深圳·横岗时尚e城3楼

扫描小程序在线申请入会
您与深眼协
最近的距离

