
适配体(Aptamer)是一类能够特异性地和靶标分子结合的寡核苷酸序列,可作用于蛋白质、金属离子、小分子化合物、细胞膜表面受体等靶标物质,其结合能力可与抗体相当甚至更强,同时具有低免疫原性、稳定性好等特点。适配体结合各种药物及载体构建复合靶向给药系统,还可用于肿瘤细胞的靶向治疗,这在生物医学领域引起了极大的关注。另外,适配体的分子量小、组织渗透性好、血浆消除率高、信噪比高、成像效果好,特别适合作为非侵入性诊断成像试剂。
针对当前Hyperion系统中单细胞质谱成像技术 (Imaging mass cytometry, IMC) 存在的组织细胞内蛋白分子精准定位和检测灵敏度低的问题,近日,上海交通大学丁显廷研究员团队发展了一种基于核酸适配体金属探针的蛋白质研究新方法。他们构建一种基于镧系金属螯合物聚合物(lanthanide metal-chelating polymers, MCPs(Ln))的适配体探针平台,用于靶向前列腺癌(Prostatic adenocarcinoma, PaC)上皮细胞过表达的前列腺特异性跨膜抗原(Prostate specific membrane antigen, PSMA),并采用IMC技术对金属标记的适配体纳米探针靶向性、灵敏性进行初步验证。该工作建立了一种高灵敏度、精准定位的IMC新技术,为细胞系或组织蛋白质的定性、定位、定量分析提供新的手段和方法。
作者选取PSMA作为研究对象,以MCPs(167Er)为金属标签,选择Anti-PSMA的A10-3.2 适配体和Anti-PSMA 的YPSMA-1抗体作为靶向基团,将MCPs(167Er)修饰抗体和适配体制备167Er-A10-3.2和167Er-YPSMA-1两种不同类型的探针。他们利用IMC成像技术对合成167Er-A10-3.2和167Er-YPSMA-1探针纳米探针的靶向能力进行了验证,证明修饰后仍保留特异性识别靶标的能力。利用IMC技术采集扫描PaC组织中的金属信号,构建三维组织模型,实现了目标分子的成功定位(图1)。

图1. (A) 金属标记的适配体靶向PaC组织切片特异性抗原以及IMC检测过程;(B) 金属标记的适配体和金属标记的抗体的IMC图像;167Er金属信号强度图(C)箱式图;(D)柱状图。
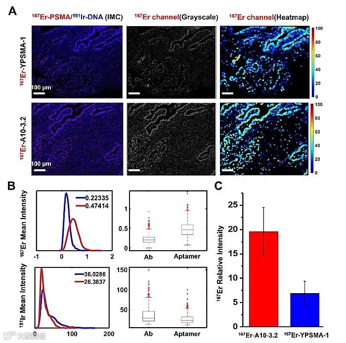
金属标记的适配体探针能够特异性识别前列腺癌组织切片中的特定PSMA抗原,同时采取37 ℃条件下组织抗原修复对照试验,IMC技术检测结果显示,适配体探针的金属信号是抗体探针携带的金属信号的3倍,探针的灵敏性得到了明显提高(图2)。实验结果与作者最初构想的“小尺寸的纳米探针能够接触到更多的抗原表位,实现高密度的染色”的假定是相一致的。

图2. (A) 167Er-YPSMA-1和167Er-A10-3.2探针标染的PaC组织切片的IMC图片, IMC图片相应的灰度图和histoCAT软件读取的167Er信号的热图, 标尺:100 μm; (B) 167Er和191Ir信号强度直方图与箱式图 (红色代表167Er-A10-3.2, 蓝色代表167Er-YPSMA-1);(C) 167Er-YPSMA-1和167Er-A10-3.2探针的167Er信号的相对强度值。
这一成果近期作为封面文章发表于Analytical Chemistry 期刊。文章的第一作者是上海交通大学余友谊和党靖琪。

Metal-labeled Aptamers as Novel nanoprobes for Imaging Mass Cytometry Analysis
Youyi Yu, Jingqi Dang, Xiao Liu, Liping Wang, shanhe Li, Ting Zhang, Xianting Ding*
Anal. Chem., 2020, 92, 6312−6320, DOI: 10.1021/acs.analchem.9b05159
https://www.x-mol.com/university/faculty/201241


本文版权属于X-MOL(x-mol.com),未经许可谢绝转载!欢迎读者朋友们分享到朋友圈or微博!
长按下图识别图中二维码,轻松关注我们!
点击“阅读原文”,查看 化学 • 材料 领域所有收录期刊
