搜索
首页
大数快讯
大数活动
服务超市
文章专题
出海平台
流量密码
出海蓝图
产业赛道
物流仓储
跨境支付
选品策略
实操手册
报告
跨企查
百科
导航
知识体系
工具箱
更多
找货源
跨境招聘
DeepSeek
首页
>
关于发布深圳市首台(套)重大技术装备推广应用指导目录(2020年版)
>
0
0
关于发布深圳市首台(套)重大技术装备推广应用指导目录(2020年版)
金博士咨询
2020-07-24
3
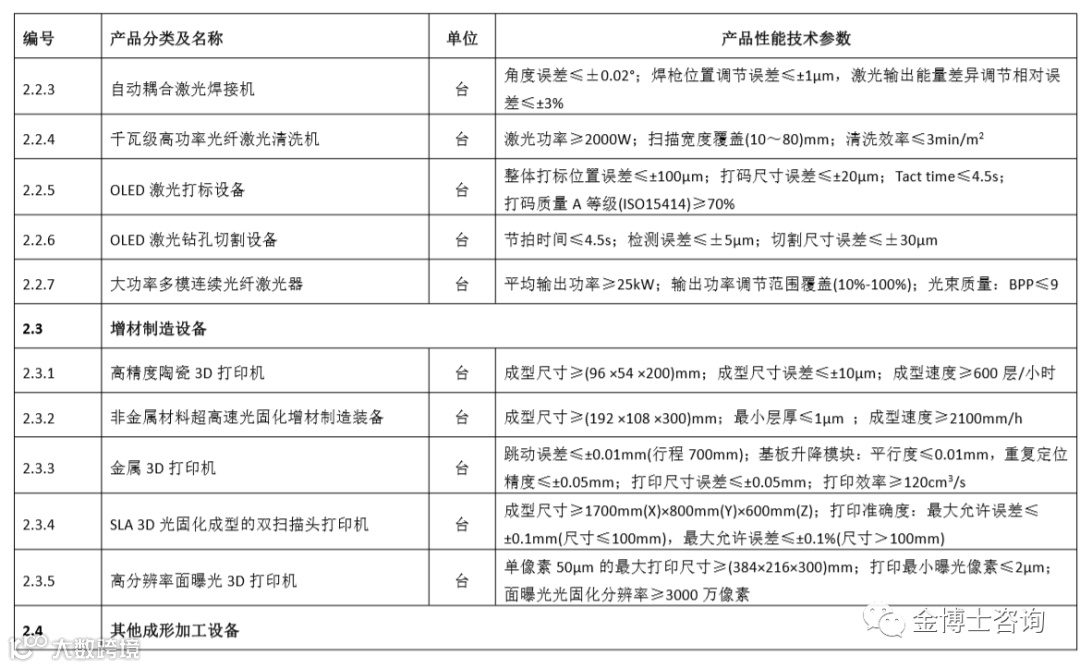
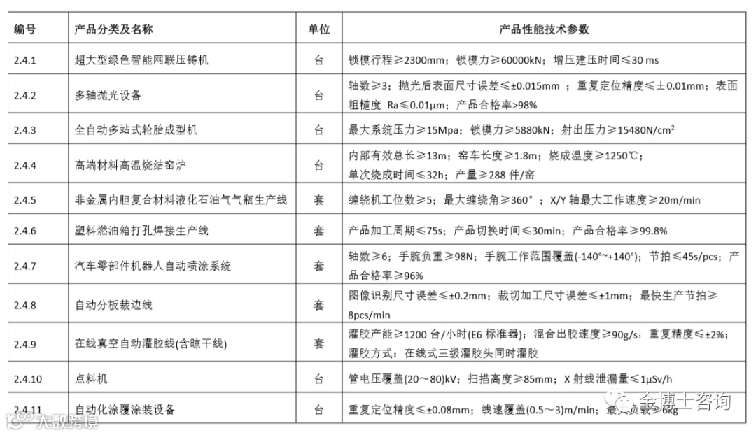
导读:《深圳市首台(套)重大技术装备推广应用指导目录(2020年版)》已经市政府同意,现予以发布。相关配套政策另行
《
深圳
市首台(套)重大技术装备推广应用指导目录(2020年版)》已经市政府同意,现予以发布。相关配套政策另行印发。
【声明】内容源于网络
0
0
金博士咨询
10年专注于为企业提供:国家(深圳市)高新技术企业认定、政府扶持资金、项目可行性分析及报告撰写、人才认定及奖励补贴、银行贷款及利息补贴、专利申请、知识产权管理体系认证(贯标)、财税规划等全方面链条式服务。
内容
2498
粉丝
0
关注
在线咨询
金博士咨询
10年专注于为企业提供:国家(深圳市)高新技术企业认定、政府扶持资金、项目可行性分析及报告撰写、人才认定及奖励补贴、银行贷款及利息补贴、专利申请、知识产权管理体系认证(贯标)、财税规划等全方面链条式服务。
总阅读
3.5k
粉丝
0
内容
2.5k
在线咨询
关注