
利用磁共振成像(MRI)技术评估血管解剖结构和功能对于医学诊断至关重要,而临床常用的低场MRI系统(≤ 3 T)存在空间分辨率较低的问题。近年发展起来的超高场(UHF)MRI(≥ 7 T)能够显著提高分辨率和信噪比,在血管成像方面具有十分可观的应用前景。然而,目前UHF MRI技术在血管成像的实际应用中受到T1/T2单模态造影剂的低灵敏度和准确性的限制。
近日,浙江大学凌代舜研究员团队提出一种超高场T1-T2双模态磁共振血管成像策略,并首次设计合成了基于超小氧化铁纳米粒子的T1-T2双模态超高场磁共振造影剂(UDIOC)。UDIOC在超高场下具有高效的磁共振对比能力,可以通过对比增强磁共振血管造影(CE-MRA)对血管结构进行实现高分辨率的成像,并且基于UDIOC的T1-T2双模态超高场动态对比增强磁共振成像(DCE-MRI)能够对肿瘤血管通透性进行准确、灵敏的评估。

图1. 超高场T1-T2双模态磁共振血管成像示意图。图片来源:Adv. Mater.
由于UDIOC的超小尺寸使其在超高场下具有适当的T2对比效果,同时其表面修饰的亲水性配体加快了周围环境中水质子的T1弛豫过程,因此在超高场下可作为T1-T2双模态造影剂。通过CE-MRA成像结果表明,该材料能够显著增强大鼠脑部血管磁共振信号,可以清楚地分辨直径约为140 μm的脑膜中动脉,提高了超高场MRA的分辨率。

图2. 基于超高场T1-T2双模态MRI造影剂的CE-MRA用于血管结构成像。图片来源:Adv. Mater.
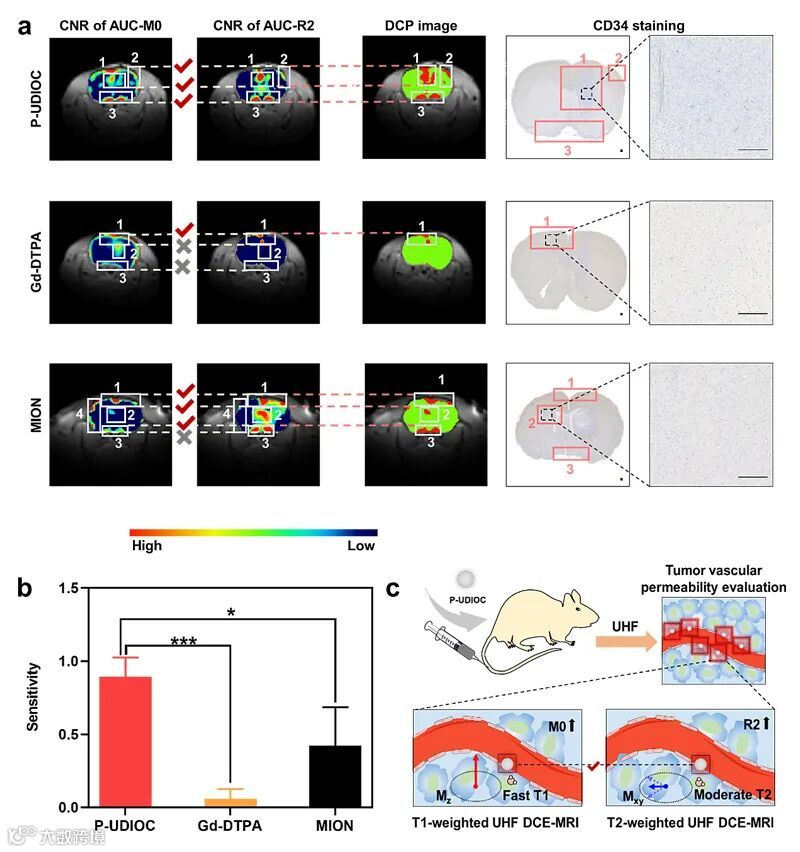
同时,该材料在T1加权和T2加权DCE-MRI均能评估肿瘤组织血管通透性,两种模态所得到的结果之间也能进行交叉验证。而商用T1造影剂(Gd-DTPA)仅能用于T1加权DCE-MRI,商用T2造影剂(MION)仅能用于T2加权DCE-MRI。此外,CD34染色结果证明了与Gd-DTPA和MION相比,只有通过基于P-UDIOC的T1-T2双模态DCE-MRI得到的结果才能与免疫组织化学染色结果相吻合。本研究为下一代成像探针的设计提供了新思路,对肿瘤、脑血管疾病和神经退行性疾病等血管相关疾病的诊断、预后、治疗效果评价具有重要意义。

图3. 基于超高场T1-T2双模态MRI造影剂的DCE-MRI用于肿瘤血管通透性评价。图片来源:Adv. Mater.
这一成果近期发表在Advanced Materials 上,浙江大学硕士研究生汪瑾、硕士研究生贾银行、博士研究生王绮玥和博士研究生梁泽宇为该论文的共同第一作者,凌代舜研究员为通讯作者,浙江大学医学院白瑞良副教授为共同通讯作者。
An Ultrahigh‐Field‐Tailored T1-T2 Dual‐Mode MRI Contrast Agent for High‐Performance Vascular Imaging
Jin Wang, Yinhang Jia, Qiyue Wang, Zeyu Liang, Guangxu Han, Zejun Wang, Jiyoung Lee, Meng Zhao, Fangyuan Li, Ruiliang Bai*, Daishun Ling*
Adv. Mater., 2020, DOI: 10.1002/adma.202004917
https://www.x-mol.com/university/faculty/26739


本文版权属于X-MOL(x-mol.com),未经许可谢绝转载!欢迎读者朋友们分享到朋友圈or微博!
长按下图识别图中二维码,轻松关注我们!
点击“阅读原文”,查看 化学 • 材料 领域所有收录期刊
