
英文原题:A Sequential-Catalytic, Magnetic Targeting Nanoplatform for Synergistic Photothermal and NIR-Enhanced Chemodynamic Therapy
通讯作者:张芳梅,哈尔滨工程大学;杨飘萍,哈尔滨工程大学
作者:Shuming Dong (董书明), Yushan Dong (董禹衫), Tao Jia (贾涛), Fangmei Zhang (张芳梅), Zhao Wang (王钊), Lili Feng (冯莉莉), Qianqian Sun (孙倩倩), Shili Gai (盖世丽), Piaoping Yang (杨飘萍)
芬顿反应广泛存在于与铁元素相关的反应过程中。化学动力学疗法(chemodynamic therapy,CDT)作为一种新兴的癌症治疗手段,正是利用金属与过氧化物之间的芬顿/类芬顿反应产生高反应活性的羟基自由基(•OH),达到高效杀伤肿瘤细胞的目的。但是,芬顿反应的速度主要依赖于反应环境中的pH值和H2O2含量。芬顿反应的最佳条件是在pH = 2.0 ~ 4.5时;而肿瘤微环境较高的pH值(约为6.5 ~ 6.9)条件严重阻碍了芬顿反应的速度,降低了CDT的治疗效果。为解决上述问题,哈尔滨工程大学杨飘萍教授团队设计并制备了一种基于芬顿反应的程序催化磁性靶向枝状介孔硅纳米治疗体系,实现了CDT与PTT(photothermal therapy)协同治疗的效果。
在这项工作中,杨飘萍教授团队以枝状介孔二氧化硅为载体,将粒径约5-6 nm的γ-Fe2O3纳米粒子与葡萄糖氧化酶(GOx)装载到枝状介孔二氧化硅中(γ-Fe2O3-GOx-DMSNNCs)。γ-Fe2O3-GOx-DMSNNCs由尾静脉注射到小鼠体内后,在外部磁场的作用下,靶向积聚在肿瘤部位。相比普通介孔二氧化硅,枝状介孔二氧化硅具有更大的表面积和较深的孔径,因此具有更高的载药量,γ-Fe2O3装载量达62.26%;且γ-Fe2O3在pH = 7.4时很稳定,而在pH = 6.0时,Fe离子释放量可达42%,避免了γ-Fe2O3纳米粒子在体内循环时可能发生的过早泄漏,并提高了•OH的生成量,增强CDT治疗效果。

图1. γ- Fe2O3-GOx-枝状介孔硅纳米晶的结构表征及其元素分析
其次,该纳米体系中负载的GOx能专一地将β-D-葡萄糖氧化成D-葡萄糖酸-δ-内酯和H2O2,并消耗肿瘤微环境中的氧气,使微环境pH值降低,糖原减少,乏氧情况增加,H2O2含量升高,从而提高γ-Fe2O3表面Fe2+发生芬顿反应产生•OH的速度,实现程序催化,提升CDT的肿瘤抑制率。
另一方面,利用γ-Fe2O3所具备的光热转换性质,在NIR照射下γ-Fe2O3-GOx-DMSNNCs溶液可升温至50℃,GOx的释放量达79.24%,远高于常温下的释放量,使肿瘤微环境达到芬顿反应的最佳条件,实现PTT与CDT的协同治疗。同时NIR光照刺激有利于实现对GOx的靶向控释,降低GOx提前释放或泄漏可能对机体产生的副作用。

图2. γ-Fe2O3-GOx-DMSNNCs的程序催化反应及体外催化性能表征
此外,经过芬顿反应产生的Fe3+具有良好的T2加权磁共振成像(MRI)性能,显著提升MRI分辨率,并提供肿瘤靶区的详细病理信息,实现治疗过程可视化和图像信息精准反馈。

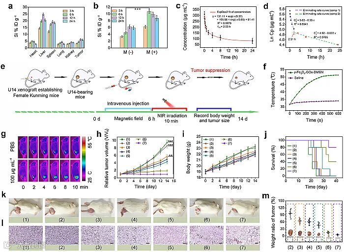
最后,研究团队对该体系进行了生物效应研究和有效性验证。研究结果表面该纳米体系经过外部磁场靶向作用与EPR效应叠加,在肿瘤部位蓄积效率达10.71%;在血液循环中的半衰期为2.03小时。在γ-Fe2O3-GOx-DMSNNCs产生的原位热消融与光热增强程序催化CDT治疗的协同作用下,该体系表现出良好的肿瘤抑制性能,且生物安全性高。本研究为设计高性能癌症诊疗纳米催化剂提供了新的思路。

图4 γ-Fe2O3-GOx-DMSNNCs体内分布、消除规律及PTT协同CDT肿瘤治疗效果
相关论文于近期发表在Chemistry of Materials 上,该论文的共同一作分别是哈尔滨工程大学的董书明博士和董禹衫博士,通讯作者是哈尔滨工程大学杨飘萍教授和张芳梅博士后。
Sequential Catalytic, Magnetic Targeting Nanoplatform for Synergistic Photothermal and NIR-Enhanced Chemodynamic Therapy
Shuming Dong, Yushan Dong, Tao Jia, Fangmei Zhang*, Zhao Wang, Lili Feng, Qianqian Sun, Shili Gai, Piaoping Yang*
Chem. Mater., 2020, DOI: 10.1021/acs.chemmater.9b05170
Publication Date: September 24, 2020
Copyright©2020 American Chemical Society
https://www.x-mol.com/university/faculty/31330


本文版权属于X-MOL(x-mol.com),未经许可谢绝转载!欢迎读者朋友们分享到朋友圈or微博!
长按下图识别图中二维码,轻松关注我们!
点击“阅读原文”,查看 化学 • 材料 领域所有收录期刊
