
通过光敏化反应产生活性氧(如单线态氧)在能量转换、有机污染物降解和光动力治疗等领域都起到了至关重要的作用。而近红外光对于废水和生物组织等各种介质都有着较强的穿透能力,因此应用近红外光进行光敏化单线态氧生成具有很大的应用前景。然而,传统光敏剂的吸收光一般位于紫外-可见波段,穿透深度较浅。同时,单线态氧的产生主要依赖于光敏剂的三线态激发态,在一般情况下光敏剂的单线态基态向三线态激发态的直接跃迁是自旋禁阻的,使得三线态能级无法被直接激发。三线态仅能通过激发光敏剂的单线态,随后经过单线态-三线态系间窜越生成三线态激发态。基于这一问题,现有的近红外敏化手段主要有:(1)通过分子结构设计使光敏剂吸收红移至近红外波段,此方法较为困难,分子合成过程复杂,且单线态氧产生效率无法保证;(2)基于上转换过程,通过荧光共振能量转移(Förster resonance energy transfer)敏化光敏剂,然而极低的上转换效率限制了此方法的应用。因此,如何实现光敏剂的高效近红外激发已经成为一大难题。
针对这一难题,近日,浙江大学材料学院邓人仁课题组与浙江大学转化医学院周民团队合作,提出了一种全新的从稀土离子到有机分子三线态的直接能量传递方式,该方法避免了系间窜越过程,实现近红外敏化三线态的同时极大程度地避免了能量损失。与传统上转换敏化过程不同的是,由于在一般情况下,基态单线态到激发三线态是禁阻跃迁的,因此三线态没有相应的吸收峰,稀土离子-分子三线态的直接能量传递不需要稀土离子的发射峰与有机分子的吸收峰存在重叠。该工作通过对不同稀土离子与不同有机分子(包括卟啉和酞菁类分子以及羧基并四苯)进行探究,证实了稀土离子-有机分子三线态直接能量传递的普适性,并发现仅在有机分子三线态能量低于稀土离子激发态能量时,能量传递才能有效地发生。较之于传统上传换敏化过程,稀土离子-有机分子三线态直接能量传递实现了超过其100倍的单线态氧产生。基于此,这一策略被应用于光动力治疗,在超低的激发功率密度下(~80 mW/cm2)实现了较好的治疗效果。这项成果为有机分子的高效近红外敏化提供了新思路,在医学事业、污染治理以及能源利用领域有巨大的应用潜力。

图1. 稀土离子-有机分子三线态直接能量传递示意图。
与传统上转换敏化过程不同的是,由于在一般情况下,基态单线态到激发三线态是禁阻跃迁的,因此三线态没有相应的吸收峰,稀土离子-分子三线态的直接能量传递不需要稀土离子的发射峰与有机分子的吸收峰存在重叠(图1)。文章首先采用了NaGdF4:Nd纳米颗粒作为供体,常见的光敏剂二氢卟吩(Ce6)作为受体,合成了NaGdF4:Nd-Ce6复合体系。Ce6的第一三线态能量为1.14 eV,而Nd3+能够吸收800 nm左右的光,并且有多个4f-4f跃迁能量与Ce6三线态能量所匹配,因此NaGdF4:Nd-Ce6被作为能产生稀土-有机分子三线态的典型体系进行机理研究(图2)。瞬态吸收光谱显示了位于660 nm处的一个光漂白信号和420-600 nm的一个宽吸收峰,前者为Ce6分子的基态漂白信号,而后者被认为是Ce6分子的三线态激发态吸收信号,这有力的证明了Ce6分子三线态的产生。并且,由于Ce6分子三线态能够产生单线态氧,文章进行了红外发射光谱的测试,检测到了单线态氧位于1275 nm附近的特征发光,当在溶液中充入氮气或者加入单线态氧淬灭剂V79时,该峰的发光强度急剧下降,这是能量传递产生单线态氧的直接证据。通过比较NaGdF4:Nd纳米颗粒负载Ce6分子前后Nd3+离子的899 nm处的发光衰减情况,文章证实了Nd3+到Ce6分子能量传递的发生。在此之后,作者合成了多个不同壳层厚度的NaGdF4:Nd@NaGdF4纳米颗粒,负载上相同浓度的Ce6,并对其进行了发射光谱和单线态氧产生情况的研究,结果表明,即使是非常薄的壳层包裹,都会使复合体系的单线态氧产生效果大打折扣,这说明稀土-有机分子三线态能量传递是一种短距离的能量传递方式,应当属于Dexter电子交换能量转移。另外,NaGdF4:Nd-Ce6复合体系的相关理论计算模拟也证实了交换耦合的产生。

图2. 稀土离子-有机分子三线态直接能量传递机理的实验和理论探究。
该文章通过对不同稀土离子(Nd3+、Yb3+)与不同有机分子(包括卟啉和酞菁类分子、原卟啉PpIX、四羧基苯基卟吩TCPP、Ce6、四苯磺酸酞菁锌ZnPcS以及羧基并四苯TCOOH)进行探究,证实了稀土离子-有机分子三线态直接能量传递的普适性,并发现仅在有机分子三线态能量低于稀土离子激发态能量时,能量传递才能有效地发生(图3)。令人惊喜的是,较之于传统上转换敏化过程(采用常用的上转换体系NaYF4:Yb,Er@NaYF4-Ce6作为参比,简写为UCNP-Ce6),稀土离子-有机分子三线态直接能量传递实现了超过其100倍的单线态氧产生,并且,在低于UCNP-Ce6近435倍的激发功率密度下,NaGdF4:Nd-ZnPcS展现出与其相近的单线态氧产生效果。基于此,这一策略被应用于光动力治疗,在超低的激发功率密度下(~80 mW/cm2)实现了较好的治疗效果(图4)。这项成果为有机分子的高效近红外敏化提供了新思路,在医学事业、污染治理以及能源利用领域有较大的应用潜力。

图3. 稀土纳米颗粒与多种不同卟啉和酞菁类分子的近红外光敏化研究。

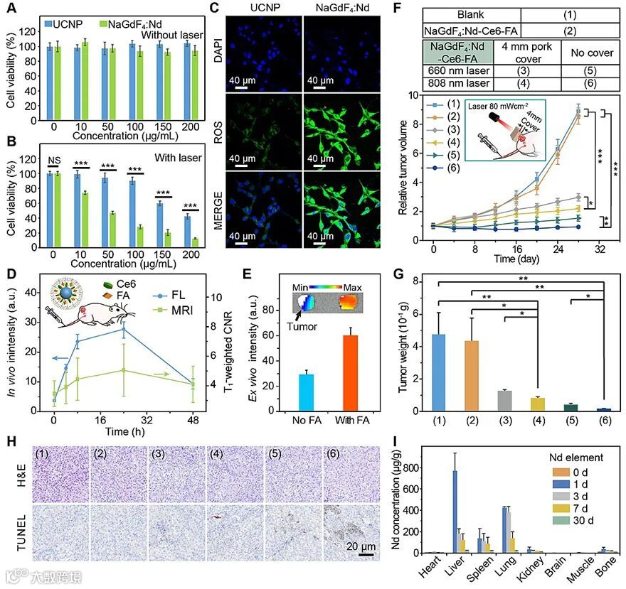
图4. 利用稀土-三线态近红外光敏化实现深层肿瘤光动力治疗。
相关成果发表于Chem,郑冰珠、钟丹妮、谢婷婷和周剑为共同第一作者,邓人仁研究员和周民教授为论文通讯作者。该项工作得到了国家重点研发项目、浙江省自然科学基金、国家自然科学基金等项目的大力支持。
Near-infrared photosensitization via direct triplet energy transfer from lanthanide nanoparticles
Bingzhu Zheng, Danni Zhong, Tingting Xie, Jian Zhou, Wanlin Li, Asif Ilyas, Yunhao Lu, Min Zhou, Renren Deng
Chem, 2021, DOI: 10.1016/j.chempr.2021.03.008
https://www.x-mol.com/university/faculty/53168
https://www.x-mol.com/university/faculty/46700


本文版权属于X-MOL(x-mol.com),未经许可谢绝转载!欢迎读者朋友们分享到朋友圈or微博!
长按下图识别图中二维码,轻松关注我们!
点击“阅读原文”,查看 化学 • 材料 领域所有收录期刊
