
对轻工生物质资源,包括动物胶原、植物单宁与纤维素木质素等的高值转化利用,已成为轻工领域的重要转型升级关键和研究重点。胶原基材料因其优异的生物相容性、化学修饰方便等优点,在生物技术和生物医学都有广泛的应用。通过对肝脏胶原微结构的研究及利用,四川大学石碧院士、廖学品教授、郭俊凌教授联合团队,设计并合成了一种胶原基人工肝(ColAL),该人工肝表现出了优异的生物相容性和高性能的胆红素去除效果,在动物实验中展现了明显的治疗效果。相关论文发表于工程技术顶级期刊Chemical Engineering Journal ,第一作者为博士研究生李美凤,王晓玲副教授(专职科研)参与了科研的指导和论文的撰写。

图1. 肝脏在体内清除胆红素机理和胶原基人工肝(ColAL)清除胆红素机理。
肝作为哺乳动物体内最大的代谢器官之一,主要清除由胆道系统产生的有毒物质。对于肝功能异常的患者,血液中的有毒物质(如胆红素)不能被肝脏及时清除,而迅速在血液中积聚,导致黄疸、肝性脑病甚至死亡。目前,血液灌流已被证明是去除血液中胆红素最有效的治疗方法。作为血液灌流的核心吸附材料(如石墨烯、活性炭、Mxene、碳纳米管、介孔碳),只是利用肝细胞具有去除血液胆红素的功能,而忽略了肝脏中细胞外基质(ECM)对肝细胞的支撑作用。
在这项研究中,受到肝结构与胆红素清除性能的构效关系启发,即ECM支撑肝细胞的多尺度结构使肝细胞进行正常的生长分化,本研究首次引入从哺乳动物皮中提取的胶原纤维(I型)作为基本构建模块,设计了一种胶原基人工肝(ColAL),其具有良好的生物相容性且可高效去除血液胆红素。ColAL对胆红素有较大的吸附去除能力(去除率高达97%)(图2)。同时,利用牛血清模拟高胆红素血症患者血液进行灌流试验,相同质量下,ColAL(26.62%)比商业树脂(6.40%)具有更高的胆红素去除效率,且灌流后仍能较好地保留血清中的蛋白质。

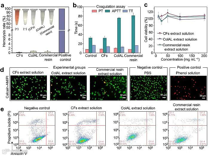
为了探究ColAL的生物相容性,该研究进行了溶血试验、凝血试验和细胞毒性试验(图3)。ColAL与商业树脂均具有较低的溶血率,且ColAL与血液接触后不易引起凝血。而且,CFs、ColAL与商业树脂均具有较低的细胞毒性。因此,良好的生物相容性使得ColAL有作为医用血液灌流材料的潜力。

此外,小鼠体内试验证明了ColAL对血液胆红素具有较好的去除能力,对TBIL去除率高达69.17%,DBIL去除率为75.31%。组织病理学评价显示ColAL浸提液处理后未见组织损伤、炎症和形态学变化,说明ColAL与血液接触后渗入血液中的化学试剂可忽略不计,同时肝功能指标也验证了ColAL的生物稳定性。

图4. ColAL体内胆红素去除效果研究及其生物稳定性评价。
该团队制备的ColAL具有较好的生物相容性,并可高效去除血液中的胆红素。本研究结果为制备新型的人工肝去除血液中的胆红素提供了新的思路,为基于胶原基质制备人工肝提供了理论依据。研究结果表明,基于胶原基质制备的人工肝有望成为医用血液灌流材料,实现对血液中胆红素的去除。
Engineered Liver-Inspired Collagen Matrix as a High-Performance Hemoperfusion Adsorbent for Bilirubin Removal
Meifeng Li, Xiaoling Wang, Guidong Gong, Xia Li, Yi Tang, Qin Wang, Jibo Zhou, Junling Guo*, Xuepin Liao*, Bi Shi
Chem. Eng. J., 2021, 426, 130791, DOI: 10.1016/j.cej.2021.130791

郭俊凌教授,博士生导师,国家“海外高层次人才计划”获得者,教育部科学技术奖评委组专家,四川大学“双百”海外高层次引进特聘教授,哈佛大学客座研究员,于墨尔本大学获得化学与分子生物学工程博士学位,曾任哈佛大学Wyss生物仿生材料研究中心研究员。郭俊凌教授在轻工典型生物质资源化利用研究方向取得了具有一定影响力的研究成果,主要参与建立了以植物多酚和皮胶原纤维为核心的生物质基先进材料研究方向,在国际前沿的金属-多酚超分子网络MPN材料领域作出了一些具有开创性和引领作用的工作,解决了包括智能药物释放、微生物绿色合成、重大疾病治疗、高效海水铀吸附等多个领域的重要科学问题。近年来,相关研究以通讯/第一作者在《Science》、《Nature Nanotechnology》、《Angewandte Chemie》等国际顶级期刊上发表,并被多家国际著名新闻媒体报道,包括美国科学促进会EurekAlert!、哈佛大学Harvard Gazette、德国之音等,同时多项研究也被国际著名F1000创新型学术评价系统评为“领域重大研究”,被《Nature Biotechnology》等顶级期刊选为亮点研究。郭俊凌教授依托四川大学国家“双一流”重点建设先进轻工与环境保护学科,建立了生物质先进材料研究中心BMI (bmicenter.org),组建了高度学科交叉的研究团队,开展了生物质先进材料的研究与工程应用、生物质界面的前沿科学研究,牵动引领了轻工与跨学科协同发展。
https://www.x-mol.com/university/faculty/65705
生物质先进材料与纳米界面研究中心(BMI)现招聘多个联合跨学科研究项目人才,计划招纳各领域贤才多名(不限背景),包括专职博士后(四川大学专业技术职务晋升通道)、博士、硕士研究生(国际顶尖机构联合培养计划)、课题组行政助理等;特别优秀的海外博士学位获得者,可协助申请四川大学特聘副研究员岗位,欢迎前来咨询交流。相关政策详情参见四川大学人事处网站:http://rsc.scu.edu.cn/info/1023/1015.htm。
有意应聘者请将个人简历和工作总结发至:junling.guo@scu.edu.cn


本文版权属于X-MOL(x-mol.com),未经许可谢绝转载!欢迎读者朋友们分享到朋友圈or微博!
长按下图识别图中二维码,轻松关注我们!
点击“阅读原文”,查看 化学 • 材料 领域所有收录期刊
