
金属有机骨架(MOF)因为比表面积大、孔洞结构丰富等优点在锂离子电池中极具应用潜力,但因较低的电子导电性的限制,纯MOF材料的储锂性能较差,因此研究者们采用了各种方式增强其性能,包括碳包覆、引入其他高容量活性物质以及有序-无序转变等。值得注意的是,2015年丹麦奥尔堡大学岳远征教授和合作者一起发现了除无机、有机和金属三大玻璃家族外的第四玻璃家族,即金属有机骨架(MOF)玻璃。MOF玻璃是由MOF晶体经过熔融淬冷过程得到的,其组分与MOF母体一致,但网络结构变得无序。不仅长程和中程无序,而且具有高度的短程无序 (Science, 2020),这一点与其它玻璃家族不同,因为后者的短程结构无序度很低。另外,MOF玻璃具有很高的气孔率,而其它玻璃家族气孔率极低。这样,MOF玻璃的特殊结构和气孔率,极有可能具有特殊的电化学性能。因此,深入理解MOF玻璃结构与电化学性能的关系以及电化学循环过程中微观结构演化,对开发和设计用于电池的新型高性能MOF玻璃电极材料具有重要意义。
近日,丹麦奥尔堡大学岳远征教授团队联合齐鲁工业大学张艳飞教授团队,在国际上首次将MOF玻璃应用到锂离子电池中,并发现了MOF玻璃作为负极材料冲放电循环中奇异的比容量大幅提升现象,即1000次循环后比容量竟上升了两倍,这与其它类型电极材料的比容量下降相反。首先通过熔融淬冷法将MOF晶体制成玻璃,同时为了做更系统的比较,也采用高能球磨法制备了非晶MOF。为了揭示容量提升的微观结构根源,岳远征和张艳飞团队与丹麦奥胡斯大学Dorthe教授团队合作,通过X射线全散射及对分布函数分析(PDF)、XPS及原位XRD等技术,并结合密度泛函理论(DFT)计算,结果表明MOF的短中近程结构变化是导致比容量大幅度提升的根本原因。具体讲,锂离子多次的嵌入和脱出导致了钴和咪唑苯咪唑四面体中氮的配位键断裂,导致了钴的配位环境产生扭曲和四面体之间的聚合度降低。这样导致了锂离子在配位体上的储存点增加,而且配位键断裂使得锂离子传输通道增加。由于MOF玻璃态比晶态和球磨形成的非晶态更高的势能和短程无序度,所以MOF玻璃比后两者更高容量,尽管后者也表现出循环导致的容量提升现象。该文章发表在国际顶级期刊Advanced Materials 上。高成伟为本文第一作者,张艳飞教授、Dorthe Ravnsbæk教授和岳远征教授为通讯作者。
金属有机骨架(Metal-organic framework, MOF)是由金属离子与有机配体构成的一大类聚合物材料,具有比表面积大、孔洞结构丰富、成份结构可调等特点,其在气体分离/存储、催化、药物输送、储能等领域具有巨大的应用前景。特别是MOF晶体在能源电池方面的应用受到了广泛的关注。考虑到MOF玻璃本身特异的微观无序结构,以及MOF晶体孔状结构继承下来的优势,作者将新型MOF玻璃作为锂离子电池负极的活性物质,获得了优异电化学性能和观察到冲放电导致比容量巨大提升的特殊现象。并对MOF玻璃本身及其在充放电过程中微观结构演变进行了系统的实验和理论分析,为MOF玻璃在能源材料方面的开发与应用提供了第一手资料。
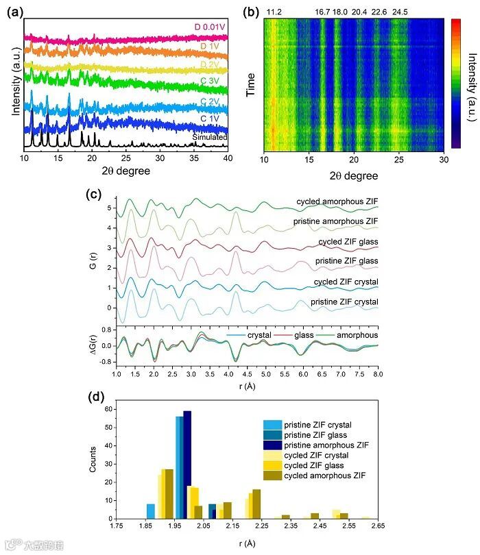
MOF玻璃与非晶MOF都不具有长程有序结构,因此常见的衍射技术不能够很好的解析其微观结构。本工作中,研究者采用了X射线全散射、DFT计算等技术详细研究了MOF晶体、MOF玻璃和非晶MOF的微观结构特征。虽然经过熔融淬冷或高能球磨后,MOF的组分、骨架结构并未发生明显变化,但相比于无定型MOF,MOF玻璃在DSC曲线中表现出明显的玻璃化转变,处于更高的能量状态(图1)。在图2中,MOF玻璃表现出比MOF晶体和非晶MOF更好的储锂性能。更有趣的是,MOF玻璃在循环过程中容量不断上升直至1000圈。通过非原位XRD、XPS、PDF分析及原位XRD等先进手段,发现MOF中钴-氮键(Co-N)及相应的微观结构变化是这种特异现象的结构起源(图3)。

图1. MOF晶体、玻璃以及无定型MOF的合成示意图及相应的SEM、XRD、对分布函数及DSC曲线。

图2. MOF晶体、玻璃以及无定型MOF的充放电曲线、充放电、倍率曲线、CV曲线及阻抗图谱。

图3. MOF晶体、玻璃以及无定型MOF的非原位及原位XRD图谱。三种MOF样品在循环前、后的PDF分析。
因较高的势能状态、长程、中程、短程结构均无序等特点,MOF玻璃表现出了比相同成份的MOF晶体及无定型MOF更好的储锂性能。并且发现MOF玻璃容量随充放电循环而显著增加的有趣现象。通过X射线全散射PDF、XPS及原位XRD等先进手段,并结合DFT计算最终揭示了在充放电循环过程中Co-N键的变化及相应的结构演变是MOF玻璃容量随循环而巨大增加的主要原因。本研究从微观结构、能量角度分析了MOF材料尤其是MOF玻璃的储锂特性,提供了一种具有潜能的新型锂离子电池负极材料,这也为开发和设计高性能金属离子电池电极材料提供了新的思路和方向。
Metal-organic framework glass anode with an exceptional cycling-induced capacity enhancement for lithium-ion batteries
Chengwei Gao, Zhenjing Jiang, Shibin Qi, Peixing Wang, Lars Rosgaard Jensen,Morten Johansen, Christian Kolle Christensen, Yanfei Zhang, Dorthe Bomholdt Ravnsbæk, Yuanzheng Yue
Adv. Mater., 2021, DOI: 10.1002/adma.202110048
https://www.x-mol.com/university/faculty/41800


点击“阅读原文”,查看 化学 • 材料 领域所有收录期刊
