文 / 刘晓伟,马 宇,李 筠,田 锋,袁湘江(中国航天空气动力技术研究院,北京 100074)
摘 要:美国海军装备一支全部由核潜艇组成的水下潜艇作战力量,技术先进,装备体系完善。为了把握海军水下主战平台核潜艇装备技术建设的未来趋势,从而制定合理的发展策略,对美国海军核潜艇装备技术的发展开展研究。介绍并分析了美国海军潜艇装备技术的分类与现状。在此基础上,从注重体系协同化、强化独立作战能力、突出性价比三个方面总结了美海军潜艇装备技术的发展趋势。
关键字:核潜艇;装备技术;协同;独立作战
进入21世纪以来,美国战略重心从反恐战略逐渐转变到大国竞争,美国海军作战焦点也从由海向陆演变为海洋控制。同时,将水下战视为实现海洋控制、维持自身优势的关键部分,并将水下战确定为第三次抵消战略的六大颠覆性能力之一[1-2]。
潜艇自从诞生以来,一直被视为最重要的水下作战平台。目前,美军装备有一支全部由昂贵、先进的核潜艇组成的潜艇战队,水下战实力稳居全球第一。但是,随着装备建设经费持续削减,导致美海军核潜艇数量一减再减,与此同时潜在对手的先进作战潜艇装备技术、数量提升显著,因此,美国海军提出并努力践行海上跨域分布式协同作战,大力发展与之匹配的水下作战力量尤其是潜艇,注重协同、融合,强调隐身、分布、多功能,突出海、陆、空、天、潜跨域体系化作战优势,实现水下作战单向透明,从而保持对潜在对手的绝对优势。
美国海军核潜艇部队是目前世界上作战能力最强大、装备技术最先进、技术发展最为活跃的一支力量,对美国海军核潜艇装备及其技术发展进行研究,对于未来水下装备体系建设以及针对所面临海上挑战制定相应策略均具有重要的参考价值。
美国海军装备三种潜艇:核动力攻击潜艇(SSN),核动力巡航导弹潜艇 (SSGN) 和核动力弹道导弹潜艇 (SSBN)。SSBN 执行战略核威慑任务,装备携带多个核弹头的大型、远程战略潜射弹道导弹。SSN和SSGN是多任务舰艇,平时/战时执行各种任务,携带各种常规武器。
1. 1 弹道导弹核潜艇[3-5]
美国国防部在 《2018 年核态势评估报告》 指 出,弹道导弹核潜艇是三位一体中最具生存能力的一环,在巡逻时,以目前的军事技术几乎无法探测到 SSBN,也没有已知的可信手段威胁到SSBN 部队的生存能力。因此,美军将 SSBN 的发展、装备置于美国海军乃至美国国防发展战略中最优先地位。
目前,美国海军现装备 14 艘俄亥俄级 SSBN, 拟装备12艘下一代哥伦比亚级SSBN。
1.1.1 俄亥俄级SSBN
该级艇于 1977—1991 财年采购,于 1984—1997年服役,共服役18艘,使用寿命为42年,见 图1所示。

每艘可以携带24枚射程最高可达12 000 km的三叉戟2 D5潜射导弹。因为美俄战略核军备控制限制,目前每艘艇上有四个潜射弹道导弹发射管已经停用,使它们各自可携带的潜射弹道导弹数量减少到 20 枚,并且最早服役的 4 艘已经改为巡航导弹核潜艇。
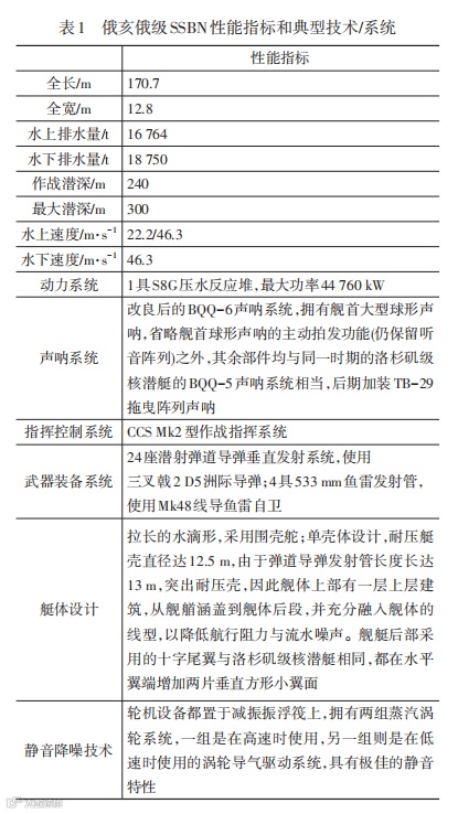
俄亥俄级SSBN堪称是冷战时期核能潜艇的代表作。其性能指标数据见表1。
从表1中可见,俄亥俄级SSBN是现役美国排水量最大的潜艇,能够搭载24枚攻击力强大的三叉戟 2 D5 潜射弹道导弹,采用强大的 S8G 压水反应堆驱动庞大的核潜艇,以满足水下机动需求,并采用先进的艇型设计技术和静音降噪技术,配合美国强大的加工制造能力,打造出当时世界上静音效果最好的SSBN。该级艇的静音性能甚至优于改良型洛杉矶级攻击型核潜艇,在海狼级核潜艇服役前是全世界最安静的核动力潜艇。
首艇将于2021年开工建造,2031年加入美国海军服役,整级艇将一直服役到2085年。该级艇水下排水量20 810 t,艇长171 m,艇体直径13 m,采用全电推进方式,艇尾设有喷水推进器,外形见图2所示。
该级艇设计结合了俄亥俄级与弗吉尼亚级核潜艇的先进技术,并在动力推进技术、静音降噪技术、武器系统等方面都将有极大改进。


装备 S1B 型新型核反应堆。该反应堆以弗吉尼亚级核潜艇装备的 S9G 反应堆为基础,进一步提升了功率密度,并继承 S9G 反应堆良好的自然循环能力,降低了中低速航行中的机械噪声。
S1B型反应堆堆芯寿命为42年,与艇体同寿,不需要中期更换核燃料,从而大幅降低潜艇全寿期使用成本,进一步提高了哥伦比亚级SSBN的在航率,这也是美国海军用 12 艘哥伦比亚级 SSBN代替14艘俄亥俄级SSBN的基础。
综合采用多种先进静音降噪技术,以极大地增强自身的生存能力与隐身性,美国海军宣称要将该级SSBN建成有史以来最隐蔽的潜艇。
该级艇采用全电推进方式,整个动力传动系统去除了减速齿轮箱、推进轴等复杂的推进轴系部件,有效降低了机械噪声并大幅节约了艇内空间;采用喷水泵推替代了传统的螺旋桨推进,在实现更高的推进效率的同时大幅降低潜艇高速/巡航航行时螺旋桨产生的噪声;并在艇体外壳采用弗吉尼亚级潜艇的消声材料覆层,有效提高静音能力;采用 X 形尾舵,改进艇体水动力特性,降低阻力、提高机动性的同时提高安静性。
采用创新的通用导弹舱 (CMC) 和模块化设计,通过灵活的战斗模块搭配实现作战能力的多元化,提高武器装备的通用性并降低成本。该技术将导弹发射筒与舱段一体化设计,每个导弹舱配备 4 个发射筒,该级艇搭载 4 个导弹舱共 16 个发射单元,除了可以发射三叉戟2 D5导弹乃至未来的新一代潜射弹道导弹之外,还可以发射多种有效负载,其中包括潜射常规中程弹道导弹(SLIRBM)、高超声速打击导弹、巡航导弹、无人潜航器、无人机等。这种特性,使得部分SSBN在需要时可改装成 SSGN/SSBN 多用途艇,既可执行战略巡航任务,也可执行常规快速全球打击任务,还可执行反导、侦察等多重任务,实现战略与战术平台一体化,进一步推动潜艇向多功能化方向发展。该级艇搭载CMC想象图见图3所示。
值得注意的是,该级艇水下排水量超过俄亥俄级,建成后将成为美国建造的最大潜艇,弹道导弹发射管数量却少了1/3,因此能够将更多的吨位用在更先进的隐身技术以及多用途能力上,例如更大的舷侧阵声呐、更强悍的动力设备以及双层减振浮筏技术等,从而能够更好地满足美国战略核威慑需求。
此外,哥伦比亚级SSBN还将采用先进的非穿透式电子潜望镜系统与 AN/BGY-1 潜艇综合作战系统。事实上,在作战系统、传感器和自卫武器方面,该级艇大部分系统将与弗吉尼亚级通用,在有效提高核潜艇作战指挥控制系统能力的同时大大降低成本。

美军现装备 4 艘由最早服役的 4 艘俄亥俄级SSBN改装而来的巡航导弹攻击型核潜艇。改造中,将24个弹道导弹发射筒中的22个改造成为巡航导弹发射筒,每个发射筒可填装 7 枚战斧式巡航导弹,见图 4 所示,搭载巡航导弹的数量大幅增加到了154枚。
通过减少配备战斧式巡航导弹,这批SSGN还能搭载新一代的高超声速巡航导弹、中程潜射弹道导弹、无人机、小型空射诱饵弹以及针对反潜侦察和战斗、监视侦察任务、反水雷战而设置的传感器等。另外,美国海军将2个弹道导弹发射筒改造成水流控制腔室,作为特别行动人员的活动舱,艇内亦能多容纳66名执行特别行动的海员或海军陆战队,如海豹部队的队员。在特别行动中,潜艇能够加装先进海豹输送系统(ASDS)。升级过程中加装的通信系统,使这四艘核潜艇成为布置在战略前沿的秘密小型特种行动联合作战指挥中心。
1. 3 攻击型核潜艇
装备洛杉矶、海狼和弗吉尼亚三级约52艘多用途攻击型核潜艇。这三级核潜艇作战需求明确、技术先进且时代特征鲜明,其性能指标和典型技术/系统见表2所示。
首艇于 1972 年开工建造,1976 年建成服役,共建造服役62艘,是美国海军也是世界上有史以来建造数量最多的核潜艇,现役约 30 艘,如图 5所示。

该级 SSN 在航速、静音和潜深方面都有了很大进步,在作战指挥、声呐探测技术/系统方面都达到了世界先进水平。如表 2 所示,该级艇水下排水量为 7 124 t,采用长寿命自然循环压水反应堆S6G型,输出功率是以往攻击型核潜艇的2倍,在潜艇外形尺寸明显增大的前提下使得水下航速达到61. 1 km/h,满足了美国海军对该级艇伴随航母战斗群执行护航、反潜的高航速要求。该级艇注重对动力和推进装置进行减振降噪处理,水下噪声值约105~125 dB,艇体采用HY-80高强度钢,极限潜深可达530 m,隐蔽性大大增强。
该级艇单艇载弹量达到26枚,并从第32艘艇后的31艘潜艇在艇艏部球形阵列声呐后的艇壳外部安装有12个垂直发射单元,可发射战斧巡航导弹,使潜艇武器最大载荷达到了38枚,攻击能力大大加强。
冷战后期,为美国海军研发列装了海狼级SSN,注重超静音、大潜深、重火力,综合性能极为出色,被公认为世界上最先进的战术核潜艇。
艇体呈拉长水滴型,单壳体结构,选用 HY-100/HY-130 高强度钢组合建造,下潜深度超过600 m,接近苏联用钛合金打造的阿尔法级攻击核潜艇的下潜深度,是目前美国海军下潜深度最大的潜艇。该级艇指挥塔围壳得到进一步强化,舰艏平衡翼可收缩至舰体,可确保突破北极冰层,如图6所示。

为了执行海洋猎杀任务,海狼级将静音隐身性能置于设计首位,采用了多种静音优化设计。该级艇的指挥塔围壳前方采用弧形填角,以降低水声噪声,艇上装备的 S6W 型静音核反应堆,使得不需开启循环泵的静音航速增加。同时,所有设备均安装在双层减振浮筏上,隔音效果更佳。艇体外部覆盖着可减低本身噪声且降低敌方声呐回波的橡胶隔音瓦。取消螺旋桨,采用泵式喷水推进器,进一步降低噪声。此外,舰体接缝、舱盖与水柜开口等也经过精心设计,尽可能简洁平滑,降低流体阻力与噪声。据称,海狼级能以航速 37 km/h 在水下航行,静音水平低至 100 dB 以 下,低于海洋背景噪声。
相较于洛杉矶级,海狼级艇型短而粗,长宽比缩至约8. 5,一方面可以达到减小阻力、降低水下噪声的效果,一方面可减小潜艇回转半径,机动性、操纵性增强。艉部采用 6 叶控制舵,配合泵喷推进,水下机动性更好,且更利于布置拖曳声呐。该级艇配备强大的自然循环压水反应堆S6W型,推进功率约37 300 kW,水下最大航速超过66. 7 km/h,是美国海军航速最高的潜艇。

海狼级信息化/自动化水平高,配备 AN/BSY-2作战系统,采用AN/BQQ-5D/E型综合声呐系统, 及 UYK 43/44 先进计算机,对多个系统的信息实行统一处理,自动化程度高,操艇、下潜和深度控制实现了全自动化操作方式,可同时对付多个目标,大大提高了艇的综合探测和攻击作战能力。该级艇艏部球形声呐直径达6 m,采用TB-16型粗线、TB-29型细线型被动拖曳基阵声呐组合使用,满足高、低航速下的远程搜索探测。
该级艇装备8具口径为660 mm的鱼雷发射管,可携带50枚各类武器系统,是洛杉矶级潜艇载弹量的 2 倍,攻击能力强大,提高了在高威胁海域的作战持久力。
海狼级 SSN 技术上达到了世界巅峰。但是冷战结束导致美国国防预算收紧,使得该级艇最终仅建成3艘。其中第三艘吉米·卡特号尤为特殊,艇体中间插入一段30 m长的多任务舱段 (MMP),排水量增加到12 139 t,航速和静音水平稍降。该艇重视搭载特种部队和相关设施,例如搭载更多水下机器人和无线电侦听浮标等,甚至被用来作为一个水下剪接室窃听海底光纤电缆。该平台出入口可与新一代先进海豹输送系统(ASDS)结合。
随着冷战结束以及美海军作战思想转变,美海军研制了弗吉尼亚级 SSN,目前已服役 19 艘,分别是 Block 1 4 艘、Block 2 6 艘、Block 3 8 艘、Block 4 1艘,正在建造Block 4 9艘和Block 5 10艘。该级艇强调濒海近岸作战,兼顾远洋反潜、制海和护航,重视性价比,注重拓展侦察监视、特种作战、对陆攻击以及网络中心战能力等,被美军视为应对反介入/区域拒止作战的中坚力量。
由于作战需求,该级 SSN 设计中加入许多以往美国潜艇所不具备的元素,例如能在噪声严重的浅海有效操作的声呐系统 (特别是 CHIN 型高频主动声呐)、水雷侦测/反制装备以及多种无人遥控载具的操作能力、完善的特战部队相关设施等,而这些都将对现行美国海军的潜艇运用方式造成巨大的冲击与改变。弗吉尼亚级 SSN 见图 7所示。

该级艇装备一台 S9G 型自然循环压水堆,最大功率 29 840 kW,堆芯换料周期约 30 年,基本做到核反应堆与艇体同寿,大大减少了全寿命周期成本。
静音方面,主机舱采用浮筏式减振的整体模块设计,大幅度降低了艇上噪声,并集成各项最新的静音技术,例如精心设计的轮机/管路设置、艇体外部采用聚氨酯整体浇筑式消声瓦、降低水流噪声的艇体外型设计以及新型泵喷式推进器等。全艇各处总共设有 600 个噪声/振动侦测器 (海狼级只有 26 个),随时监控艇上各处的振动情况,发现异常便立刻处理,将整体噪声降到最低。
采用C4ISR自动化指挥系统,整合了潜艇上所有的电子设备,形成一个强大的局域网网络。同 时,作战指挥采用AN/BSY-3型战斗系统,整合了艇上所有侦测、通讯与作战装备,大大提高了作战效率并节省了人力,并大量使用商用组件,维护升级方便,性价比高。
该级艇取消了潜望镜,取而代之的是两个AN/BVS-1 光电桅杆,搭载了低光电视 (LLTV)、热成像仪和激光测距仪等设备,可以将图像和数据实时传送到指挥舱的显示器上。
水下探测方面,采用最新的 AN/BQQ-10 型一体式声呐系统,包括艏部球形主/被动 BQQ-10 型综合声呐 (第三批次后更换成共形大孔径适形阵列声呐LAB)、BQG-5A型宽孔径阵列 (WAA) 舷侧宽孔径被动测距声呐、装备在指挥台围壳前部和艏部下方的 CHIN 型高频主动声呐、TB16 粗线和TB29 (A) 细线拖曳声呐各一具以及WLY-1型侦察声呐。值得一提的是,CHIN型高频主动声呐主要用于探测水下雷场和猎雷,同时,还具有很强的绘制海底地形图的能力,大幅加强了潜艇近岸操作与反水雷能力,有利于减少潜艇及特种作战人员面临的风险。该声呐系统采用开放式结构,能够运用现成的商用组件实现模块在线升级,性能全面均衡强悍,技术性能动态提升的同时大大降低成本。
该级艇具备强大的载荷搭载能力,可携带38件各式武器。值得关注的是,该级艇可以通过鱼雷发射管操作自主式水下航行器 (AUV) 和潜射无人机,大幅度增强潜艇水下/水面/空中探测和侦察能力 。同时,配备新型长期水雷侦测系统(LMRS),有效提高了美国海军水雷侦测与反制能力。
该级艇专门装设了一个可以放出和回收的特种人员运载器 (例如 ASDS),配备与其对接的艇上接口。特种人员运载器可容纳6~10名特种作战人员及其相应各种装备,而且人员可以同时离艇,大大提高了特种作战人员的作战效率和安全。
该级艇采用模块化设计,可以采用小步快跑、逐步改进方式,满足成本、功能的多样化需求。例如,Block 2型综合模块从Block 1型的10个减至4 个,使得每艘艇建造费用减少了 3 亿美元。Block 3 型主要用宽孔径艇艏阵列声呐取代了球形声呐,用两具大型有效载荷发射管 (VPT) 取代了12具垂直发射管,使得声呐和发射管部件数量整体减少了40%,仅艇艏建造费用就减少了4 000万美元。Block 4 型改进重点在于寿命周期成本,其有效性维修间隔时间从6~8个月延长至9个月,有效性维修数量从4次减少至3次,部署次数则从14次增加到15次。Block 5型潜艇在艇体后部增加一个长约 25. 6 m 的舱段,携带 4 个弗吉尼亚负载模块 (VPM),可以携带 28 枚战斧式巡航导弹,也可以装备高超声速巡航导弹、中程潜射弹道导弹以及无人机,攻击力大大加强,在未来甚至可以取代俄亥俄级SSGN。
1.3.4 创新思维发展新一代攻击核潜艇SSN(X)
随着作战环境和作战思想的转变,美军认为必须研制、装备新一级攻击核潜艇 SSN (X),以期重获水下战绝对优势。
该级艇将于 2024 年开始设计,未来将取代弗 吉尼亚级 Block 7,预计 SSN (X) 航速至少61. 1 km/h以上。该级艇预计采用哥伦比亚级SSBN验证的新一代隐身技术,并注重加强水下网络作战能力构建,成为美军网络中心战的关键环节,具备强大的控制水下无人平台的能力,能与有人潜艇、无人潜航器进行高速信息共享,让水下、水面、空中作战单位随时联动互通,以期获得颠覆性水下作战优势。同时,强调更为强大、多样、灵活地构建武器系统,潜艇预计搭载62枚各式武器、水下潜航器以及无人机等。
据称SSN (X) 与海狼级前两艘样艇的设计尺寸相似,比现在的弗吉尼亚级潜艇速度更快、隐身性更好,能够在所有海洋环境下,以更快的速度,更强的隐身性,搭载更多的武器和更多样化的负载执行多重任务,尤其是无人水下潜航器和无人机。
2. 1 注重协同,重视与其他平台协同作战,融入联合部队,强化跨域作战能力
体系化作战,重在协同。美国海军 2011 年 《水下战纲要》提出,与其他单位协同作战是未来潜艇部队能力建设目标之一。核潜艇,作为美国海军作战体系中的重要一员,必须开展相关技术研发,并体现在核潜艇装备建设中,使得核潜艇力量能够融合到美国海军乃至美军整体作战体系中,真正发挥出系统的“1+1>2”的巨大力量。
(1) 研制、装备潜艇综合一体化作战系统,采用开放式架构,大量使用商用组件,维护升级方便弗吉尼亚级采用C4ISR自动化指挥系统,通过开放、分布及实时的网络架构将以前分散的潜艇系统,如声呐、雷达、作战控制和导航等,集成在一起。借助这种耐压壳内的局域网,弗吉尼亚级潜艇的所有作战控制和通信系统实现了互联。
哥伦比亚级装备的 AN/BGY-1 潜艇综合一体化作战系统能够与有人潜艇、无人潜航器进行高速信息共享,让跨域各种作战力量进行联动互通,成为美军网络中心战的关键环节,拥有控制多种异构无人平台的能力。未来的 SSN (X) 在协同能力上将更胜一筹,指挥、控制、通信方面能够做到更强、更快,能够与其他 SSN、大型AUV 组成高速信息共享的水下编队,在分布式作战模式中充当水下网络作战中心,加强联合协同作战能力,在决策中心战中发挥颠覆性作用。
未来的潜艇综合一体化作战系统注重采用开放式、层次化的体系结构,实现对作战相关各系统设备的综合管理和控制,并大量使用商用组件技术,维护升级方便。
(2) 开展跨域装备技术研发,提升对 (多)无人系统等负载的指挥控制能力
协同作战,及时、准确、大流量的指挥通信能力非常关键。在现有指挥通信技术没有突破性进展之前,使用 AUV、潜射无人机等跨域装备,能够有效增加潜艇的水下、水面、空中乃至陆地的探测和观察能力。美国海军已开始为最新的核潜艇BGY-1综合作战系统研制负载控制系统,将核潜艇负载控制能力从鱼雷、水雷、导弹拓展至AUV、潜射无人机等新型负载,预计2021年完成研制,将装备所有攻击型核潜艇。下一代 SSN(X) 将把AUV作为一项扩展潜艇活动范围的重要手段。未来,美国海军计划在多AUV联合指控系统方面开展进一步的工作,提高通信、数据传输和充电速率,利用潜艇或海底充电桩实现AUV的快速充电。计划将在弗吉尼亚级潜艇上试验上述技术,发展核潜艇、AUV和潜射/舰载无人机的协同作战能力。
2. 2 强化潜艇作为水下主战平台的独立作战能力,不断提升隐身、态势感知/探测能力,巩固、拓展水下战优势
美国海军认为,在高烈度战争环境下,未来潜艇部队将在通信中断、GPS信号丢失、无法与外界沟通的情况下独立作战。因此,核潜艇独立作战能力非常重要。更高的航速、更强的武备、更佳的探测能力和静音能力以及方便快捷的模块化升级/建造技术是美国海军核潜艇一贯的追求,而科技的进步则是其实现的有力支撑。
重视采用新的降噪技术,提升核潜艇综合隐身能力。美国海军潜艇部队司令理查德强调说,隐身是其最大的优势。例如,美国海军正依托声学优势项目提升 SSN 隐身能力,已在弗吉尼亚级SSN 第三批南达科他号上测试先进降噪技术,主要手段包括机舱静音技术及静音涂层技术等。正在建造的哥伦比亚级SSBN采用最新研发的综合电力系统,全面消除齿轮传动噪声。同时,强化潜艇的电磁隐身能力、减少潜艇对环境的干扰,并注重使其融入周围环境,以防止潜在对手根据水下环境的微弱变化确定潜艇的位置。
注重改进核潜艇声呐系统,提升态势感知能力。例如,发展舷侧大型垂直阵,计划安装弗吉尼亚级第五、六、七批,增强潜艇被动探测能力的同时提升自身隐身能力。已开始在弗吉尼亚级上部署采用光纤水听器的 TB-33 细线拖曳阵和轻型宽孔径阵 (LWWAA),灵敏度更高,探测能力更强,质量轻、体积小、抗干扰能力更强。探索核潜艇使用无人水下潜航器和无人机以拓展潜艇的态势感知能力,并努力提高核潜艇网络中心战能力,使得核潜艇能够与海面舰船、空中飞机、太空卫星互联互通、信息共享。
研制更安全、更安静以及更长寿命周期的核反应堆。核潜艇上的核反应堆的寿命,取决于反应堆内装填的核燃料 (堆芯) 的使用寿命。美国洛杉矶级 SSN 上使用的 S6G 核反应堆和俄亥俄级SSBN 上使用的 S8G 核反应堆的使用寿命约为10年。弗吉尼亚级约为30年,而哥伦比亚级拟装备的新一代核反应堆,设计堆芯寿命周期等同于艇体寿命约42年,大大降低了核潜艇的全寿命周期成本,有效增强了在航率,更好地满足了国防需求。
2. 3 注重性价比,强调数量也是质量,也是战斗力
核潜艇造价高昂,全寿命周期成本更是天价。即使美国贵为世界第一经济体,大规模装备,也力有不逮。随着科技的迅速发展,商用部件/技术能力迅速提升的同时,价格却在逐渐下降,模块化设计,使得美国海军核潜艇在全寿命周期中能够随时按需改进、升级。
2020年,美国防部在最新的装备规划中提到,美国海军核潜艇数量需要从目前的66艘增加到约80 艘,主要是 SSN 数量有较大增幅,因为数量也是质量,也是战斗力。但美国海军装备经费有限,必须提高核潜艇装备技术的性价比,在设计中必须体现最佳效费比原则。例如弗吉尼亚级作战指挥系统采用开放式、层次化的体系结构,并大量使用商用组件技术,维护升级方便,性价比高,能够大大降低全寿命周期成本,有效增加战备值班时间/能力。同时,采用模块化设计,易于升级,可以根据需求,使用新技术装备/系统的舱段/设备替换落后的舱段/设备等,注重高维护性、高可靠性。
(1)战略核潜艇属于三位一体战略核威慑力量中最重要的海基核力量,其存在、发展关系国家安全,装备技术上重视可靠性和安静性。
战略核潜艇由于隐蔽性高,生存能力强,被视为三位一体战略核威慑力量中最可靠的一环。严格意义上的战略核潜艇不属于海战体系的元素,它并不执行普通海上作战任务,通常单独行动,一旦驶入大海,则不再主动发出信号。因此,战略核潜艇装备技术上更加重视可靠性和安静性,设计上更重视成熟可靠,突出隐身、隐蔽性。
(2)攻击型核潜艇的发展不是盲目的,而是与国家整体战略、海军作战思想与作战任务密切相关,设计中体现出创新与保守兼顾。
攻击型核潜艇的发展应该在国家整体战略、海军作战思想与作战任务指导下开展,坚持有所为有所不为。洛杉矶级、海狼级和弗吉尼亚级乃至正在设计中的 SSN (X),在延续上一级核潜艇成熟技术的基础上,根据作战需求,重点突破,重视成熟技术延续发展和新技术应用相结合的模式,在保证经济性的同时,又提升了战斗力,设计中体现出创新与保守兼顾。
(3)需求牵引与技术牵引相结合,重视通用化、模块化和智能化,突出全寿命周期成本。
核潜艇技术发展涉及国民经济各行各业。必须坚持需求牵引与技术牵引相结合,根据新时期下的最新国家战略需求和作战需求,在隐身、水下通信、长寿命核反应堆、远程精确制导武器、先进探测、先进作战指挥系统等方面,重点突破与全面发展相结合。
核潜艇是水下作战的核心关键平台。当今世界科技进步飞快,尤其是商用控制系统,而核潜艇寿命至少在30年以上,在全寿命周期内,为了方便升级、维护和改进,必须重视设计、建造中的模块化,注重通用化模块设计,争取核常兼备。在满足国防需求的基础上,降低全寿命周期成本,提高性价比。
从美国核潜艇装备技术的发展脉络来看,以技术革新驱动战斗力,采用成熟技术延续发展和新技术应用相结合的模式,提升战斗力的同时保证经济性,完成国家赋予的作战任务。就新技术而言,全电力推进、全寿期反应堆和模块化是最亮眼的部分,更好的指挥控制、通信、探测以及使用无人系统的能力,更使得水下作战环境将向美国海军单向透明。随着这些技术在哥伦比亚级上应用成功,相信在很长一段时间里,它都将是海上最强霸主。
而美国海军新一代攻击核潜艇SSN (X) 设计中体现了潜艇对潜艇的传统水下直接作战能力的重视。其设定主要目标就是猎杀潜在对手的先进作战潜艇,削弱其给已方航母舰队带来的危机,意味着美国海军核潜艇部队将向传统海上作战的回归。
[1] 马爱民,高倩,申淼 . 美智库发布 《水下战的新时代》报告[J]. 装备参考,2015(8),1-4.
[2] 朱丹. 美国潜艇作战系统发展及启示[J]. 飞航导弹,2019(7):74-79.
[3] 毛柳伟,白云,刘洋,等.美国核潜艇改换装历程及启示[J]. 舰船科学技术,2019,41(7):150-153.
[4] 郭燕舞,张彩坤. 美国海军现代和未来多用途核潜艇技术及其发展趋势探析[J]. 潜艇技术,2015 (2):2-13.
[5] 李玉荣. 美国海军潜艇发展思路分析[J]. 现代军事,2017(6):75-80.
[6] 林科,侯建军. 美国海军“弗吉尼亚”级核潜艇装备发展研究[J]. 现代军事,2015(10):72-76.
[7] 林科. 美国海军弗吉尼亚级核潜艇装备发展分析[J].论证与研究,2015,31(6):53-55.
[8] 李大鹏,王臻 . 水下无人航行器潜艇搭载技术研究[J]. 中外船舶科技,2012,(4):23-30.
[9] 姚向辉,甄安海. 美军潜艇反潜作战问题研究与启示[J]. 海军学术研究,2015(2):57-59.
[10] 管景崇,胡金华 . 美国海军 AN/BQQ-10 声呐系统的发展与启示[J]. 舰船电子工程,2014,34 (1):18-22.
[11]SOHU. 美国潜艇作战系统发展历程[EB/OL]. https://m.sohu.com/a/154171334_768739/,2017-07-03.

声明:本公众号相关内容均来自主流媒体及公众号,非商业用途,并不意味着赞同其观点或证实其内容的真实性。版权归原作者所有,如有发现侵犯您的权益,请后台联系编辑,我们会尽快删除相关侵权内容。