专家评论:本文讨论了多种水下装备的互联互通对水下通信的要求,以及北约内部的水下通信共享问题,比较了水声通信、电磁通信与光通信在水下网络通信中的优缺点和适用场景,指出未来声-光组合通信在水下隐蔽通信方面具有巨大潜力。该文对我国水下通信组网有一定的参考价值。
在本文中,英国Sonardyne公司的国防主管Ioseba Tena和首席科学家Jonathan Davies讨论了联合水下通信的趋势、以及合作和互操作性对海军通信战略的意义。

盟国海军有不同的语言、传统、舰艇和战略,但如果他们共享相同的技术,那些由蛙人、自主水下航行器(AUV)和潜艇组成的舰队也有可能共享情报和数据。
1 水下通信技术现状
在过去的20年里,商用现货(COTS)技术的基础已逐渐壮大,使得在恶劣水下环境中的水下通信、导航和跟踪得以实现,这在很大程度上是受到海洋市场(包括石油和天然气勘探、海上工程和可再生能源)的非国防需求的驱动。
在同样的时间框架内,英国皇家海军(Royal Navy,RN)和世界其他国家的海军已经越来越意识到水上和水下安全通信日益增长的需求和重要性,作为现代化、更敏捷、使用更多样化以及互操作性更强的海上力量的一部分,它们能有助于产生更大的军事效能。
利用和改进民用COTS水下通信技术,以满足在性能、安全性和互操作性方面的特定军事需求,仍然是一个非常有价值的挑战。部分是因为国防需求,商业水下技术市场已做出了响应,如采用多物理场载体(声/光/电磁),因此有可能出现支持隐蔽资产的更复杂的通信解决方案,但离实用还有很长的路要走。
各国海军需要在水下相互通信,并像在陆地上一样简单。由于海洋的特性,对手很容易隐藏,这意味着利用技术进行探测和安全防护是情报和监视任务的关键。2020年5月,北约通信和信息局(NATO’s Communications and Information Agency,NCI)同意为海上行动提供卫星通信的安全接入,并更新舰艇上的密码设备。这种协议表明通信协作是头等大事,要在不同厂家的平台和格式上完全实现这一点,互操作性和开放标准是关键。
2 AUV——海军的需求和当前的局限性
AUV本身相对容易使用和监控,但在水下一定深处通信时,水面通信常用的无线电和视频等通信技术在仅仅几米后就变得无用了。创新原理和技术现在牢牢掌握在技术专家和物理学家手中,他们将提供包括声、光在内的技术解决方案,这些旨在将通信提升到一个新水平的技术仍在迅猛发展中,而安全仍是第一位的。
为理解这一点,可考虑水下技术的应用。在一次单独任务中,RN的AUV可能需要离开视线数小时,有时甚至几天,AUV操作者希望知道一切都工作在最佳状态下,他们将依赖于持续的监控和定期的状态更新。当一艘AUV在进行勘测时,海军可能希望在这个探索任务期间分配给它一项任务,例如拍摄一个所接触目标或位置的照片,因此与AUV通信是十分重要的。水下资产种类繁多,从大型潜艇平台到位于海床上的低功率自主传感器,这些不同的资产可以做什么?它们拥有什么传感器?它们如何通信?在这些方面,有大量的需求和驱动力,存在很大挑战。他们不能都在相同的频率上同时进行通信。那么如何让所有这些不同的海军系统相互交流呢?
3 JANUS是第1个解决方案
“海洋研究和实验中心”(Centre for Maritime Research and Experimentation,CMRE)2017年为北约研发的“两面神”(JANUS)通信系统是一个很好的开端,但它只具有中等数据率,缺乏基础传输安全(Transmission Security,TRANSEC)层,与JANUS协议相关的开销相对较大,这意味着平台要在水中发射更多的能量,这就增加了反探测和防止信息泄露的难度,因此它作为一种战术水声通信解决方案是否有更广泛的作用尚无定论。采用JANUS作为“首次接触”的握手协议,随后按特定国家的波形和协议进行切换,是一个可能的发展方向。这是为了在基本的多国互操作性需求和更广泛的、特定国家的战术通信需求之间取得平衡。当然,JANUS的使用并不排除在盟友和伙伴之间共享主权波形(sovereign waveforms),因为这些是经过了长期发展和验证的。
尽管水声通信面临多方面的技术挑战,但它已被证明是成熟的,互操作性问题不仅涉及基础技术,也涉及到工业界-大学-政府机构在国家和国际层面如何合作,以解决传输安全性、多用户网络和态势感知等水下军事通信领域的具体挑战。

图1 无人值守自主水下传感器已经商用
4 对开放标准的需求
各国海军正在寻找能够更大程度发挥自主系统作用的任务,这意味着技术供应商正在尝试各种概念,并开发具有各种不同能力的机器人。现在,如果希望所有这些机器人一起工作,客户将需要从特定供应商那里选择调制解调器和特定的语言。但是,如果想使它们真正有效,就需要开发出一种通用语言,这种语言不会将用户锁定在一家特定供应商上。在此之前,各国海军将无法实现潜艇、蛙人和AUVs之间的互操作。
5 Phorcys——英国的开放和安全的声学波形
考虑到英国国防未来对全谱战术水声通信的需求,以及JANUS在满足这些需求方面的局限性,英国国防科学与技术实验室(Defence Science and Technology Laboratory,DSTL)与英国工业伙伴及国家网络安全中心(National Cyber Security Centre,NCSC)合作, 正在开发一种英国政府拥有的水声通信波形,以应对开放、安全、互操作的战术水声通信的挑战。
Phorcys已被开发为一种开放、安全的波形,能够使英国水下平台和设备有效、安全地通信。 英国政府拥有的Phorcys波形可与其他盟友和国家共享,以提高互操作性。
6 解决距离-数据率-尺度的挑战
目前没有单一的工作频率能够满足战术水声通信中多种多样的用户需求。声波频率决定了传播距离,较低的频率可实现较远的传播距离,用于产生波形的水声换能器的尺度与频率成反比,这意味着低频系统更大、更重。Phorcys波形标准跨越3个频段,提供了一个可供权衡的解决方案选择空间:远程——超过15海里,用于指挥控制(C2),即资产“呼叫”(paging);中程——最多15海里,用于指挥控制和通信(C3);近程——最多3海里,用于C3。
对于这种多波段水声通信方法,一个关键事实是,设备的尺度、重量和复杂性是由声学换能器而不是由负责生成和接收声信号的软件或硬件所决定的。因此,多波段战术水声通信可以由一个统一的软件定义调制解调器(Software-Defined Modem,SDM)体系结构提供服务,可分别为每个波段和换能器配置软件,软件可在不同的硬件平台上运行。
7 其它潜在技术
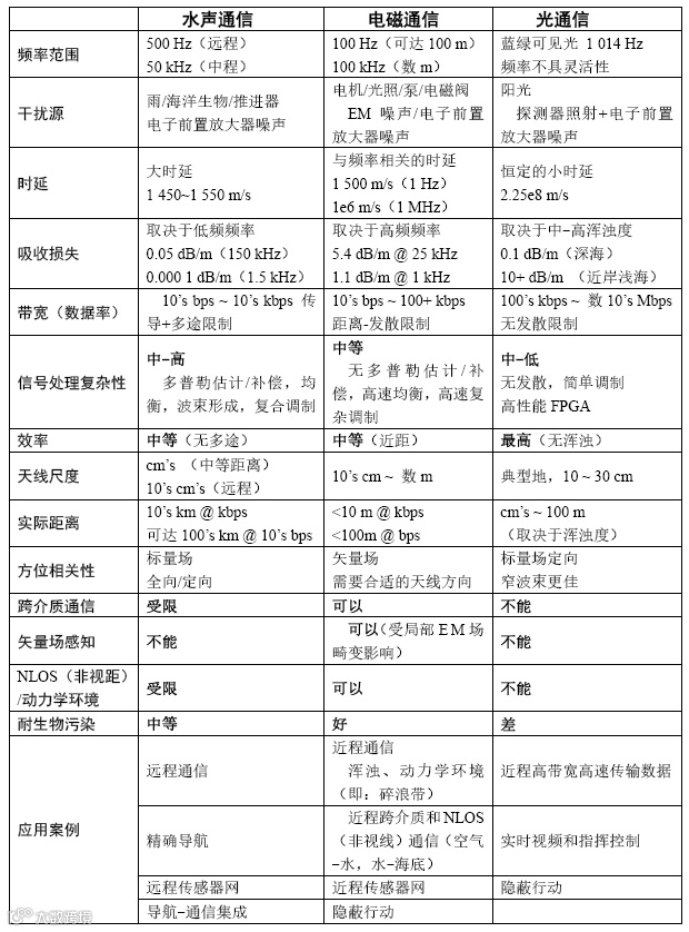
有3种潜在的水下通信方式:水声通信、电磁通信和光学通信。每种技术都各有优劣,但水声通信是目前唯一能够超过1公里距离的通信技术,根据不同的工作频率,有可能超过几十公里。
通过机械共振装置向水中发声的本质意味着,尽管在很长距离内进行水声通信是可能的,但超过50公里距离后水声带宽受限,这限制了数据率,并可能影响使用扩频信号设计技术将声信号隐藏在背景噪声门限以下的能力。
对于隐蔽的有人水下平台而言,首选的工作方式总是保持被动状态,简短的声学传输是降低被探测风险的关键。对于在前方拒止海域隐蔽作战的AUV平台而言,例如增强传统平台的传感器能力的AUVs,也需考虑类似的问题,尽管这类分布式传感器资产所提供的战术图像可能比暴露更重要。
水下低频电磁波在水下通信技术中占有一个相对小而矛盾的地位。虽然甚低频(VLF)无线电技术已很成熟,是潜艇C3基础设施的关键部分,但由于该技术提供的性能包络相对受限,水下电磁波作为一种短程战术承载技术还没有广泛建立或成熟。
8 水下信号传输方法的比较

9 未来的技术
未来可能采用光通信和声光组合通信方式,更具体地说,是自由空间光调制解调器与水声通信调制解调器集成,以利用这两种技术的协同效益。通信距离将由声学提供,光学调制解调器将提供更大的带宽。
这已经超出了概念阶段。在光通信中,系统发出调制光,以大约75%的光速传输数据。如果海军想要在相距10~150米的资产(潜艇或AUV)之间传输信息,就可以采用光通信方式,因为在仅150米距离范围内,暴露于敌人面前的机会是十分有限的。
该设备仍然不是隐蔽的,因为它到处都在发射可见光,通常是蓝光和绿光,但通过在较短距离内使用光学调制解调器,风险被降到了最低。水声既提供定位手段,也提供建立方位和与其它光学调制解调器系统进行远程通信的手段。
此外,也可使用不可见的紫外光,与组合式声-光工作概念相结合后,在实现水下隐蔽通信方面具有巨大潜力。 国防技术专家正在为新的AUV概念而关注这一领域。

图2 萨博公司(Saab)在美国宇航局的中性浮力实验室演示声光通信技术
10 开放标准是必须的
RN正在增加对无人系统的投资,并寻找将在更大距离内隐蔽传输数据的更先进的应用方向。AUVs需要更强的能力来共享用于安全、监视和国际通信的更精细的数据。考虑到现有系统的局限性,显然需要一个安全的开放标准,因此,水下隐蔽通信市场正在不断发展以满足这些需求。专利解决方案总有一席之地,但只有为更好地集成自主航行器而采用开放标准,才能真正实现水下互操作性。
编译:Whitehead
译自:Navy Lookout

声明:本公众号相关内容均来自主流媒体及公众号,非商业用途,并不意味着赞同其观点或证实其内容的真实性。版权归原作者所有,如有发现侵犯您的权益,请后台联系编辑,我们会尽快删除相关侵权内容。

