
上一期给大家介绍了在2022版税则中删除的税号以及其在2022版中对应的税号;本期继续给大家讲讲一些重点税则号列范围变化情形(非机电类)以及企业在申报时应注意的事项。
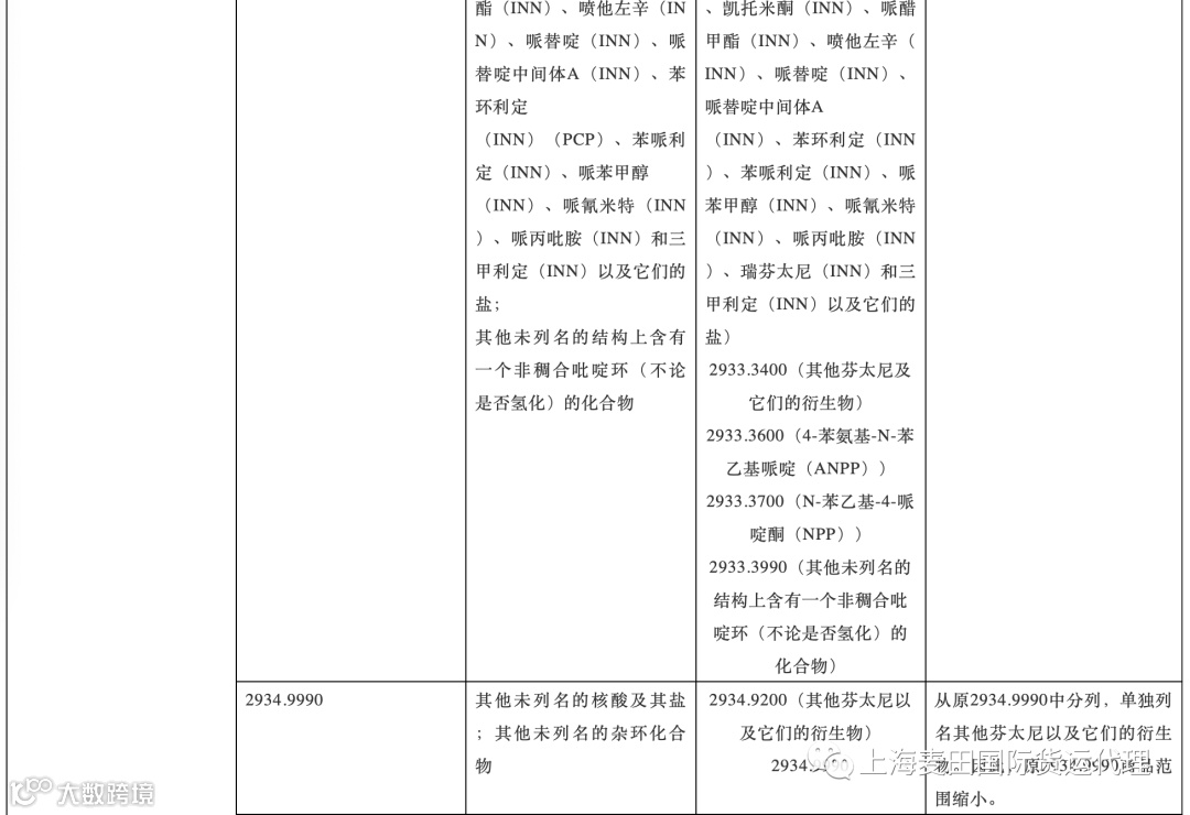
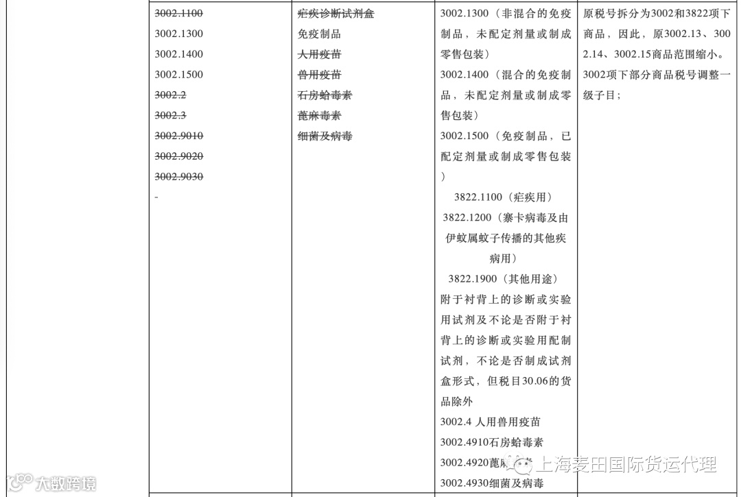
第一步:可以根据下表中2021版原商品编码查询是否涉及;
第二步:如有涉及,可以参照2022版对应子目以及说明事项逐一确定新版商品税号;
注意:下表中列出了本次调整中涉及面较大的商品范围,表格中未体现的不代表没有调整。申报时如发现税号不存在的,可以查阅《2021-2022税则转版对应表第一部分:税则税目税率转换》选择调整后的税号申报即可。












来源:麦田整理自《欣海关务》


为外贸小伙伴们和亲爱的同行们带来最新行业资讯、最新政策消息,并且提供优质货运,关务,仓储物流等服务!

联系方式:crystal.qian@mtfreight.com
欢迎浏览我司网站了解更多服务:www.mtfreight.com

