RECRUITMENT
基于跨域基站uuv集群试验方法研究
0 引言
UUV技术日渐成熟,所实现任务难度和复杂度也在不断扩展,但单一 UUV很难满足应用需求的发展,uuv以集群的形式互相协同执行任务成为水下无人潜航器发展的必然趋势,特别是面向多样化作战任务时,异构无人装备的协同运用才能充分发挥体系作战效能E。UUV集群协同的特点:
1) 低成本、高度分散满足功能需求;
2) 具有分布式集群智慧,采用分布式投票,正确率更高;
3) 可实现信息共享;
4) 分布式探测方式,主被动探测效率和精度大大提高;
5) 分布式立体攻击,可有效提高整体打击效果;
6) 互为中继,可缓解水下通信难题;
7) 可形成自愈合动态网络,抗故障与自愈;
8) UUV间相互配合,智能化程度高,获取信息量丰富,能够使水下战场更加透明,控制区域可向前推进上百千米冋。UUV集群的难点的:
1) 解耦问题。用非线性控制理论研究多航行器系统,难度很大,现有的多UUV协调控制研究多基于线性模型。
2) 弱通信约束条件。水下通信环境非常恶劣,存在通信延迟、数据丢包、通信带宽受限和水下信道不稳定等约束条件。
3)异构。现有的多UUV协调控制研究大多是同构的多UUV系统,各UUV有相同的动力学模型,装备有相同的载荷,智能化相同,任务基本相同,这与水下无人系统作战差别是很大的。
随着多UUV协作系统在水下作战领域的广泛应用,构建协调、高效的水声通信网络成为当前关注的焦点⑷,其中UUV集群试验的核心就在于水下组网,通过水下网络,实现各UUV之间的通信、互定位、信息与数据的交互、状态上报与指令的传达、有人/无人控制等。但由于无线电和光波在水中快速地衰减和发散, 水声通信的传播速率低(大约1 500 U1/S)、带宽窄、存在多途干扰,给UUV的水下使用和试验带来极大困难,与地面或水面无人系统集群使用和试验相比,存在很大的差异,比陆地和水面无人系统试验困难得多,保障及费用也高很多,重复试验的难度大。多数研究局限于理论推导和仿真验证,相关理论和算法难以得到实际验证。因此,探讨简单有效易实现的试验方案,就显得极为迫切。
本文通过探讨基于跨域基站UUV水下组网及跨域通信、中继与定位等,实现水下集群任务规划、遥控,以及协同工作和控制,为了验证集群协同探测和攻击,在UUV上加装鱼雷自导装置,并解决了UUV平台加装鱼雷自导装置所必须的信息控制、跟踪弹道设计、低速下检测与跟踪参数确定、跟踪与攻击策略等技术。
1 试验方案的提出
试验方案的第一步,是构建水面水下跨域通信网络。水下无人系统集群试验需要的信息联络节点有:岸基控制中心、集群控制系统(陆地或搭载平台)、 各UUV、跨域基站。根据需要,也可以包括模拟目标和监视(听)节点。信息链路示意如图1所示。
水面使用北斗及无线通信方式进行组网,由各UUV直接与水下集群控制系统进行通信;水下使用水声通信方式进行组网,各UUV水声信息由跨域基站转换为无线通信信息发送给水下集群控制系统。岸基控制中心与集群控制系统以及跨域基站均通过卫星和无线电进行通信。
水下组网可采用Kafka架构,集群控制系统作为controller,跨域基站为 Zookeeper, UUV 为 Brokero 这样的架构具备灵活伸缩、动态扩展的优点。在Kafka架构下,各UUV节点(Broker)周期地给跨域基站(Zookeeper)发送状态报文,申明工作状态;集群控制系统(controller)进行群组工作任务管理,由跨域基站将接收的UUV信息发送给集群控制系统,集群控制系统完成消息处理后将任务管理信息发送给跨域基站,跨域基站将消息发送给各UUV节点;跨域基站进行群组节点管理,所有UUV节点通过跨域基站通信,跨域基站将节点建档,新进入的节点只需遵循通信协议自动完成节点注册及通信,如图2所示。

1.2 集群探测与协同方案设想
最简单的试验方案水下节点包括探测型UUV、攻击型UUV、跨域基站、模拟目标。各节点态势与运动如下:
1) 模拟目标从西往东匀速航行;
2) 探测型UUV从西南方向往西北方向航行,初始角度设定根据目标探测要求设置。UUV发现目标后,将目标信息发集群控制系统,集群控制系统转发攻击型UUV;
3) 攻击型UUV从南往北航行,并低速航行保持水声通信状态。收到集群控制系统或岸基指控中心攻击指令后,自行对目标搜索并攻击。
各UUV与跨域基站态势如图3所示。

1.3 方案仿真


2 跨域基站与集群控制
跨域基站正常通信,是保证试验成功的核心。跨域基站采用投放式无动力浮标,试前投放在预定位置,试验过程中通过水声通信与UUV通信,通过无线数据传输电台经由通信控制台与水面基站通信,从而实现水面基站与水下UUV间的指令和数据交换。
跨域基站顶端配置数据传输天线、航标灯及北斗模块,由浮标塔进行支撑,浮标体上盖与下浮体共同组成水密舱,为跨域基站提供正浮力和电子器件搭载平台。其中上盖安装有用于开关、充电接口、电缆连接器等功能的水密接插件,水密舱体内配置安装控制模块、水声遥控指令发射接收机、电池模块、电源模块、通信与示位组件、数字量网络输出模块、继电器及散热片、数传电台等功能模块,水密舱体下安装尾管及压重,下端挂载水声通信换能器。
水下集群控制系统主要用于对水下无人集群工作网各节点的遥控、工作状态监控、集群任务仿真规划以及与岸基网信息交互,指挥水下各节点完成探测、 协同、攻击等工作,实时显示各节点状态,并将水下信息实时上报给岸基网。
水下集群控制系统由笔记本电脑、交换机、串口服务器、数传设备、卫星通信设备、控制中心软件等组成。水下集群控制系统通过交换机与数据传输设备、 卫星通信设备等进行连接。控制中心对接收到的数据进行解析并实时显示。遥控命令通过数据传输设备发送给跨域基站,基站将命令转发给探测型UUV和攻击型 UUV。
3 试验实施
3.1 试验过程需要考虑的问题
3.2 集群控制系统与各节点协议构架
3.3 信息交互方式

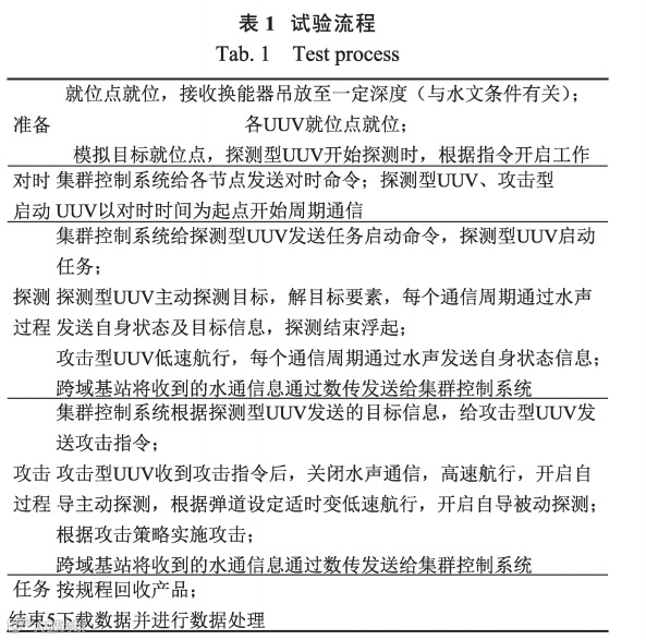
3.4 试验流程

4 讨论与结论
[1] 李凌昊,张晓晨•海上异构无人装备一体化协同作战架构[J].
舰船科学技术,2019, 41(23): 50-53.
LI Ling-Hao, ZHANG Xiao-Chen Research on cooperative operational architecture of intergrated heterogeneous unmanned
marine equipment[J]. Ship Science and Technology, 2019,
41(23): 50-53.
[2] 周宏坤,葛锡云.UUV集群协同探测与数据融合技术研究
[J].舰船科学技术,2017, 39(23): 70-75.
ZHOU Hong-Kun, GE Xi-TYun. Research on UUVs cooperative detection and data fiision[J].舰船科学技术,2017, 39(23):
70-75.
[3] 严浙平,刘祥玲•多UUV协调控制技术研究现状及发展趋
势[J].水下无人系统学报,2019, 27(3): 226-231.
YAN Zhe-Ping, LIU Xiang-ling. Research status angd development trengd of multi-uuv coordinated control technology: a review[J]. Journal of Unmanned Undersea System, 2019, 27(3):
226-231.
[4] 黄海,李岳明,庞永杰•多水下机器人编队的组网通信方法研
究[J].电机与控制学报,2017, 21(5): 97-104.
HUANG Hai, LI Yue-Ming, PANG Yong-jie. Network communication research for multiple AUV formation[J]. Electric Machines and Control, 2017, 21(5): 97-104.
[5] 马亮,张佳琪,孙新溢.基于Ad Hoc模式下的UUV水下通信
组网技术研究[J].数字技术与应用,2021,39(6): 24-26+30.
MA Liang, ZHANG Jia-Qi, SUN Xin-Yi. Research on UUV underwater communication networking technology based on Ad
Hoc Mode[J]. Digital Technology & Application, 2021, 39(6):
24-26+30
作品来源
本文整理自《舰船科学技术》期刊 2023年5月 第45卷 第5期,转载请备注论文作者,说明文章来源,并备注由“智慧海洋公众交流平台”微信公众号整理。

声明:本公众号相关内容均来自主流媒体及公众号,非商业用途,并不意味着赞同其观点或证实其内容的真实性。版权归原作者所有,如有发现侵犯您的权益,请后台联系编辑,我们会尽快删除相关侵权内容。

