
01
衔接海洋产业与市场发展
近年来,一些海洋产业已经开始显现出一定的市场竞争力。以海洋牧场为例,经过技术筑底、制度托底和资金打底,目前,深圳、湛江、珠海、汕尾、江门、阳江、潮州等沿海城市已成立一级开发主体,正面向市场招商引资,并通过现代化海洋牧场一级开发主体、链主企业、大型龙头企业组建产业发展联合体,开始走向成熟运作阶段。
此外,依托电子信息制造优势,能够赋能海洋产业关键核心技术创新,并衔接产业化应用,目前广东已发展成为国内海洋电子信息产业发展最早、市场化最好的地区。
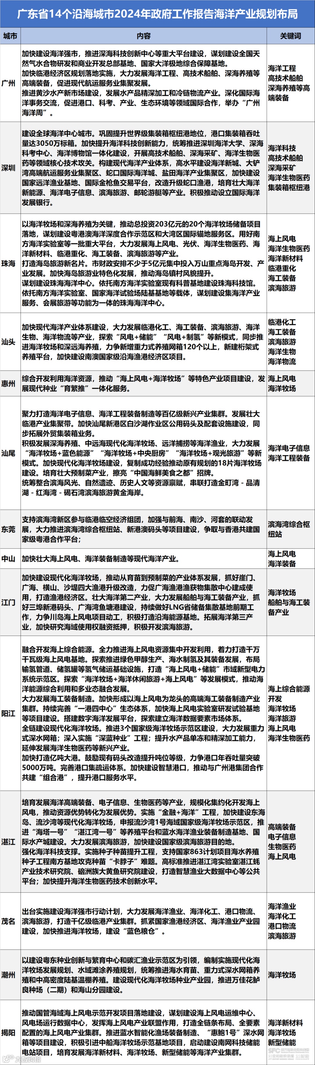
资料来源:各市2024年政府工作报告 南方财经全媒体记者冯玉怡/梳理
建设“海上新广东”,除了关键技术的突破,还要引导海洋产业与市场相衔接。目前,广东涉海企业梯度培育体系持续完善,截至2022年底,广东沪深主板、创业板和科创板上市企业达140余家。
南方财经全媒体记者观察到,在全领域推进海洋建设过程中,随着海洋科技创新能力的持续提升,广东各沿海城市开始将目光投向市场衔接。
以珠海为例,继去年成立珠海市海洋发展集团,落地蓝海科技产业园、白蕉海鲈产业中心等项目后,珠海今年提出建设珠海海洋中心,大力发展海上风电、光伏、海洋生物医药、海洋新材料等产业。
在近日由南方海洋科学与工程广东实验室(珠海)(简称“南方海洋实验室”)与中山大学共同主办的首届港珠澳海洋产业发展论坛暨中国—东盟海水养殖产业发展论坛上,南方海洋实验室副主任孙冬柏告诉南方财经全媒体记者,南方海洋实验室一直以来与东盟国家有着密切的合作关系,并在近年开始 “技术出海”向东盟国家输出一批海产养殖技术,建立了若干个技术推广基地。
孙冬柏表示,“此次论坛,我们邀请了马来西亚等国家多位东盟专家学者和企业代表参加,希望借助此次契机推动珠海与东盟国家在产业链、供应链、科技链、创新链和贸易链‘双循环’”。
值得关注的是,此次论坛还举行了蓝海科技产业园揭牌仪式。蓝海科技产业园由南方海洋实验室牵头建设,采用“政府支持+实验室牵头组织+市场化运营” 机制,重点发展海洋电子信息、海水养殖、海洋新材料、海洋生物医药,海洋新能源、海洋装备与新型仪器等方向,推动海洋科技成果转化,培育一批专精特新“小巨人”企业,支持珠海市海洋产业发展。
未来,海洋科技将成为新的城市经济竞技场,谁最先将产业与市场衔接打通,谁将在新一轮科技革命和产业变革中拔得头筹。
02
“政研产金”多层次对接海洋经济
当前,广东海洋产业整体进入发展加速期,生产总值占地区14%的规模待“爆发”,同时新兴海洋科技类企业也在海洋科技产业领域日渐崛起。
在政策的积极引导下,广东蓝色债券不断扩容。2023年,广东发行的“23中广核租MTN001(蓝色债券)”为租赁行业全国首单蓝色债券。根据该笔债券的招募说明书,募集资金拟用于偿还发行人参与的三个海上风电安装船项目运营维护的银行借款,发行利率为3.35%,按年化利率加权计算,该笔债券每年可为发行人节约财务成本超过170万元。
“蓝色债券”是一项金融工具,通过其向资本市场投资者筹集资金,用于支持海洋资源可持续利用的相关项目,被视为一项有前景的创新海洋保护投资工具。去年,青岛、深圳等地都陆续出台了蓝色金融扶持政策,银行和保险机构也开展了“海域使用权抵押融资”业务、推出“鲍鱼价格指数保险”等海洋特色产品。
整体而言,我国新兴海洋科技产业起步较晚,生产总值仍较小,其后续的增长离不开蓝色金融的扶持。
以海洋生物医药为例,其发展需要技术创新支撑,但创新也意味着伴随风险。在港珠澳海洋生物医药产业创新与金融赋能发展论坛上,北京华锷投资管理有限公司总经理安宁告诉南方财经全媒体记者,海洋生物医药作为投资市场“蓝海中的蓝海”,相比其他产业需要更多耐心资本。他建议,通过政府设立产业引导基金,或者具有政府背景的机构撬动社会资本支持研究机构和企业进行前沿核心技术攻关创新,以此促进海洋生物产业化、商业化会是一个较为有效的途径。
在安宁看来,港珠澳具有海域广、生物多样性丰富等特点,同时拥有良好的区位优势和产业基础。而珠海拥有中山大学(珠海校区)以及南方海洋实验室等优质资源,如果能再进一步加大科研投资力度,加强横向协作,珠海的海洋生物医药发展将潜力无限。
事实上,珠海将迎来蓝色“加速器”。珠海“十字门金融区”北区的建设正在推动海洋金融突破创新,具体探索研究海洋产业基金、海洋信贷、海洋保险、海上智能平台融资租赁、海洋旅游消费金融支持等业态产品。
孙冬柏透露,南方海洋实验室将与珠海海洋集团合作募集社会资金,打造一支海洋产业发展基金,支持科技成果的转移转化和涉海洋小微企业的落地。
受访专家表示,珠海可借助成熟的金融体系,探索形成以银行信贷、上市融资为主体,以政府产业引导基金为特色,以创业投资和风险投资为补充的多元化融资模式。
随着粤港澳大湾区高质量推动制度型开放协同发展的深化,政策制度赋能海洋产业发展的优势也在不断突显。
中山大学海洋科学学院教授刘岚告诉南方财经全媒体记者,近两年来,她游历珠海各个海岛拍下众多海洋药源生物资料照片。对她而言,拥有“百岛之城”美誉的珠海,生物资源丰富多样,是她的科考“宝库”。
“现在拿着人才签注就可以自由往返粤港澳,大大便利了我们高校科研人员与港澳的交流合作。” 刘岚进一步表示,“尤其是横琴粤澳深度合作区推出中医药‘澳门注册+横琴生产+全球销售’模式,我们可以借助这一独特政策红利和新机遇,利用粤澳药品监管机制对接的创新性和灵活性,提升后期产业化发展质效。”
信息来源 | 21世纪经济报道/广东粤港澳大湾区研究院 作者:冯玉怡
转载自公众号:智慧海洋圈子V

声明:本公众号相关内容均来自主流媒体及公众号,非商业用途,并不意味着赞同其观点或证实其内容的真实性。版权归原作者所有,如有发现侵犯您的权益,请后台联系编辑,我们会尽快删除相关侵权内容。

