本文选自《船舶物资与市场》2024年9月 第32卷 第9期
作者:沙如月(华北地质勘查局第四地质大队,河北 秦皇岛 066000)
摘 要:当前海洋监测过程中,无人船与传统船舶的协同作业模式研究,从理论和实践角度来看,存在一定的可行性和有效性。因此.本文从理论角度入手,概述现实应用价值与理论意义;通过介绍海洋监测重要性,体现实际研究意义;提出无人船与传统船舶在海洋监测中的协同作业建议,以无人船与传统船舶的海洋监测中的协同作业模式为例,印证所提内容,从而为类似研究提供参考与借鉴。
关键词:无人船;传统船舶;海洋监测;协同作业
随着社会经济的快速发展和人类社会文明的构建自然生态环境受到了不同程度影响,其中影响最大的应当为海洋。海洋作为自然生态系统的重要基础,同时作为地球最主要的组成部分,因而在人类社会发展与进步的同时,人类社会对海洋造成破坏非常严重,资源的过度开发、环境的破坏等,最终都会以其他形式作用到人类身上四。因此,各个国家相继意识到保护海洋的重要性通过对海洋开展一系列监测活动的方式,了解海洋生态环境的具体情况,从而分析出其中影响海洋的因素,针对影响因素制定有效治疗措施与预防策略。无人船与传统船舶在海洋监测中的协同作业模式,在实际应用过程中,能够最大限度发挥传统船舶人为海洋监测的灵活性,以及体现出无人船海洋监测的高效性、准确性及科学性,进一步推动海洋监测的现代化与智能化发展和建设。
1.1 无人船概述
无人船(ASCs)作为智能机器人中的一个分支,发挥着巨大的作用,与无人机和无人车相同,主要用于替代人开展一系列难度系数较大水上作业,保证水上工作人员生命财产安全的同时,提高水上工作的效率与水平国。国外的无人船发展较早,其开发的无人船主要从事于海洋勘测和一些军事活动,如日本雅马哈公司研制的两款无人船,其中一款是以能进行远洋航行来监控海洋和大气物理化学参数为主打特性的 UMVO 型,这款无人船的续航能力非常强劲。无人船的船体主要有单体船(Kayaka)、双体船(Catamaran)、三体船(Trimaran)。推进方式主要有螺旋桨舵叶、喷水、电机。基于地面站(Ground Station)进行遥控。基于天线进行通信。基于航海雷达(Radar)和激光雷达(LIDAR)及摄像头(Camera)观察水面情况,通过前置声呐(FronSonar)、侧扫声呐(Side Sonar),通过 GPS 模块确定船舶位置,基于罗经(Compass)确定船舶航向。因此,无人船的核心是 GNC 系统,即为控制、导航和规格 。
1.2 传统船舶概述
船舶是指能航行或停泊于水域进行运输或作业工具,按不同的使用要求而具有不同的技术性能、装备和结构型式。船舶在国防、国民经济和海洋开发等方面都占有十分重要的地位。船舶由许多部分构成,按各部分的作用和用途可分为船体、船舶动力装置等部分。其中,船体作为船舶的基本组成,主要分为主体和上层建筑部分,主体通常情况是指甲板以下结构,由船壳、上甲板围成,内部呈现空心结构,该部分是船舶能够浮于水面的重要内容。通常情况下,船体一般用于布置动力装置装载货物、储存燃油和淡水,以及布置其他各种舱室。此外,为保障船体强度,提高船舶的抗沉性和布置各种舱室,一般会设置若干个强固的水密舱壁和内底,并在主体内形成一定数量的水密舱,按照需要增加中间甲板或平台,将主体水平分隔成若干层。船舶的动力装置组成有推进装置、船舶电站、其他辅助机械等,将主机以外的机械统称为辅机。
1.3 无人船与传统船舶的优势与不足
通过调查研究发现,由于无人船能够自主进行航行,在卫星导航技术的支持下,进行持续性的水上工作,从而有效降低水上作业的人力资源投入,同时处理高危水上作业时人员参与问题,大大增加水上作业效率与灵活性。无人船还可以快速响应监测任务的需求,扩大监测海域的范围,并通过搭载多种传感器的方式,增加监测的项目,实现多参数、高精度的海洋环境监测。但无人船在具体应用中,续航能力有效,需要定期返回既定位置进行充电或更换电池的操作,同时在复杂环境当中,无人船适应能力相对较差,并在此种环境下的数据分析和处理方面,需要采取人为操作的方式。而传统船舶则表现出较强的稳定性,能够有效应对较为复杂海上环境尤其能够在恶劣海上环境当中开展作业,并极强的搭载能力,可搭载更多设备和人员,执行复杂任务;而在数据的处理和分析方面,搭载的设备完全可以满足海洋监测的所有需求"。但传统船舶也存在不足之处,其中较高的人力成本投入、较长的作业周期以及较低的工作效率,都导致传统船舶成为一个高投入、长周期低效率的海洋监测作业,并在敏感海域作业时,人为操控的依赖性较高,存在较大的安全风险系数。
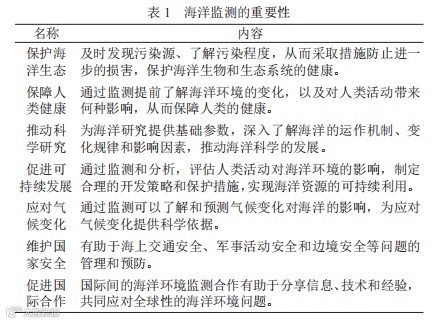
海洋监测是一项重要的工作,不仅能够有效地检测海洋环境的变化,还能够及时发现海洋的受污染程度,从而及时采取措施,防止海洋污染的发生和蔓延口。海洋监测的意义和作用十分重要,不仅能保护海洋环境,还能够保护海洋生物的生存环境,进而维护海洋生态系统的稳定性。因此,海洋监测的重要性,如表1所示。

3.1 任务规划与分配
协同作业模式下,无人船与传统船舶的海洋监测,需要先按照任务的需求与监测海域的特征,制定出合理的任务规划与协作配置方案,并将具体操作步骤进一步细化与确定。而在需求分析当中,通过细化海洋监测任务的目标、范围、时间等要求,将其划分到无人船与传统船舶身上,从而落实具体海洋监测任务。通过对监测海域进行评估,全面掌握目标海域的环境情况,如海况、水深、气象等因素,最终按照无人船与传统船舶的优势与不足,将监测任务划分为不同的子任务,并分配给相应的平台执行。此外,在海洋监测过程中航线的规划,需要在先进导航技术和地图数据的条件下,合理规划无人船和传统船舶的海洋监测航线,最大限度发挥两者的应用价值。
3.2 实时通信与信息共享
实时通信与信息共享是无人船与传统船舶的海洋监测协同作业的核心内容。为了保证无人船与传统船舶之间的信息沟通与交流,呈现出较高效率,就需要构建一个高效的通信系统,同时在该系统当中可以完成数据的实时传输与共享。利用卫星通信、无线电通信等多种通信方式,保证无人船与传统船舶之间的通信路径稳定可靠,对数据传输协议进行统一化的制定,明确数据传输的格式,保证传输的速率与安全达到一定标准与规范。通过创建信息共享平台的方式,使无人船与传统船舶分别在进行海洋监测工作,能够将监测的数据实时上传到平台当中,由平台进行统一的整理和处理,并构建起较为完整的海洋监测网络体系。
3.3 协同决策与应对
无人船与传统船舶的协同作业过程,需要按照海洋监测数据的实时反馈信息,以及海域环境的变化情况,对协同作业进行调整与应对,具体如下:1)通过构建联合指挥中心的方式,将其作为协同作用整体性调整和决策的主要责任机构;2)进行实时数据地分析,通过利用先进数据处理技术和智能算法的方式,对无人船与传统船舶的海洋监测数据进行实时的分析和处理,并筛选其中具有监测价值的数据信息,将其作为判定无人船与传统船舶的海洋监测协同作业效果的指标;3)还需要预先制定好科学且全面的应急响应机制,尤其是针对突发情况和异常事件,科学全面的应急响应机制,能够保证在出现特殊情况或异常问题时,在最短时间内对协同作用进行调整,保证两者安全性的同时,保证海洋监测效率。
无人船在海域监测系统当中体现出较高的应用价值,其中最直接的应用效果为降低海洋监测工作成本投入,以及扩大海域监测的范围,整体性提高海域监测系统工作性能,实现大范围海域的低成本、高效化以及智能化稳定监测。但无人船在具体应用当中,也存在一定的不足之处,如遥控模式下无人船不能远离遥控船体太远,以及只能作为船舶海洋监测的辅助工作,协同“母船”完成一些监测工作。
因此,为了有效处理上述问题,提出了无人船与传统船舶的海洋监测中的协同作业模式,旨在最大限度发挥无人船及传统船舶的海洋监测作用,达到扩大海洋监测范围、提高海洋监测效率等目的,其结构图如图1所示。

可知,本文提出的无人船与传统船舶的海洋监测中的协同作业模式,该模式以信息化系统的方式呈现,体现出较高智能性与自动化,能够有效提高海洋监测工作效率,减少监测成本的投入。其中,船舶作为该协作模式主要部分,其内部主要包含了第- GNSS 导航与定位系统及通讯链路,同时搭载无人船远程指挥控制系统,对无人船的一系列监测工作进行调控。而在无人船当中,作为协作模式的执行单元,其内部主要包含了第二GNSS 导航与定位系统,以及通讯链路,搭载船体姿态测量系统,同时作用到航行主控系统当中,使其对动力机转向控制机制下达相应的监测操作指令,指挥无人船
无人船与传统船舶在海洋监测中的协同作业模式研究,从具体应用来看,具有较高的研究价值。但从实际情况来看,如何保证无人船与传统船舶的协同效应是关键内容。要充分发挥两者在海洋监测中的优势,使其能够相互融合,并呈现出可以任何一方为主体的海洋监测工作模式,使得两者协同作业模式成为未来开展海洋监测的主要模式,这是本文的重点与难点。其中又包含各项数字化与信息化技术的应用,以及智能化算法的融入等。如此才能进一步为海洋生态环境的管理提供更加全面、科学的数据。

声明:本公众号相关内容均来自主流媒体及公众号,非商业用途,并不意味着赞同其观点或证实其内容的真实性。版权归原作者所有,如有发现侵犯您的权益,请后台联系编辑,我们会尽快删除相关侵权内容。