距离8月9日宁波舟山北仑三期码头一起集装箱船上货柜燃爆事故发生后不到一周,又一艘在港口停泊作业的集装箱船再次发生货柜起火!
据壹航运援引深圳海上搜救中心最新消息称:8月15日早晨4点30分左右,该中心接到报警:一艘停靠在蛇口集装箱码头的大型外籍货轮,发生船上集装箱起火!
深圳海上搜救中心随即迅速响应,启动应急预案,协调应急、消防、海事、交通、港口等各方力量开展应急处置工作,海巡船、污染应急处置船艇、救助拖轮等到达现场海域开展外围警戒及交通疏导。
▲事故现场
消防车、消防船同步开展灭火操作,并启动船上灭火系统对周边集装箱进行喷水降温,成功避免了火灾蔓延和爆炸等次生事故发生,在较短时间内消除安全隐患,保障了人员和船舶安全,未造成人员伤亡和海域污染。
目前,事故原因仍在进一步调查中。
根据事故现场图片可见,涉事起火集装箱为一个OOCL招牌柜,目前尚不知道涉事集装箱柜船名航次以及挂港顺序,欢迎了解和配载此船的网友在留言区分享最新的动态,也提醒货主货代企业密切关注事故发生后相关船公司及货代的通知。
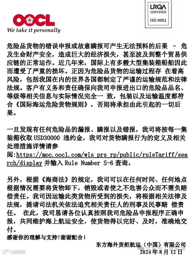
事发前,东方海外刚刚强调严打危险品瞒报
值得注意的是,就在这起集装箱起火事故发生的三天前,也就是8月12日,OOCL东方海外就曾发布有关海事局的警示通报及危险品货物申报的提醒和相关规定。
东方海外在公告中特别强调:一旦发现有任何危险品的漏报、瞒报以及错报,将按每一集装箱收取 USD30000违约金
▲东方海外公告
- END -
汕头市协运船务有限公司
http://www.stxycw.com
Tina@stxycw.com
QQ:2853301390
Tel:13530188841
来源|壹航运
如需转载,请注明以上内容



