
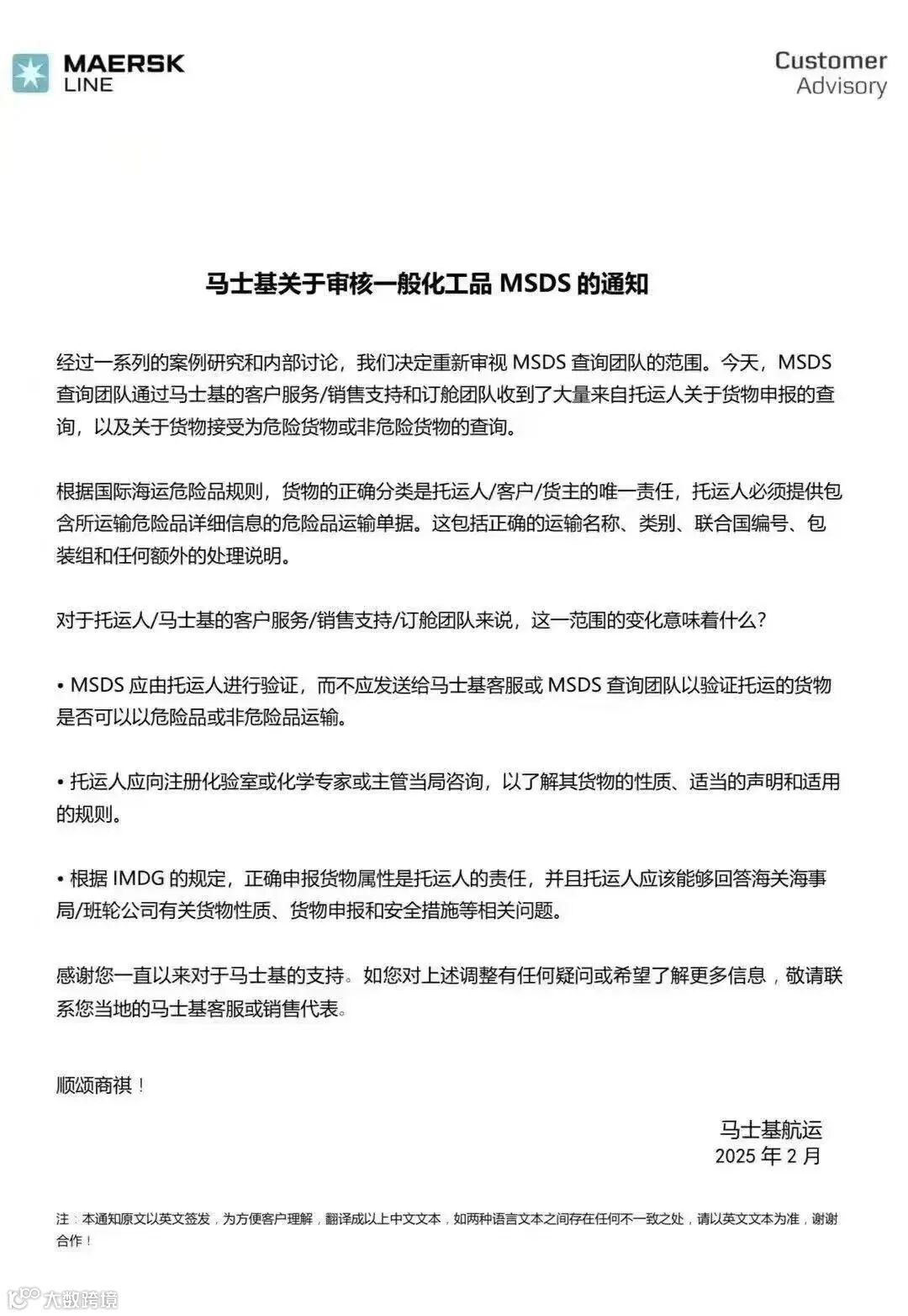
据了解,MSK近期发布了有关审核一般化工品MSDS的通知,
通知进一步明确责任边界,强调托运人/货主需自行承担货物分类与申报义务,而非依赖马士基团队的验证。
此前,其客服/销售团队收到大量来自托运人的两类咨询:
1、货物申报问题(如是否为危险品);
2、MSDS(材料安全数据表)的验证/审核需求。
后续,马士基的客服/销售/订舱团队,将不再处理MSDS验证或货物分类咨询。

图源:网络
- END -
汕头市协运船务有限公司
http://www.stxycw.com
Tina@stxycw.com
QQ:2853301390
Tel:13530188841
来源|今日海运
如需转载,请注明以上内容

