向自然学习是永恒的主题。生命中的离子通道具有离子选择性、门控性以及整流性,可以实现特定离子的选择性跨膜运输。钾离子通道(KcsA)是一种常见的生命体离子通道,可实现K+/Na+的高效选择性传输,其选择比达到104。生物钾离子通道具有埃米级的尺寸以及丰富的表面结合位点,每秒可以转运108个钾离子。
最近,纳米结构材料和纳米制备技术的兴起促进了具有高效、精密的离子选择性传输的仿生纳米通道膜的快速发展。这些材料与技术实现纳米限域环境下的埃米级离子通道的构筑,在尺寸上实现离子的初步分离。通过引入相应的基团,通道表面实现功能化,利用离子与功能基团作用力的差异,实现离子的进一步筛分。由于锂、钠、钾等离子具有相同的价态以及相似的离子半径,有效的单价离子筛分目前仍然是巨大的挑战。
近日,中国科学院理化技术研究所闻利平研究员与吉林大学化学院贲腾教授(现为浙江师范大学教授)在Nature Communications 上发表研究性论文,受生物KcsA通道的启发,将一种螺旋多孔有机盐分子笼原位生长在锥形纳米孔中,实现钾离子的快速选择性传输以及单价离子的筛分作用。在亚纳米尺度上,锥形结构的双螺旋通道表现出典型的离子整流行为,钾离子的传输速度达到94.4 mmol m-2 h-1,其中,K+/Li+和K+/Na+的选择性比分别为363和31。实验和模拟表明,这种选择性传输可能是阳离子-π和静电相互作用的协同效应使得Li+和Na+的传输能垒更高导致的。该工作为设计与制备具有高性能K+离子筛分的仿生器件提供了一种有效的方法。
生物钾离子通道依赖于非对称的离子通道以及在亚纳米限于空间表面基团对钾离子的高度选择性传输。构建具有类似KcsA的仿生离子通道有望实现K+离子的高效分离。利用径迹蚀刻后的聚酰亚胺膜制备一个锥形的纳米通道,通过原位合成策略,将CPOS材料组装到上述单锥纳米通道中,从而获得仿生钾离子通道膜材料。

图1.(a)生物离子通道及CPOS材料的孔结构。(b)仿生离子通道的构筑。
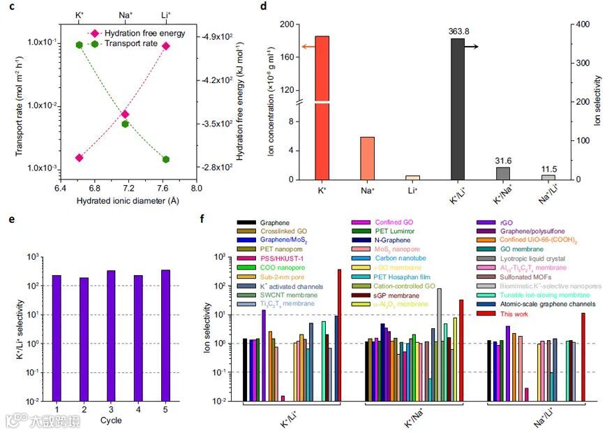
实验结果表明,仿生离子通道可以实现钾离子的快速传输,其中K+/Li+的选择性达到363,并且具有优异的循环性能。与其他文献报道的数值相比,其分离性能达到先进水平。

图2. 仿生钾离子通道的离子选择性测试。
这种钾离子通道有望在水处理、能量转换以及离子电池等方面展现进一步应用。
中科院理化所、中国科学院大学未来技术学院辛伟闻博士和浙江师范大学讲师付静茹为文章的共同第一作者。中科院理化所闻利平研究员与浙江师范大学贲腾教授为共同通讯。该研究获得国家重点研发计划、国家自然科学基金、浙江省自然科学基金等项目共同资助。
原文(扫描或长按二维码,识别后直达原文页面):

Biomimetic KcsA channels with ultra-selective K+ transport for monovalent ion sieving
Weiwen Xin, Jingru. Fu, Yongchao Qian, Lin Fu, Xiang-Yu Kong, Teng Ben, Lei Jiang, Liping Wen
Nat. Commun., 2022, 13, 1701-1711. DOI: 10.1038/s41467-022-29382-6
通讯作者简介
闻利平,博士,博士生导师,中国科学院理化技术研究所研究员,中国科学院大学岗位教授,仿生界面材料科学中心副主任。国家自然科学基金委杰出青年基金项目获得者、科技部纳米科技重点研发计划项目首席科学家、中组部万人计划领军人才、科技部中青年科技创新领军人才等。课题组研究方向包括:仿生微纳孔膜材料、功能表界面材料、胶体与界面化学、能源材料与器件等。在国际顶级期刊:Nat. Rev. Mater., Chem. Soc. Rev., Acc. Chem. Res., Nat. Sustain., Nat. Commun., Matter, Sci. Adv., PNAS, Energy Environ. Sci., Mater. Today, J. Am. Chem. Soc., Adv. Mater., Angew. Chem.等发表SCI论文近150篇,研究成果受到广泛关注。
http://www.ipc.cas.cn/sourcedb_ipc_cas/cn/lhsrck/jcqn/201508/t20150810_5262509.html
https://www.x-mol.com/groups/wenlp

贲腾,博士,博士生导师,英国皇家化学会会士,2010年晋升为吉林大学化学学院教授,2020年被吉林大学聘为唐敖庆卓越教授,2021年调入浙江师范大学,聘为杰出教授并组建有层次有梯度团队。作为项目负责人先后承担了国家973计划课题项目、国家重点研发计划、国家自然科学基金重大研究计划培育项目、国家自然科学基金面上基金、吉林省重大研究计划等科研项目,还参与了国家自然科学基金委重大研究计划重点项目和重大项目课题项目。主要从事多孔有机材料的设计、合成与功能研究。已在Chem. Rev., J. Am. Chem. Soc., Angew. Chem. Int. Ed., Adv. Mater., Energy Environ. Sci., Chem. Sci.等国际知名期刊发表论文70余篇。
http://hfs.zjnu.edu.cn/2021/0915/c7297a368069/page.htm
https://www.x-mol.com/university/faculty/10858

点击“阅读原文”,查看 化学 • 材料 领域所有收录期刊




