
可预测可控制的化学反应调控一直以来都是化学领域的一个研究热点。在系综反应层面,化学反应调控已经得到了长远的发展,相关的底物/催化剂结构修饰、化学反应条件改变、外界条件(如光照)刺激等策略已经相对成熟。然而,在微观层面上化学反应的精准调控仍有待进一步探索。目前,在单分子尺度下的化学调控极具挑战性,它的实现可以提供化学反应机理的丰富细节,并有望发现微观层面更多的新奇现象与创新应用。由于催化反应应用广泛,它的精准调控从系综层面到单分子层面的跨越将具有重要意义。
近日,北京大学化学与分子工程学院郭雪峰教授课题组、北京大学材料科学与工程学院莫凡洋教授课题组和加利福尼亚大学洛杉矶分校Kendall N. Houk教授课题组合作发展了一种通过施加栅极电压实现的单分子催化反应精准调控方法,不仅实现了对Mizoroki-Heck偶联的反应路径可视化监测与本征机理研究,还从不同维度实现了对Mizoroki-Heck偶联反应的调控:(1) Pd(0)配合物分子轨道能级的调控;(2) 反应开关的调控;(3) 转化频率(TOF)的调控;(4) 栅极电压对基元步骤反应速率的调控等(图1)。

图1. 栅极电压调控的单分子钯催化Mizoroki-Heck偶联反应示意图
郭雪峰课题组长期致力于碳基单分子平台技术的发展与化学反应动力学以及器件物性的研究。近期,他们和合作者基于单分子平台的动力学研究已经实现了催化反应的反应路径的分辨 (Nat. Nanotechnol. 2021, 16, 1214),有机小分子催化的电学谱研究 (Matter 2021, 4, 2874),溶剂的微观结构研究 (JACS Au 2021, 1, 2271),反应同位素效应研究 (J. Am. Chem. Soc. 2022, 144, 3146),聚集诱导发光研究 (Matter 2022, 5, 1224.),光致异构研究 (Adv. Sci. 2022, 9, 2200022) 等等。栅极电压精准调控催化反应的发展进一步拓展了碳基单分子平台技术的应用范围,并为发展新化学、新器件提供了潜在的应用策略。
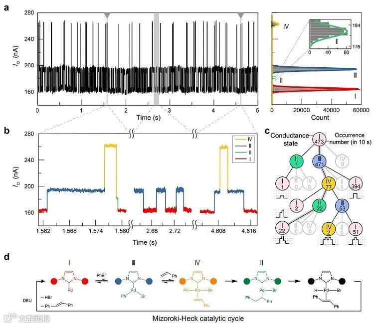
郭雪峰课题组、莫凡洋课题组与合作者首先将氮杂卡宾-钯配合物通过共价键连接到了具有纳米间隙的石墨烯点电极间,然后通过设计实验确定了连接配合物的催化活性以及单分子器件的成功构筑。莫凡洋课题组利用人工智能为高效准确地分析单分子平台测得的高精度数据,编写代码实现了对电流态种类的确定以及电流态转换的统计(图2a‒c)。再结合电流态的归属实验,他们实现了对Mizoroki-Heck偶联的原位实时监测以及反应路径的可视化(图2d)。

在反应路径可视化的基础上,他们进一步在单分子器件上引入栅极,通过电学测试确定了栅极电压可以有效调节电极间连接分子的最高占据分子轨道(HOMO)-最低未占分子轨道(LUMO)能级(图3a)。当施加的栅极电压较大时,分子桥催化的Mizoroki-Heck偶联被完全抑制,而且随栅极电压方向不同,Mizoroki-Heck偶联反应停留的中间体也会不同;交替施加0 V / 2 V或0 V / ‒2 V的栅压,即可实现Mizoroki-Heck偶联反应的开关(图3b‒c)。当栅极电压相对温和时(介于2 V和‒2 V之间),Mizoroki-Heck偶联反应可以进行,而且反应的转化频率(TOF)可以被不同的栅极电压调控。栅极电压引入的电场对催化循环内的氧化加成、烯烃配位、烯烃插入、β-H消除和还原消除基元反应的动力学过程具有不同趋势和程度的调节,这些基元反应的调节共同造成了催化反应TOF的调控。

图3. 栅极电压调控的Mizoroki-Heck偶联反应
单分子催化反应的栅极电压精准调控方法无需改变连接催化剂分子的结构,不仅可以实现反应开关和转化频率的调节,还可以实现往往被忽视的基元反应的调控,实现了对Mizoroki-Heck偶联反应更为全面的多维度调控,为研究催化反应机理和设计新的催化反应提供了一种可供选择的新策略。此外,反应的实时可控开关、电流态大小的栅压调控等结果的实现也表明该工作在新型分子器件设计中具有潜在应用。
该工作近日在线发表在Nature Communications 杂志上。该工作的共同通讯作者为北京大学郭雪峰教授、北京大学莫凡洋教授和加利福尼亚大学洛杉矶分校Kendall N. Houk教授,共同第一作者分别是莫凡洋/郭雪峰课题组的张雷、郭雪峰课题组的杨晨和Kendall N. Houk课题组的卢晨曦。研究得到了国家自然科学基金委、科技部和北京分子科学国家研究中心的联合资助。
Precise electrical gating of the single-molecule Mizoroki-Heck reaction
Lei Zhang, Chen Yang, Chenxi Lu, Xingxing Li, Yilin Guo, Jianning Zhang, Jinglong Lin, Zhizhou Li, Chuancheng Jia, Jinlong Yang, K. N. Houk, Fanyang Mo & Xuefeng Guo
Nat. Commun., 2022, 13, 4552, DOI: 10.1038/s41467-022-32351-8
https://www.x-mol.com/university/faculty/8666
https://www.x-mol.com/university/faculty/8485
https://www.x-mol.com/university/faculty/843


点击“阅读原文”,查看 化学 • 材料 领域所有收录期刊
