英文原题:Nanoarchitectonics of Cartilage-Targeting Hydrogel Microspheres with Reactive Oxygen Species Responsiveness for the Repair of Osteoarthritis
通讯作者:陈刚,罗欢欢,嘉兴市第二医院
作者: Han Yu (俞涵), Chenglong Huang (黄成龙), Xiangjia Kong (孔祥嘉), Jun Ma (马骏), Peng Ren (任朋), Jiayi Chen (陈嘉毅), Xinyu Zhang (张鑫宇)
背景介绍
骨关节炎(OA)是一种常见的骨关节疾病,关节腔内注射给药是治疗早期OA的常用方法。临床上,关节腔注射给药难以实现真正的靶向治疗,且药物从关节腔清除速度较快,很难实现长远的治疗效果。近年来,随着生物医用材料的飞速发展,药物递送系统在OA的治疗上具有良好的发展前景。然而,如何实现药物在关节腔内的靶向治疗、增强药物在关节腔内的滞留仍是一个巨大的挑战。
图1. 仿生药物递释系统的构建及其治疗OA的示意图
文章亮点
近日,嘉兴市第二医院陈刚主任医师团队在ACS Applied Materials & Interfaces上发表了ROS响应性软骨靶向水凝胶微球用于骨关节炎治疗的相关研究。受蜜蜂循着花香采蜜的启发,陈刚教授团队通过微流控技术制备了封装有软骨靶向肽及ROS 响应性纳米粒子的可注射水凝胶微球。由于该水凝胶微球具有软骨靶向性及ROS响应性,其能像蜜蜂一样“循着”软骨的方向移动并通过释放的ROS响应性纳米粒子 “采集”细胞内ROS,同时响应性释放药物以修复软骨。
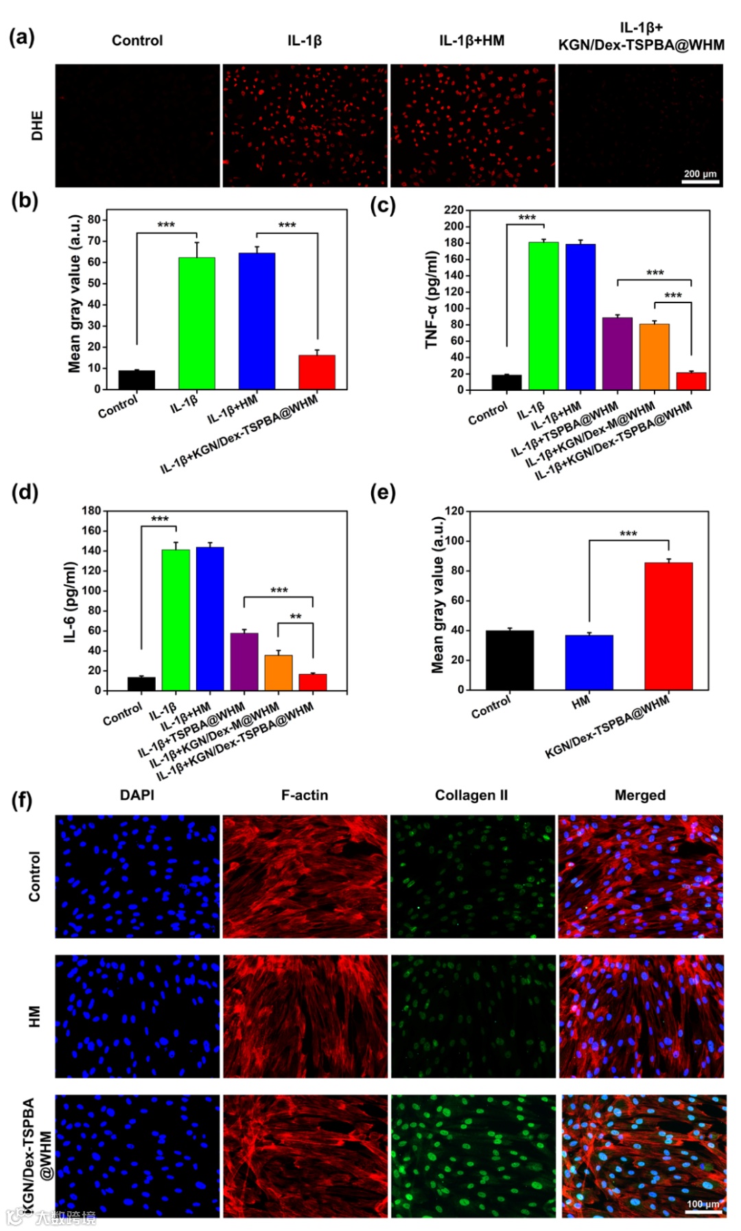
图2. 仿生水凝胶微球的胞内ROS清除作用、炎症抑制效果及促软骨分化能力评估
该研究利用IL-1β干预软骨细胞以期构建软骨炎症反应模型,并通过二氢乙锭染色与酶联免疫吸附实验分别检测ROS与炎症因子的表达,研究发现该仿生水凝胶微球可有效地清除细胞内ROS(图2a,b),降低促炎细胞因子(TNF-α和IL-6)的水平(图2c,d)。此外,该仿生水凝胶微球可持续性释放kartogenin(KGN),促进干细胞向软骨分化以修复软骨(图2e,f)。以上体外实验均表明该仿生水凝胶微球对OA具有良好的疗效。
图3. 仿生水凝胶微球软骨靶向能力的验证及其对大鼠OA模型疗效的影像学评估
体内研究表明,相对于未负载软骨靶向肽的水凝胶微球,该仿生水凝胶微球表现出更长的关节腔滞留行为(图3a,b)。此外,该仿生水凝胶可靶向软骨,其释放的ROS响应性胶束可与胞内ROS反应以清除ROS,同时响应性释放地塞米松(Dex)及KGN,进一步发挥抗炎作用并维持软骨基质的结构与功能,最终有效缓解OA的进展(图3c,d)。
总结/展望
研究团队利用微流控技术将软骨靶向肽及ROS 响应性纳米粒子锚定于水凝胶基质,设计并合成了具有ROS响应性的仿生软骨靶向水凝胶微球。该仿生水凝胶微球不仅可能为 OA 治疗提供一种新的策略,还可能为炎症性肠病的治疗注入新的活力。
相关论文发表在ACS Applied Materials & Interfaces上,浙江中医药大学硕士研究生俞涵和嘉兴市第二医院黄成龙博士为文章的第一作者, 嘉兴市第二医院陈刚主任医师和罗欢欢药师为通讯作者。
通讯作者信息
陈刚 主任医师
陈刚:主任医师/硕导,嘉兴市第二医院。主要从事骨科相关疾病的基础和临床研究。主持浙江省自然科学基金项目重点项目、嘉兴市科技局项目等5项。任中国医师协会运动医学分会委员、浙江省医学会运动医学分会副主委、浙江省医师协会骨科分会常委等学术职务。
罗欢欢 药师
罗欢欢:药师,嘉兴市第二医院。主要基于生物医用材料用于骨科相关疾病的研究。目前在ACS Nano、 Advanced Functional Materials、Biomaterials、ACS Applied Materials & Interfaces等期刊发表第一/共一/通讯作者的SCI论文共7篇,主持国自然青年项目、省自然以及市厅级项目共4项。
扫描二维码阅读英文原文
ACS Applied Materials & Interfaces. 2022, 14, 36, 40711–40723
Publication Date: September 05, 2022
https://doi.org/10.1021/acsami.2c12703
Copyright © 2022 American Chemical Society
ACS Applied Materials & Interfaces serves the interdisciplinary community of chemists, engineers, physicists and biologists focusing on how newly-discovered materials and interfacial processes can be developed and used for specific applications. The editors are proud of the rapid growth of the journal since its inception in 2009, both in terms of the number of published articles and the impact of the research reported in those articles. ACS AMI is also truly international, with the majority of published articles now coming from outside the United States, capturing the rapid growth in applied research around the globe.

