英文原题:Humanoid Ionotronic Skin for Smart Object Recognition and Sorting
作者:Chenchen Dai(代晨晨),Chao Ye(叶超),Jing Ren(任婧),Shuo Yang(杨硕),Haipeng Yu(于海鹏),Shouxin Liu(刘守新),Zhengzhong Shao(邵正中),Jian Li(李坚)
基于离子导体材料的电子皮肤(ionotronic skins, ISs)由于在电学及灵活性等方面与生物组织的相似性,使其表现出良好的应用前景。然而ISs在实际使用中不仅需要保持结构的稳定性,还需要承受和适应一定的机械载荷和变形。因此,需考虑在复杂的机械环境下取得材料机械强度和韧性之间的平衡,以保证ISs在长期使用下的可靠性和稳定性。此外,现有的ISs触觉物体识别大多基于力-应变传感,但是基于力学的传感对电子皮肤触及的复杂物体的识别是不够的,如硬度类似的硬橡胶和木头材质的小球的识别仍无法通过接触压力来区分。此外,基于摩擦电的电子皮肤触觉系统大多只能识别两个物体的接触-分离状态,无法区分与它们相互作用的材料类型。基于现有ISs的缺陷,这项工作提出了一个系统的仿生策略,实现了ISs在机械性能的优化和功能上的智能化。
图1. CIIS设计和制备
近日,上海科技大学凌盛杰课题组和东北林业大学陈文帅课题组合作设计了以细胞骨架启发的IS (cytoskeleton-inspired IS, CIIS)。如图1所示,第一个网络是由细菌纳米纤维素组成的框架,它具有与微管和肌动蛋白微丝相似的结构特征和相当的持续长度和分形维数(图1D和E),作为维持IS结构完整性的支撑框架,使IS具有机械顺从性。第二个网络是丝素分子链(图1B),丝素蛋白的稀疏结晶相交联和拉伸特性使IS有效地将局部诱导的机械应力分散到IS内部的更大区域,从而可有效实现材料中的应力分散。
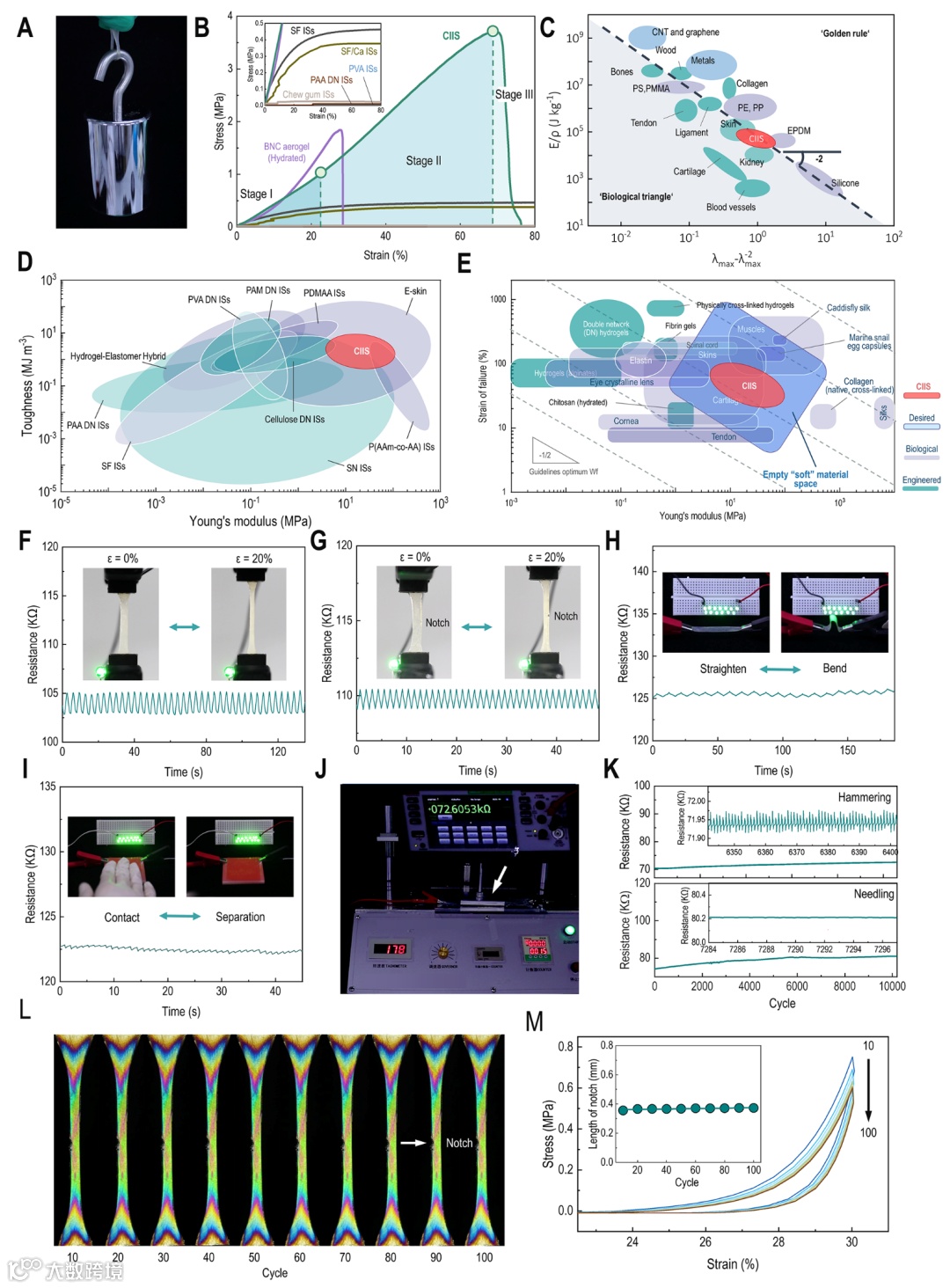
双网络结构使CIIS在机械性能上具有传统IS无法比拟的优势。如图2所示,CIIS的应力-应变曲线表现出典型的类皮肤韧性材料的三阶段行为。CIIS具有典型的纤维增强复合材料韧性断裂特征。即使出现宏观缺陷,试样仍能逐渐承受外部载荷。这种韧性断裂机制可以归因于纤维网络的逐渐断裂、微丝的有限滑移和拉出以及基体的粘性阻力的协同作用。CIIS在刚度(51±15 MPa)、强度(6±1 MPa)、韧性(1.6±0.7 MJ m−3)和拉伸性(40 ~ 80%)之间保持着良好的平衡。其位于“生物三角”区域,进一步证实了其模仿皮肤的力学行为。此外,CIIS能够承受一系列严酷的、动态的、长期的机械刺激,而电响应非常稳定,且没有发生物理损伤。
图2.CIIS的力学和电学性能
基于电子皮肤在识别方面的需求,可将其组装成类皮肤摩擦发电机(SL-TENG),其中可使用CIIS和丙烯酸弹性体分别作为电极和介电材料,将其组装成智能传感识别系统。如图3所示,当SL-TENG接触不同材料时,不同物体产生的输出电压信号的峰值轮廓具有可重现性差异,在某些情况下,这些差异相对较弱,很难被人类区分出来。然而,通过数值优化方法,使用机器学习(ML)模型可以拟合决策结果,并在训练过程中主动发现隐藏在信号中的特征。基于循环神经网络构建ML模型,对软橡胶、乒乓球、聚四氟乙烯、硬橡胶和木材等不同介质物体产生的输出电压信号进行训练和聚类。为了避免同一材料信号强度的差异导致过拟合,在模型开始时采用批归一化和密集层对信号进行归一化,然后对信号进行预处理,提取初步特征。为了提高时间信号分类的可靠性,该模型以长短期记忆网络为核心。最后,模型通过softmax函数归一化后,输出物体属于每个材料类别的概率。在没有过拟合的情况下,信号分类精度收敛于100%,高识别成功率使构建的人形机械手能够系统地模拟人手对这种介电物体的识别和分类。通过物联网技术将SL-TENG集成在机械手的手指上,手指敲击电介质物体五次后,SL-TENG能够准确识别出球的材料类型,并将其送入带有相应标签的篮子中。在600次分类测试中,机械手的成功率高达97.2%,证明了SL-TENG在识别和分类任务中的有效性和准确性。此外,即使部分受损,这些机械手仍可以正常工作。在480次分选试验中,分选成功率仍高达98.1%。
图3. SL-TENG在智能识别和分类任务中的应用
本研究开发了一种多尺度仿生策略来构建类皮肤ISs。首先,设计了细胞骨架启发的双网络结构支撑ISs,这种仿生结构从根本上增强了IS的强度和韧性,并保持了其柔软性和可拉伸性,使该设备能够耐受各种复杂和苛刻的机械刺激。随后,CIIS被组装成一个类皮肤的摩擦纳米发电机,以类似于人类手指触摸的方式感知和识别物体。利用摩擦电信号训练循环神经网络来实现触觉感知。在600次测试中,SL-TENG识别5种类型的球形物体的分类准确率达到97.2%。为了满足无人条件下的实际使用需求,将其通过IoT技术与机械手集成,生成的机械手能够准确识别各种球形物体的材质,并实现其分拣归类。这些发现显示了开发基于i-skin的类人机器人在智能分拣、自动操作和组装应用方面的巨大潜力。
相关论文发表在期刊ACS Materials Letters上,东北林业大学和上海科技大学联合培养博士研究生代晨晨和盐城工学院叶超副教授为文章第一作者,凌盛杰教授、陈文帅教授和曹雷涛研究员为通讯作者。
通讯作者信息:
凌盛杰 上海科技大学
凌盛杰,助理教授、博士生导师。2017 年 9 月入职上海科技大学以来,主持国家自然科学基金大科学装联合基金培育项目、中国科学院合肥大科学中心“高端用户培育基金”及上海市浦江人才计划等基金项目,并参与国家自然科学基金重点项目一项。获评上海市青年东方学者及上海市青年拔尖人才。研究组以生物大分子、天然结构材料和材料生物学为核心,致力于采用生物材料组学研究方法解析天然材料的设计策略,并开发相应的仿生功能材料。主要研究方向包含:(1)同步辐射红外及X射线技术对重组蛋白和天然材料的表征;(2)分子动力学模拟对天然材料设计策略的解析;(3)生物仿生材料,生物纳米材料和生物功能材料的开发与应用。在 Nat. Rev. Mater., Sci. Adv., Nat. Commun., Adv. Mater., Nano Lett., ACS Nano, Matter, Prog. Poly. Sci., Adv. Funct. Mater., Chem. Soc. Rev.等学术期刊发表论文100 余篇,主编出版专著一部。
陈文帅 东北林业大学
陈文帅,东北林业大学教授、博士生导师。黑龙江省青联常委、黑龙江省十大杰出“新青年奖”获得者。入选国家级青年人才计划、国家自然科学基金优秀青年科学基金项目获得者、黑龙江省青年五四奖章。入选中国科协青年人才托举工程项目、国家林业和草原局林草科技创新青年拔尖人才、龙江学者青年学者。主要从事木材物理学研究,在林木纤丝解聚、重组与高效利用方面做出一系列创新性研究工作。在Advanced Materials、Chemical Society Reviews、Matter、Applied Catalysis B: Environmental、Nano Energy、Research、Small等期刊发表研究论文80余篇。在科学出版社出版学术著作两部。获中国林业青年科技奖、黑龙江省青年科技奖、黑龙江省高校教师教学创新大赛二等奖、霍英东教育基金会高等院校青年教师基金等奖励。全国高校黄大年式教师团队、全国工人先锋号团队、黑龙江省头雁团队骨干成员。现担任中国青年科技工作者协会会员、中国化学会纤维素专业委员会委员、中国林学会木材科学分会委员、东北林业大学学术委员会委员。
曹雷涛 浙江大学衢州研究院
曹雷涛,浙江大学衢州研究院特聘副研究员。2022年7月全职加入浙江大学衢州研究院,致力天然材料的结构解析及仿生制备、纤维材料的结构设计及功能化应用,在Advanced Materials、Advanced Functional Materials、Nano Letters、Nature Communications、ACS Nano、Small等学术期刊已发表学术论文30篇;参与书籍章节4章;申请国家发明专利8项,已授权3项;主持博士后科学基金面上项目1项,参与国家自科基金委、上海市科委基础研究重点项目等其他项目多项。
扫描二维码阅读原文
ACS Materials Lett.2023, 5, XXX, 189–201
Publication Date: December 13, 2022
https://doi.org/10.1021/acsmaterialslett.2c00783
Copyright © 2022 American Chemical Society


