大数跨境
0
0

【纳米】李瑞宾团队JACS:纳米材料类酶催化生成NAD+调控机体代谢

【纳米】李瑞宾团队JACS:纳米材料类酶催化生成NAD+调控机体代谢 X-MOL资讯
2023-02-14
2
导读:李瑞宾教授研究团队发现金属氮掺杂的石墨烯材料(MNGR)具有类NADH氧化酶(NOX)活性,可高效催化生成NAD+调控机体代谢。


苏州大学李瑞宾教授团队长期致力于纳米材料的生物学效应研究与安全性评价。发展了空间限制荧光点亮、硅氧烷表面衍生放射标记的纳米颗粒生物分布检测方法(Biomaterials 2022, 121561; Anal Chem 2022, 12060; Nat Commun 2022, 4495),蛋白-代谢多组学纳米生物效应分析方法(Nat Commun 2018, 4416);发现了纳米颗粒表面原子空穴通过类酶催化诱发的生物学效应(Nat Commun 2020, 3484; Angew Chem Int Ed 2020, 3618; J Am Chem Soc 2020, 19602);发展了一系列提高纳米颗粒生物安全性的方法(Angew Chem Int Ed 2020, 22431; Small 2020, 1907663)。近日,李瑞宾教授研究团队发现金属氮掺杂的石墨烯材料(MNGR)具有类NADH氧化酶(NOX)活性,可高效催化生成NAD+调控机体代谢。团队证明铁氮掺杂石墨烯(FeNGR)相比其他MNGR材料具有更优异的生物安全性,能够通过溶酶体内化的方式进入细胞质,催化NADH转化成NAD+,显著提升多种细胞内的NAD+水平,加速细胞代谢。此外,通过硅氧烷衍生放射标记体内示踪,发现FeNGR可以迅速在代谢异常的肥胖症小鼠肝脏富集,提高肝脏内NAD+、降低血脂、加速葡萄糖代谢、缓解胰岛素抵抗症状。

烟酰胺腺嘌呤二核苷酸(NAD)是一个广泛表达在所有活细胞中的重要辅酶,其氧化态(NAD+)和还原态(NADH)在代谢过程的电子传递链(ETC)中起关键作用。其中NAD+作为电子受体参与到细胞的代谢氧化还原反应中,这些反应对于细胞维持其基本生物功能至关重要。NAD+水平的下降与衰老、代谢疾病、神经退行性疾病以及癌症等疾病密切相关。目前,临床前的研究中主要通过补充NAD+前体物质提高体内NAD+含量,但该方法补充效率低并且会导致NADH累积而引发副作用。人体内NAD+水平随着年龄增加而急剧减低,但是某些细菌(如短乳杆菌)中天然表达NOX,可以直接将NADH转化为NAD+而实现代谢调控。遗憾的是,哺乳动物体内缺乏NOX酶,微生物来源的NOX酶也很难被哺乳动物细胞摄取。如何高效补充哺乳动物体内的NAD+是一个有趣的生物学问题。

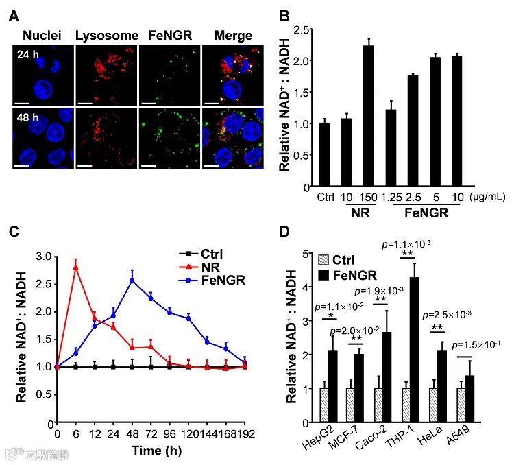
图1. FeNGR在细胞中催化活性的验证。(A)细胞中FeNGR分布的共聚焦图像;(B)不同剂量NR和FeNGR对NAD+补充效果的比较;(C)不同孵育时间下,NR和FeNGR对NAD+补充效果的比较。(D)不同细胞系中FeNGR的催化活性考察。

针对这一挑战,李瑞宾教授团队发现,相比较于NAD+前体物质烟酰胺核糖(NR),FeNGR可以催化细胞质内NADH的氧化,能够更高效、更长久的提升多种细胞内的NAD+含量(图1)。通过催化提升细胞内的NAD+含量,FeNGR能够显著提升线粒体损伤 (Antimycin A处理)细胞中葡萄糖的吸收(88.0%)和ATP的生成(49.1%),并且减少糖代谢中间产物二羟基丙酮磷酸的积累(27.0%),提高细胞的代谢速率(图2)。通过放射性同位素示踪和免疫荧光检测,发现FeNGR能够靶向代谢异常小鼠肝脏的肝细胞和Kupffer细胞,从而将肝脏中的NAD+含量提升4.1倍。此外,FeNGR处理小鼠的胰岛素抵抗、葡萄糖耐受症状均得到缓解,血脂含量下降41.4%。代谢组学的结果也证实75%代谢异常小鼠恢复至正常代谢水平(图3)。综上所述,该研究首次报道了具有类细菌NOX活性的纳米材料,并且证实了FeNGR能够催化提升哺乳动物中NAD+水平。

图2. FeNGR在ETC损伤细胞中的作用。(A)细胞内NAD+/NADH比值检测;(B)细胞摄取葡萄糖能力的对比;(C)细胞中二羟基丙酮磷酸含量变化;(D)细胞内ATP生成含量变化。

图3. FeNGR在代谢异常小鼠体内的作用。(A)SPECT-CT检测小鼠体内125I-FeNGR的分布;(B)肝脏切片中FITC-FeNGR分布的共聚焦图像;(C)FeNGR对小鼠肝脏中NAD+/NADH比率的影响;(D)FeNGR对小鼠血液中甘油三酯水平的影响;(E)小鼠血清代谢产物的主成分分析。

相关成果发表于Journal of the American Chemical Society 杂志,苏州大学刘曦博士为该论文的第一作者,苏州大学为第一通讯单位,苏州大学李瑞宾教授、法国蒙彼利埃大学Frédéric Jaouen教授为共同通讯作者。

原文(扫描或长按二维码,识别后直达原文页面):
Doped graphene to mimic the bacterial NADH oxidase for one-step NAD+ supplementation in mammals
Xi Liu, Jingkun Li, Andrea Zitolo, Meng Gao, Jun Jiang, Xiangtian Geng, Qianqian Xie, Di Wu, Huizhen Zheng, Xiaoming Cai, Jianmei Lu, Frédéric Jaouen*, Ruibin Li*
J. Am. Chem. Soc., 2023, DOI: 10.1021/jacs.2c12336

通讯作者简介

李瑞宾:已发表学术论文70多篇,论文他引4500多次,H指数40。近五年,已发表通讯作者论文21篇,包括J. Am. Chem. Soc., Nat. Commun., Angew. Chem. Int. Ed., Environ. Health Perspect., Nano Today, ACS Nano, Small, Particle & Fiber Toxicology等。2016年获得“国家高层次人才计划”青年项目,2020年入选Elsevier “中国高被引学者”,获得江苏省“双创团队”、 “杰出青年科学基金”资助。

https://www.x-mol.com/university/faculty/77397



点击“阅读原文”,查看 化学 • 材料 领域所有收录期刊

【声明】内容源于网络
0
0
X-MOL资讯
“X-MOL资讯”隶属于X-MOL学术平台(官网x-mol.com),关注化学、材料、生命科学、医学等领域的学术进展与科研前沿,提供专业与深度的内容。公众号菜单还提供“期刊浏览”等强大功能,覆盖各领域上万种期刊的新近论文,支持个性化浏览。
内容 19833
粉丝 0
X-MOL资讯 “X-MOL资讯”隶属于X-MOL学术平台(官网x-mol.com),关注化学、材料、生命科学、医学等领域的学术进展与科研前沿,提供专业与深度的内容。公众号菜单还提供“期刊浏览”等强大功能,覆盖各领域上万种期刊的新近论文,支持个性化浏览。
总阅读11.7k
粉丝0
内容19.8k