
无论是“618”还是“双十一”,无论是商场还是地摊,买东西最郁闷的可能就是买到假货。电子产品、服饰鞋帽、日常用品甚至药物,都可能有假冒产品混迹其中,让人难以分辨。假冒产品的危害很大,如果买到假冒药品或食品,除了经济损失还会影响消费者的身体健康。据世界卫生组织估计,假冒药品的年销售额可达730亿欧元,其中近半都是通过未获授权的网上渠道完成。为了解决假冒产品的问题,生产商与监管机构一般要求产品包装上贴有防伪标识。目前主流的防伪材料,如荧光全息防伪材料(半导体量子点、有机染料等),通常含有有毒成分。相比之下,碳点(CD)因其稳定性高、毒性低、前体广泛且易得、制备方法绿色环保等优势而备受关注。不过,大多数报道的碳点仅在溶液中发出荧光,在固体状态下荧光容易猝灭,实际应用受限。
还有一点比较尴尬。这些荧光防伪材料所用的化合物一旦公开,其中大多数无论多么昂贵和复杂,都可能在18个月内被破解和复制。鉴于此,科学家提出“物理不可克隆函数(Physical unclonable function, PUF)”技术进行加密。PUF技术利用制造过程中各工序的随机工艺偏差,产生唯一“指纹”信息,经特殊技术提取后,可作为产品唯一标识信息,“一物一码”。从设计者到制造者再到生产者,均无法控制这些信息,保证了其物理上的不可复制性。对于防伪标签来说,PUF通常由粗糙表面或预定义区域内的离散纳米颗粒阵列产生,具有不可预测的微结构。尽管具有很高的安全性,但PUF图案往往需要繁琐的制作方法或复杂的读取方法,这阻碍了它们的实际应用。
近日,德国马克斯普朗克胶体与界面研究所(MPICI)的Felix F. Loeffler等研究者提出了一种纳米打印辅助的闪速(nanoFlash)合成方法,可以在几毫秒内产生具有PUF微图案的荧光纳米膜。这种一体化的方法在固体薄膜中直接基于简单的单糖产生抗猝灭的碳点,保证了固态荧光的稳定性。他们还建立了具有1,920个实验数据集的纳米膜库,该库包括化学环境和物理打印参数,为光学性质和微结构提供了多种选择。由于其固有的随机性,这些微结构可以作为PUF图案,可以通过荧光扫描和白光干涉测量两种独立且快速的方法读取信息。荧光微结构和形貌微结构的结合极大地提高了PUF图案的安全水平。作者产生了100个独立的PUF图案,具有接近理想的比特均匀性、高唯一性和出色的可靠性。他们还开发了一个开源的深度学习模型以保证精确认证,即使最终用户使用不同分辨率或不同设备扫描PUF图案,也可进行精确识别。相关论文发表于Nature Nanotechnology。

图1. nanoFlash合成方法的原理及转移图案的表征。图片来源:Nat. Nanotechnol.
与传统的液相合成纯化碳点、然后优化固态荧光的策略不同,作者的目标是通过无溶剂的方法直接在固相中合成碳点。他们首先尝试用前体D-(+)-氨基葡萄糖盐酸盐在载玻片上制备薄膜,并在烘箱中加热,但却并未观察到退火膜中的直接固态荧光。在这种常规手段受挫的情况下,他们转向了基于激光的纳米打印技术,该技术可以在数毫秒内精确加热某个受限位置。引入纳米层激光吸收体,可大大提高纳米打印的分辨率。通过选择成膜前体(例如单糖),可省略对于此前打印技术至关重要的“墨水”聚合物基质。基于这些,他们开发了纳米打印辅助的闪速(nanoFlash)合成方法,在微/纳米图案的超快打印过程中实现了原位固态荧光(图1b)。具体来说,单糖溶液被旋涂在带有激光吸收层的玻璃载玻片上;在激光打印过程中,吸收层将激光脉冲转化为热,达到500 ℃以上的温度;前体熔化并被转移到另一基底上,转移图案的厚度在纳米尺度上是可调的(图1c-d)。这种超快退火工艺避免了过热以及印刷薄膜上大碳片的形成。在没有任何后处理的情况下,这些直接转移的图案中可以观察到固态荧光(图1e)。红色(635 nm)、绿色(532 nm)和蓝色(488 nm)通道(RGB通道)的荧光信号对激光参数变化有明显的响应。此外,在打印中这种nanoFlash合成方法具有极快的扫描速度,高达每秒数百毫米。

作者对nanoFlash方法获得的薄膜进行表征分析(图2b-d)。结果表明,与前体膜相比,nanoFlash膜发生了羟基消除,形成了新的C-C键和杂环结构,有前体发生了脱水,也有前提仍然保留在薄膜中。他们推测,在nanoFlash过程中,部分前体可能经历了开环、HCl消除和分子间脱水寡聚形成碳点(图2a)。透射电子显微镜、X射线粉末衍射和原子力显微镜进一步揭示了nanoFlash方法获得的材料具有无定形结构,粒径约为10 nm。这些数据表明,所产生的碳点为“聚合物碳点(Polymer carbon dot, PCD)”。与传统的碳点(<100 nm和<10 nm)相比,聚合物碳点具有相对较大的颗粒,并且化学惰性较高。

图2. nanoFlash法合成的纳米膜的化学和光学分析。图片来源:Nat. Nanotechnol.
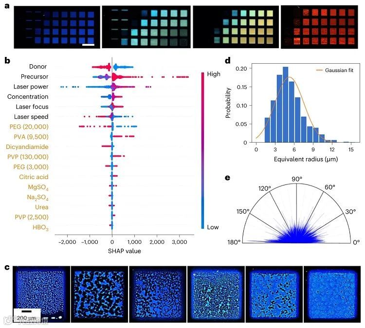
由于这种nanoFlash法能够实现多个参数可调,作者建立了一个包含数千个1 mm2纳米膜的库,显示出从紫蓝色到红色的荧光。通过引入机器学习和SHAP描述符,作者定量地揭示纳米膜的性能和合成条件之间的联系。此外,还清楚地列出了不同添加剂对荧光强度的影响(图3b)。例如,聚乙烯醇(PVA)的加入增强了红色荧光,而聚乙二醇(PEG)的加入则有害。库中信息的另一个重要部分是具有相似荧光颜色的纳米膜具有不同的微图案,例如颗粒状液滴、条纹状液滴、随机缺陷的连续膜(图3c)。这些微结构由一个或多个随机分布的涉及微滴位置、大小和方向的特征组成,能够作为PUF图案。作者随后制备了100个独立的PUF图案,对纳米膜的荧光(FL)扫描和白光干涉测量(WLI)扫描进行了统计分析,并评估了PUF图案的性质(图4)。结果表明这些PUF图案具有接近理想的比特均匀性、高唯一性和出色的可靠性。

图3. nanoFlash法合成的荧光薄膜库。图片来源:Nat. Nanotechnol.

图4. PUF图案的分析研究。图片来源:Nat. Nanotechnol.
将nanoFlash工艺与给定的宏观图案相结合,可以为防伪标签进行额外加密。作为概念验证,作者将PUF结构植入人工指纹图案中(图5a),使相互独立的荧光微结构(图5b)和形貌微结构(图5c)可视化。人工指纹的高度图可以作为荧光微结构的额外PUF特征,使得纳米模塑等技术无法复制该图案。2个月后再次扫描显示图案的纳米厚度图保持不变,表明其稳定性高。

图5. 具有微形貌和纳米厚度的人工指纹。图片来源:Nat. Nanotechnol.
这种看起来很强大的黑科技,不知能否成为假货的终结者……
原文(扫描或长按二维码,识别后直达原文页面):

An all-in-one nanoprinting approach for the synthesis of a nanofilm library for unclonable anti-counterfeiting applications
Junfang Zhang, Yuxin Liu, Christian Njel, Sebastian Ronneberger, Nadezda V. Tarakina & Felix F. Loeffler
Nat. Nanotechnol., 2023, DOI: 10.1038/s41565-023-01405-3
(本文由焰君供稿)


