搜索
首页
大数快讯
大数活动
服务超市
文章专题
出海平台
流量密码
出海蓝图
产业赛道
物流仓储
跨境支付
选品策略
实操手册
报告
跨企查
百科
导航
知识体系
工具箱
更多
找货源
跨境招聘
DeepSeek
首页
>
【催化】Fe2M三核簇金属有机框架实现高效强酸条件下电催化硝酸盐还原制氨
>
0
0
【催化】Fe2M三核簇金属有机框架实现高效强酸条件下电催化硝酸盐还原制氨
X-MOL资讯
2023-06-02
2
导读:南京大学的丁梦宁教授、马晶教授和左景林教授合作,以高价态Fe3+与羧酸配体形成强配位键构成稳定的Fe基三核团簇节点,通过与具有氧化还原活性的双三芳胺配体组装,构建了基于Fe2M三核簇金属有机框架的强酸
工业废水中的硝酸盐污染对全球粮食安全和公共卫生安全造成了严重威胁。目前最先进的硝酸盐处理废水通常是通过反硝化细菌将硝酸盐转化为氮气,然而该技术面临高能耗、高碳排放、中等反应速率等诸多挑战,尤其是在高强废水中,可能伴随着微生物抑制和系统(性能)不稳定的缺点。利用电催化技术进行硝酸盐还原可以实现高效能、低成本、低碳排放,并可以同时产生高价值氨(N
H
3
),助力人工固氮过程。但是,目前开发的大多数高效电催化材料与微生物一样都需要中性/碱性反应条件,无法直接应用于许多工业过程(如矿业、冶金和石化等)中的强酸性硝酸盐废水,需要对其进行预中和处理。此外,已有高性能无机催化体系在酸性环境下常常存在竞争性氢析出反应和催化剂的溶解问题。因此,发展强酸性环境中直接电化学还原硝酸盐的方法将显著降低现有处理方式的成本和能耗,同时也将满足许多工业过程需求。此外,与中性/碱性条件相比,在强酸性条件下直接还原硝酸盐可以直接获得化肥(如硫酸铵、氯化铵等),防止氨气从水溶性氨(中性和碱性产物)中挥发损失,并避免后续的水溶液氨提取过程;在更加酸性的反应环境中,硝酸盐在还原过程中的多质子化步骤得到增强,使得硝酸盐还原的转化速率进一步增加。
图1.
Fe
2
M-MOFs的制备和表征。
因此,开发可在酸性介质中工作的高效硝酸根电还原催化剂十分重要。其设计应解决一般无机硝酸盐还原催化剂在酸性环境中的低稳定性和高氢析出活性等问题,而通过固定组装的方式进一步增加高性能过渡金属(如Fe/Co)催化位点的稳定性是一个可行的解决方案。基于这一设计思路,
南京
大学
的
丁梦宁
教授、
马晶
教授和
左景林
教授合作,以高价态
Fe
3+
与羧酸配体形成强配位键构成稳定的Fe基三核团簇节点,通过与具有氧化还原活性的双三芳胺配体(
H
4
TPBD)组装,构建了
基于
Fe
2
M三核簇金属有机框架的强酸条件下高效电催化硝酸盐还原制氨反应体系。
Fe
2
M(M = Fe、Co、Ni、Zn)三核簇金属-有机框架(
Fe
2
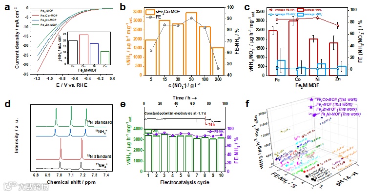
M-MOF)在强酸性条件下实现了高效的电催化硝酸盐还原为氨的过程,并具有优异的稳定性。在pH=1的电解液中,
Fe
2
Co-MOF表现出20653.5
μg•
h
−1
•mg
−1
site
的N
H
3
产率,90.55%的N
H
3
法拉第效率,98.5%的N
H
3
选择性和长达75小时的电催化稳定性。
图2.
Fe
2
M-MOFs的硝酸还原性能。
通过对单氮配体的
Fe
2
Co-
N
1
-MOF进行对照实验,作者发现二氮配体(
H
4
TPBD)的催化性能显著提升。经过系列表征分析发现,二氮配体的MOF(
Fe
2
Co-
N
2
-MOF)有着更优异的氧化还原活性,更快的电荷转移速率。此外,
N
2
配体的电负性(超过
N
1
配体)和离域共轭可能促进了它们与水分子或水合氢离子的氢键相互作用,为MOF-电解质界面提供了可能的质子导电途径,这是多质子N
O
3
RR过程中有效质子供应的关键。上述特性最终赋予了
Fe
2
Co-
N
2
-MOF更加优秀的催化活性。
图3.
Fe
2
Co-MOFs的催化机理。
综上所述,本文作者展示了一系列三核聚类金属有机框架(
Fe
2
M-MOFs),其具有多个高度有序、不饱和、高密度活性位点。氮配体的使用通过促进该框架内更有效的质子传导和电子转移,进一步提高了活性。这种基于金属团簇的氧化还原活性MOF材料为设计高性能硝酸盐还原产氨催化剂提供了新的思路和策略,并在与环境相关的废水处理条件下实现了有前景的工业应用。
这一成果近期发表在
Angewandte Chemie International Edition
上,文章的第一作者是南京大学的
吕杨
副研究员、
柯思文
博士后和
顾玉明
博士后。
原文(扫描或长按二维码,识别后直达原文页面):
Highly Efficient Electrochemical Nitrate Reduction to Ammonia in Strong Acid Conditions with
Fe
2
M-Trinuclear-Cluster Metal Organic Frameworks
Yang Lv, Si-Wen Ke, Yuming Gu, Bailin Tian, Lingyu Tang, Pan Ran, Yue Zhao, Jing Ma, Jing-Lin Zuo, Mengning Ding
Angew. Chem. Int. Ed
.,
2023
, DOI: 10.1002/anie.202305246
导师介绍
丁梦宁
https://www.x-mol.com/university/faculty/63214
马晶
https://www.x-mol.com/university/faculty/11613
左景林
https://www.x-mol.com/university/faculty/11590
点击“
阅读原文
”,查看
化学 • 材料
领域
所有收录期刊
【声明】内容源于网络
0
0
X-MOL资讯
“X-MOL资讯”隶属于X-MOL学术平台(官网x-mol.com),关注化学、材料、生命科学、医学等领域的学术进展与科研前沿,提供专业与深度的内容。公众号菜单还提供“期刊浏览”等强大功能,覆盖各领域上万种期刊的新近论文,支持个性化浏览。
内容
19833
粉丝
0
关注
在线咨询
X-MOL资讯
“X-MOL资讯”隶属于X-MOL学术平台(官网x-mol.com),关注化学、材料、生命科学、医学等领域的学术进展与科研前沿,提供专业与深度的内容。公众号菜单还提供“期刊浏览”等强大功能,覆盖各领域上万种期刊的新近论文,支持个性化浏览。
总阅读
1.6k
粉丝
0
内容
19.8k
在线咨询
关注