搜索
首页
大数快讯
大数活动
服务超市
文章专题
出海平台
流量密码
出海蓝图
产业赛道
物流仓储
跨境支付
选品策略
实操手册
报告
跨企查
百科
导航
知识体系
工具箱
更多
找货源
跨境招聘
DeepSeek
首页
>
【化学生物学】西南交大孟涛团队Adv Healthcare Mater:开发增强口服益生菌功效的新策略
>
0
0
【化学生物学】西南交大孟涛团队Adv Healthcare Mater:开发增强口服益生菌功效的新策略
X-MOL资讯
2023-04-15
3
导读:西南交通大学孟涛教授团队基于仿生矿化(图1)和微流控技术(图2),提出了一种具有顺序胃肠道抵抗的多壳层胶体囊(MSC)平台。
人体胃肠道中的微生物建立了一个复杂但高度有序的生态系统,维持着宿主的生理平衡和机体功能。微生物生态系统的紊乱一般会导致疾病的高发,包括肥胖症、炎症性肠病(IBD)、糖尿病和癌症,严重影响人类健康。基于益生菌的口服疗法是预防和治疗疾病的最有前途的方法之一,递送的益生菌在结肠部位积累,然后通过抑制病原体定植和调节微生物组成从而发挥积极的作用。然而,益生菌在储存期间和通过胃肠道恶劣环境时活力的显著损失,导致低的递送效率,限制了其治疗效果和实际应用。益生菌表面化学修饰和封装是解决其中一些限制的替代策略:如益生菌表面纳米涂覆实现肠道按需释放,但是薄的涂层对胃酸和酶的抗性较低,益生菌的存活率低;另外,现有的封装方法容易在胃肠道中被剪切力或酶分解,导致益生菌的提前释放。上述这些方法提供了暂时的保护和对胃肠道环境的不完全抵抗,导致益生菌疗法在临床研究中的治疗效果不足。
为解决上述问题,近日,
西南交通大学孟涛
教授团队
基于仿生矿化(图1)和微流控技术
(图2),
提出了一种具有顺序胃肠道抵抗的多壳层胶体囊(MSC)平台。
在长期储存中,包封益生菌的活力比游离益生菌的活力增加了280倍。由于多壳层胶体囊的顺序胃肠道抵抗特性,封装的益生菌连续遭受极端酸度、胆汁盐和消化酶侵蚀表现出高生存力(61%),而游离益生菌(EcN)的活力为0%。此外,
多壳层胶体囊按需释放益生菌到结肠部位,维持肠道屏障的完整性并调节肠道菌群的平衡,显著提高了对小鼠结肠炎的治疗效果
。这是迄今为止包封对胃酸和消化酶敏感的益生菌存活率和结肠递送率最高的方法。
图1. 包封的益生菌展现出高的储存稳定性和休眠、唤醒特性
图2. 多壳层胶体囊(MSC)的制备,表征和顺序胃肠道抵抗特性
基于微流控和仿生矿化技术,作者制备出具有特殊多壳层结构的胶体囊,外层为碳酸钙,内部由纳米二氧化硅和海藻酸钙凝胶网络填充,该结构具有顺序胃肠道抵抗特性,能够中和胃酸并限制肠道中胆汁盐和消化酶的向内扩散,降低胃肠道环境压力对包封益生菌的损害(图3)。多壳层胶体囊显著提高包封益生菌在环境压力下的存活率。相较于游离益生菌,包封益生菌在长期储存中活力最高提升280倍。连续的遭受极端酸度、胆汁盐侵蚀和消化酶包封益生菌仍然表现出高生存力(61%),而游离益生菌(EcN)存活率为0%。此外,多壳层胶体囊在模拟胃液(SGF)和模拟小肠液中(SIF)本不释放益生菌,而能够在模拟结肠液(SCF)中完全释放,具有按需结肠释放特性(图3)。
图3. 多壳层胶体囊(MSC)的环境压力抵抗力和结肠释放特性;(EcN:未包封益生菌,SGF:模拟胃液;SIF:模拟肠液;SCF:模拟结肠液;GIF:SGF+SIF)
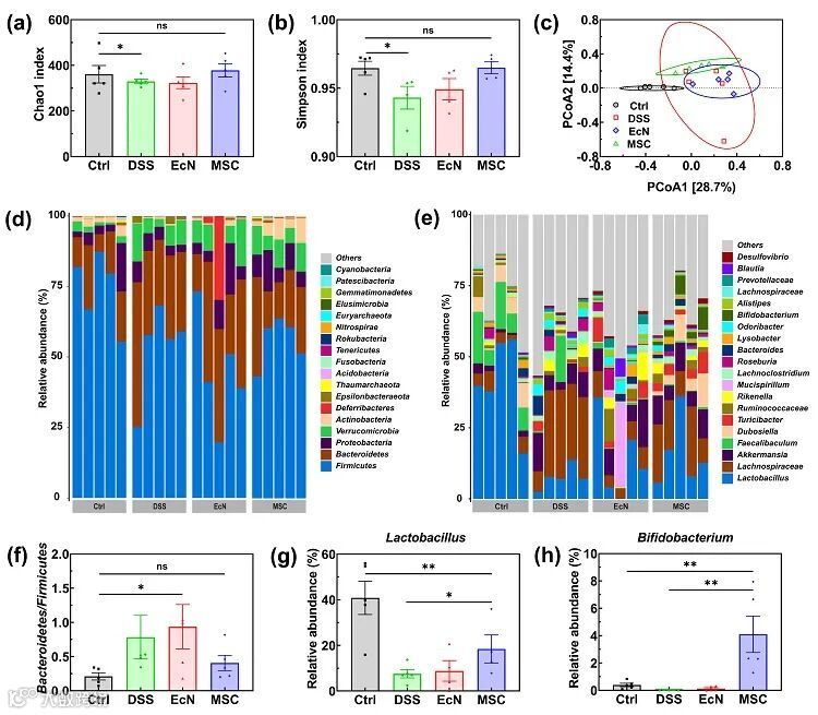
在DSS诱导的小鼠结肠炎模型中,相较于未包封的益生菌(EcN),口服多壳层胶体囊(MSC)能够更快的恢复小鼠的体重,逆转肠道粘膜损伤,维持肠道机械屏障,具有优异的治疗效果(图4),并能够通过降低潜在致病菌的相对丰度,增加益生菌的相对丰度,从而调节小鼠肠道菌群(图5)。
图4. 多壳层胶体囊(MSC)对葡聚糖硫酸钠(DSS)诱导的小鼠结肠炎的治疗;(Ctrl:正常小鼠结肠组织结构,EcN:口服未包封的益生菌后)
图5. 多壳层胶体囊(MSC)对结肠炎小鼠肠道菌群的调节;(EcN:未包封的益生菌)
总结与展望
本研究基于仿生矿化和微流控技术制备的多壳层胶体囊递送平台具有顺序胃肠道抵抗和按需结肠释放特性,显著提高益生菌在各种环境压力中的存活率,并将其递送到结肠发挥积极的治疗效果。这一递送平台将为细菌介导的疾病预防和治疗开辟新的途径。本研究成果发表于近期的
Advanced Healthcare Materials
期刊上。该研究得到国家自然科学基金项目(21776230, 22204130),四川省科技厅重点研发项目(2020YFG0092, 2022NSFS1211),中央高校基础研究基金(2682021ZTPY031, 2682021CX087)的资助。
原文(扫描或长按二维码,识别后直达原文页面):
Multishell Colloidosome Platform with Sequential Gastrointestinal Resistance for On-Demand Probiotic Delivery
Xin Xie (谢鑫), Qinyuan Li (李沁园), Lufan Jia (贾露凡), Hao Yuan (苑昊), Ting Guo (郭婷), Tao Meng* (孟涛)
Adv. Healthcare Mater.
,
2023
, DOI: 10.1002/adhm.202202954
导师介绍
孟涛
https://www.x-mol.com/university/faculty/186043
点击“
阅读原文
”,查看
化学 • 材料
领域
所有收录期刊
【声明】内容源于网络
0
0
X-MOL资讯
“X-MOL资讯”隶属于X-MOL学术平台(官网x-mol.com),关注化学、材料、生命科学、医学等领域的学术进展与科研前沿,提供专业与深度的内容。公众号菜单还提供“期刊浏览”等强大功能,覆盖各领域上万种期刊的新近论文,支持个性化浏览。
内容
19833
粉丝
0
关注
在线咨询
X-MOL资讯
“X-MOL资讯”隶属于X-MOL学术平台(官网x-mol.com),关注化学、材料、生命科学、医学等领域的学术进展与科研前沿,提供专业与深度的内容。公众号菜单还提供“期刊浏览”等强大功能,覆盖各领域上万种期刊的新近论文,支持个性化浏览。
总阅读
1.6k
粉丝
0
内容
19.8k
在线咨询
关注