搜索
首页
大数快讯
大数活动
服务超市
文章专题
出海平台
流量密码
出海蓝图
产业赛道
物流仓储
跨境支付
选品策略
实操手册
报告
跨企查
百科
导航
知识体系
工具箱
更多
找货源
跨境招聘
DeepSeek
首页
>
【纳米】西安交大李菲、西工大李晓光团队合作Nat. Commun.: “光刀”断水
>
0
0
【纳米】西安交大李菲、西工大李晓光团队合作Nat. Commun.: “光刀”断水
X-MOL资讯
2023-07-14
2
导读:西安交通大学李菲教授课题组和西北工业大学李晓光副教授课题组合作在Nature Communications 上发表研究论文,他们采用降低水特性影响的策略解决了激光切水的难题。
“抽刀断水水更流,举杯消愁愁更愁”是大家耳熟能详的诗句。诗句中反映的是水作为一种无序性的流体难以通过传统方法进行塑性和切割。正如日常所见:当一根木棒/刀片从水中划过时,木棒/刀片离开的位置很快会被周围的液体填充并自动愈合。那么,激光切割作为一种利用光热效应加工固体材料的技术可否实现水的切割和加工呢?
基于以上想法,
西安
交通大学李菲
教授课题组和
西北工业大学李晓光
副教授课题组合作在
Nature Communications
上发表研究论文,他们采用
降低水特性影响
的策略解决了激光切水的难题。首先,他们
用疏水性的Si
O
2
纳米颗粒包覆在水的表面构建了厚度为亚毫米级的水饼,随后用激光对该水饼实施切割,成功实现了“激光切水”的构想
,并制造出了多种“水图案”(图1)。
图1.(a)制备Si
O
2
纳米颗粒包覆的水饼和激光切割水饼的操作程序;(b)激光切割水饼制造的各种“水图案”
包覆有疏水性Si
O
2
纳米颗粒的水饼可被激光切割的原因主要有两个:首先,水饼表面的Si
O
2
纳米颗粒对波长为10.6 μm的红外激光具有较强吸收,激光照射后Si
O
2
纳米颗粒吸收激光
能量
将其转换为热量用于水的汽化;其次,当局部的水被汽化后,水的流动会带动表面的Si
O
2
纳米颗粒将暴露的水面覆盖,进而阻止了水的愈合过程(图2a)。为阐述激光切割包裹Si
O
2
纳米颗粒水饼的物理过程,作者分别通过理论分析和计算机模拟对激光切水过程中涉及的传热和液体流动进行了分析,发现水饼的厚度是影响激光切水过程(包括消耗的
时间
、所需的激光
功率
和加工精度)的重要因素(图2b-d)。并进一步通过实验探究了水的
体积
对水饼面积,水饼厚度对切割可行性以及水饼厚度、激光扫描
速度
对加工精度等的影响(图2e-g)。
图2.(a)激光切割Si
O
2
纳米颗粒包裹的水饼的示意图;(b)激光切割水饼过程中液体流动的示意图;(c)激光照射点周围Si
O
2
纳米颗粒的
温度
随时间和位置的变化趋势;(d)激光切割水饼过程中水饼的轮廓变化和温度分布;(e)水饼的面积随抽出水的体积的变化趋势;(f)记录在激光功率和液饼厚度影响下能否成功切割的相图;(g)水饼厚度和激光扫描速度对加工精度的影响
基于优化的“激光切水”的实验参数,应用激光切割机成功加工出包括十字交叉通道、分散型通道、阵列型通道、弯曲通道、集成型通道、螺旋通道等常用的微流控芯片(图3),并证实激光切水加工的微流控芯片精度可达350 μm(图3c),证实了“激光切水”加工复杂微流控结构的能力。
图3.(a)利用激光切割Si
O
2
纳米颗粒包覆的水饼制造微流控芯片的动态过程;(b)十字交叉型芯片;(c)分散型芯片及局部放大图;(d)放射型芯片;(e)液滴阵列型芯片;(f)单弯曲通道型芯片;(g)集成型芯片;(h)弯曲通道阵列型芯片;(i)螺旋型芯片
流体操控是微流控芯片和液滴的主要应用之一。作者应用“激光切水”加工的微流控芯片和液滴进行了包括液体泵送(图4a)、阀(图4b-c)、液体混合(图4d-e)、液体梯度稀释(图4f-g)和分段溶液构建(图4h-j)等液体操控,证实了制备的自支撑微流控芯片和液滴的液体操控功能。
图4.利用激光切割水饼制造的各种微流控通道和液滴的操控实例:(a)液体泵送的动态过程;(b)阀关闭后液体泵送的动态过程;(c)阀打开后液体泵送的动态过程;(d)三种液体混合(红色、绿色和蓝色);(e)两种液体混合(红色和绿色);(f)两种液体的梯度稀释(红色和绿色);(g)两种液体梯度稀释(红色和绿色);(h)分段液体构建(红色、绿色和蓝色);(i)液滴阵列内分散四种液体(红色、绿色、蓝色和黄色);(j)液滴的融合过程
基于“激光切水”加工的微流控芯片的开放性,作者应用激光切水加工的微流控芯片作为小型化的反应平台实现了化学合成。例如,铜氨络合反应(图5a)和氨基酸与水合茚三酮合成反应(图5b)。基于“激光切水”加工的微流控芯片的透光性,作者将其开发为生化传感的微反应器和比色检测平台,用于金属离子、蛋白质、尿素和核酸等生物标志物的检测(图5c-g)。另外,还将“激光切水”加工的微流控芯片作为图案化的模具实现了液态金属的电动操控和图案化水凝胶的合成(图6)。
图5. 基于“激光切水”制造的微流控芯片作为化学合成和生化检测的平台:(a)铜氨络合反应;(b)氨基酸和水合茚三酮的合成反应;(c)金属离子的比色检测;(d)生化标志物的比色检测;(e)合成生物学传感器用于核酸检测的原理图;(f)基于加工的液滴阵列和合成生物学传感器的核酸传感照片;(g)核酸传感照片的比色分析结果
图6. 基于“激光切水”制造的微流控芯片作为液态金属电动操控和导电水凝胶合成的模具:(a)电动操控液态金属的动态过程;(b)碱性溶液中液态金属的电动操控;(c)酸性溶液中液态金属的电动操控;(d-f)图案化导电水凝胶合成的操作程序;(g)图案化导电水凝胶作为导线的应用实例
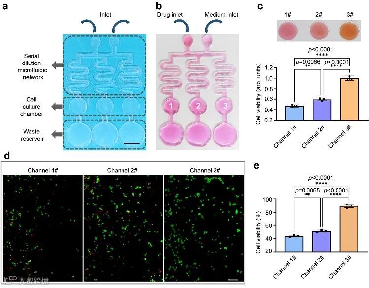
最后,作者展示了“激光切水”加工的微流控芯片作为药物梯度稀释和细胞培养平台在药物筛查领域的应用实例(图7)。
图7. 利用“激光切水”制造的微流控芯片实施药物筛选:(a)用于药物梯度稀释的微流控芯片的结构;(b)利用微流控芯片构建药物(DOX•HCl)浓度梯度;(c)在不同细胞培养室中CCK8染色MDA-MB-231细胞的结果;(d)在不同细胞培养室中MDA-MB-231细胞的荧光照片;(e)荧光照片的细胞计数结果
该工作创新性地提出了一种通过激光切割加工水的策略,通过束缚水的流动解决了精确加工水的难题,并通过理论分析、计算机模拟和实验探究对这一策略背后的机理进行了详细分析。在应用层面上,通过激光切割加工水为微流控芯片提供了一种快速、灵活的加工方法。基于激光切割水加工的微流控芯片具有开放、透明、透气等特点,在化学、健康、材料科学和生物等众多应用领域展示出广泛应用前景。
该文的通讯作者为西安交通大学生命科学与技术学院
李菲
教授和西北工业大学物理科学与技术学院
李晓光
副教授,第一作者为西安交通大学生命科学与技术学院博士生
牛纪成
,共同作者包括西安交通大学生命科学与技术学院仿生工程与生物力学研究所徐峰教授、李心泽、刘禹霖、张超、岳可仰、周玉琳同学以及西北工业大学物理科学与技术学院刘文璟和庞祥龙同学。该工作得到了陕西省自然科学基金(2020JC-06)、陕西省重点研发计划(2021SF-168)、中央高校基本科研业务费(SY6J007,22127803HZ)和西北工业大学交叉学科项目(NO.0202022GH0306)等项目的资助。
原文(扫描或长按二维码,识别后直达原文页面):
Machining water through laser cutting of nanoparticle-encased water pancakes
Jicheng Niu, Wenjing Liu, Jasmine Xinze Li, Xianglong Pang, Yulin Liu, Chao Zhang, Keyang Yue, Yulin Zhou, Feng Xu, Xiaoguang Li*, Fei Li*
Nat. Commun
.,
2023
,
14
, 3853, DOI: 10.1038/s41467-023-39574-3
导师介绍
李菲 教授
西安交通大学生命科学与技术学院仿生工程与生物力学研究所(BEBC)李菲教授课题组针对生物医学与健康领域中生命体系多参数的检测需求,立足于电分析化学,结合生物医学工程、生物学和临床医学等,开发了基于纸芯片、液体橡皮泥和水凝胶等具有样品富集和分离前处理功能的小型等电聚焦分析平台和集成化电化学生物传感装置,实现了实际体液样本(唾液、血清、尿液)中多种疾病标志物(生物小分子、核酸、蛋白)的直接高灵敏检测,为疾病标志物检测提供了新型柔性多参数检测平台与装置。相关成果在
Adv. Sci.
(2021, 8, 2103030)、
Anal. Chem.
(2020, 92, 9048)、
Anal. Chem.
(2021, 93, 3959)、
Anal. Chem.
(2020, 92, 14219)、
ACS Appl. Mater. Inter.
(2020, 12(21), 23764)、
Adv. Healthcare Mater
. (2020, 9, 1901201)和
Biosens. Bioelectron.
(2017, 98, 478 )等期刊发表论文20余篇,授权中国发明
专利
6项。
李菲
https://www.x-mol.com/university/faculty/13704
课题组主页链接
http://gr.xjtu.edu.cn/web/feili
李晓光 副教授
西北工业大学物理科学与技术学院李晓光课题组长期从事非浸润系统与复杂液体研究,重点关注多相界面复杂液体(液体弹珠、液体橡皮泥)的制备、特性和应用,以物理学与多学科的交叉研究为特色。创立了空气环境中的液体塑形方法(
Chem. Commun
.
2013
,
49
, 10016),提出了“液体橡皮泥”的概念,并围绕液体塑形问题取得了系列研究成果,被Discovery探索频道等媒体报导。主持国家自然科学基金3项,以第一/通讯作者在
PNAS、Nat. Commun.、ACS Appl. Mater. Inter.、CEJ、APL、Soft Matter
等期刊发表论文30余篇。
李晓光
https://www.x-mol.com/university/faculty/212273
课题组主页链接
https://teacher.nwpu.edu.cn/2015010194.html
点击“
阅读原文
”,查看
化学 • 材料
领域
所有收录期刊
【声明】内容源于网络
0
0
X-MOL资讯
“X-MOL资讯”隶属于X-MOL学术平台(官网x-mol.com),关注化学、材料、生命科学、医学等领域的学术进展与科研前沿,提供专业与深度的内容。公众号菜单还提供“期刊浏览”等强大功能,覆盖各领域上万种期刊的新近论文,支持个性化浏览。
内容
19833
粉丝
0
关注
在线咨询
X-MOL资讯
“X-MOL资讯”隶属于X-MOL学术平台(官网x-mol.com),关注化学、材料、生命科学、医学等领域的学术进展与科研前沿,提供专业与深度的内容。公众号菜单还提供“期刊浏览”等强大功能,覆盖各领域上万种期刊的新近论文,支持个性化浏览。
总阅读
1.6k
粉丝
0
内容
19.8k
在线咨询
关注